Magna Concursos

Foram encontradas 540 questões.

876767 Ano: 2016
Disciplina: Comunicação Social
Banca: UFSM
Orgão: UFSM
Provas:

Considere o jornalismo impresso e assinale a alternativa em que todos os tipos textuais são caracterizados pela estrutura narrativa.

 

Provas

Questão presente nas seguintes provas
876665 Ano: 2016
Disciplina: Biblioteconomia
Banca: UFSM
Orgão: UFSM

As classificações documentárias se originaram na classificação dos conhecimentos humanos. Podem ser divididas sob o ponto de vista da abrangência e de sua finalidade, e sua função principal é a organização dos documentos em bibliotecas.

Em relação a sua divisão e função de arranjo de livros, considere as afirmações abaixo.

I → As classificações especializadas, pertencentes ao ponto de vista da abrangência, estão voltadas para um assunto determinado, enquanto as classificações documentárias, do ponto de vista de sua finalidade, servem para organizar documentos e visam a recuperação da informação.

II → As classificações científicas, pertencentes ao ponto de vista da abrangência, abrangem o universo do conhecimento, e as classificações gerais, pertencentes ao ponto de vista de sua finalidade, sistematizam os fenômenos do mundo natural.

III → Os processos mais comuns utilizados para o arranjo de livros nas estantes são: formato, encadernação, autor, língua, país, gênero literário, data de impressão, cores e assunto.

IV → As classificações documentárias podem ser facetadas quando arrolam, em números, as categorias em que o universo do conhecimento foi dividido.

Estão corretas

 

Provas

Questão presente nas seguintes provas

No processo administrativo no âmbito da Administração Pública Federal, conforme a Lei n. 9784/1999, são deveres do administrado perante a Administração, sem prejuízo de outros previstos em ato normativo:

I → expor os fatos conforme a verdade.

II → proceder com lealdade, urbanidade e boa-fé.

III → prestar as informações que lhe forem solicitadas e colaborar para o esclarecimento dos fatos.

IV → agir de modo temerário.

Está(ão) correta(s)

 

Provas

Questão presente nas seguintes provas
876599 Ano: 2016
Disciplina: Segurança e Saúde no Trabalho (SST)
Banca: UFSM
Orgão: UFSM
Provas:

Os trabalhadores com possibilidade de exposição a agentes biológicos, químicos ou físicos devem utilizar equipamentos de proteção individuais ou coletivos destinados à proteção de riscos suscetíveis de ameaças à segurança e à saúde no trabalho. Os seguintes equipamentos são de proteção coletiva, EXCETO:

 

Provas

Questão presente nas seguintes provas
876589 Ano: 2016
Disciplina: Biblioteconomia
Banca: UFSM
Orgão: UFSM

A política do desenvolvimento de coleções a seleção de documentos eletrônicos exige do profissional bibliotecário a tomada de decisão com base em critérios para uma avaliação eficiente.

Assinale a alternativa que aponta os aspectos que auxiliam o padrão de qualidade na seleção de documentos eletrônicos.

 

Provas

Questão presente nas seguintes provas
876580 Ano: 2016
Disciplina: Enfermagem
Banca: UFSM
Orgão: UFSM
Provas:

A atualização das diretrizes para primeiros socorros da American Heart Association (AHA) e da American Red Cross de 2015 confirmam as metas de reduzir a morbidade e a mortalidade com o alívio do sofrimento, a prevenção de mais doenças ou lesões e a promoção da recuperação. Na atuação do prestador de primeiros socorros, é correto afirmar que

 

Provas

Questão presente nas seguintes provas
876579 Ano: 2016
Disciplina: Libras
Banca: UFSM
Orgão: UFSM

Língua Brasileira de Sinais/Língua Portuguesa data do final do século XIX. A presença de tradutor/intérprete de Língua Brasileira de Sinais/Língua Portuguesa em diferentes contextos se deu, ao longo do tempo, por meio das conquistas da comunidade surda como, por exemplo, o reconhecimento da Língua de Sinais em vários países. No Brasil, ao iniciar as atividades dos primeiros tradutores/intérpretes de Língua Brasileira de Sinais/Língua Portuguesa, qual era o principal contexto em que atuavam e em que década estes trabalhos tiveram início?

 

Provas

Questão presente nas seguintes provas
874757 Ano: 2016
Disciplina: Gerência de Projetos
Banca: UFSM
Orgão: UFSM
Provas:

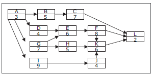
A figura a seguir representa um diagrama de rede de um projeto, onde cada quadro representa uma atividade: a letra é o nome da atividade, o número é a sua duração, e a relação entre as atividades é término para início.

Enunciado 874757-1

Qual o prazo desse projeto e qual o caminho crítico?

 

Provas

Questão presente nas seguintes provas
872719 Ano: 2016
Disciplina: Engenharia Química
Banca: UFSM
Orgão: UFSM
Provas:

O monóxido de carbono, também conhecido como ligante carbonil, apresenta o seguinte diagrama de orbitais moleculares:

Enunciado 872719-1

As carbonilas metálicas são compostos organometálicos que apresentam uma rica Química de Coordenação. Podem ser preparadas diretamente da reação do metal com monóxido de carbono, em condições controladas de temperatura e pressão. A ligação entre o centro metálico e o ligante carbonil obedece o modelo da retroligação. Assinale a alternativa que contém a informação correta a respeito da química do ligante CO.

 

Provas

Questão presente nas seguintes provas
872688 Ano: 2016
Disciplina: Saúde Pública
Banca: UFSM
Orgão: UFSM
Provas:

A Lei n. 8.080/90 regula em todo o território nacional as ações e serviços de saúde, executados isolada ou conjuntamente, em caráter permanente ou eventual, por pessoas naturais ou jurídicas de direito público ou privado. Assinale a alternativa correta.

 

Provas

Questão presente nas seguintes provas