Foram encontradas 50 questões.
Sobre a interface entre o mundo digital e o mundo analógico, assinale verdadeira (V) ou falsa (F) em cada afirmativa a seguir.
( ) A conversão analógico-digital (A/D) utiliza uma entrada de tensão analógica e, após certo tempo, produz um código digital de saída que representa esta entrada analógica.
( ) O conversor digital-analógico (D/A) produz um sinal digital que pode ser enviado para um atuador.
( ) Transdutores são dispositivos que transformam sinais digitais em sinais analógicos.
( ) Amostradores-retentores (sample-and-hold) são circuitos utilizados para manter o valor de tensão constante enquanto ocorre a conversão analógico-digital.
A sequência correta é
Provas
O Estatuto da Universidade Federal de Santa Maria, adaptado de acordo com a Lei n. 9.394/96, sobre Diretrizes e Bases da Educação Nacional, promulgada em 20.12.1996, apresenta orientações aos servidores públicos federais. Especialmente no que se refere aos provimentos dos cargos e empregos, assinale a alternativa correta.
Provas
Não sorria. Você está sendo fotografado
Ninguém, com exceção de Mona Lisa, ria nos retratos antigos. Já nas selfies de hoje...
Como observaram acuradamente aqueles que fizeram a pergunta ao Google, não vemos sorrisos nas antigas fotografias. O retrato foi uma das principais atrações da fotografia desde a sua invenção. Em 1852, por exemplo, uma menina posouI) para um daguerreótipo com a cabeça ligeiramente inclinada, dando à lente um olhar firme, confiante, grave. Ela estáI) preservada para sempre como uma garota realmente muito séria.
Essa seriedade é onipresente nas fotografias vitorianas. Charles Darwin, que, segundo todos os relatos, era uma personalidade calorosa e um pai brincalhão e amoroso, parece congelado em tristeza nas fotografias. No grande retrato feito por Julia Margaret Cameron, em 1867, do astrônomo John Frederick William Herschel, sua profunda introspecção melancólica e o cabelo revolto, beijado pela luz, lhe dão o ar de um trágico Rei Lear.
Por que nossos ancestrais, desde os desconhecidos sentados em retratos de família até os grandes e famosos, ficam tão sem graça diante das lentes? Não é preciso olhar por muito tempo para essas antigas fotos sérias para ver quão incompleta é a resposta aparentemente óbvia – que eles estão congelando seus rostos para se manterem imóveis durante os longos tempos de exposição.
No retrato de Alfred Tennyson, por Julia Margaret Cameron, o poeta medita e sonha, seu rosto é uma máscara de gênio sombreada. E isso não é simplesmente um truque técnico. É uma opção estética e emocional. As pessoas do passado não eram necessariamente mais tristonhas que nós. Elas não andavam por aí em um perpétuo estado de lamentação – embora pudessem ser perdoadas por fazê-lo, em um mundo com índices de mortalidade muito mais altos do que no Ocidente hoje e uma medicina que era realmente inferior pelos nossos padrões.
O riso e a alegria simplesmente não apenas eram comuns no passado, como eram muito mais institucionalizados que hoje, desde os carnavais medievais em que comunidades inteiras se entregavam a pantomimas cômicas às oficinas de gravura georgianas, onde as pessoas se reuniam para ver as últimas caricaturas. Longe de suprimir os festivais e a diversão, os vitorianos, que inventaram a fotografia, também criaram o Natal como a festa secular que é hoje.
Por isso, a severidade das pessoas nas fotos do século XIX não pode ser evidência de uma tristeza e depressão generalizadas. Não era uma sociedade em permanente desespero. A verdadeira resposta tem a ver com as atitudes em relação ao próprio retrato. As pessoas que posaram para as primeiras fotografias,desde famílias simples de classe média, registrando seu status, a celebridades capturadas pelas lentes, compreendiam que era um momento importante. A fotografia ainda era rara. Ter sua foto tirada não era algo que aconteciaII) todos os diasII). Para muitas pessoas podia ser uma experiência única na vida.
Posar para a câmera, em outras palavras, não parecia tão diferente de ter seu retrato pintado. Era mais barato, mais rápido (mesmo com os longos tempos de exposição) e significava que pessoas que nunca tiveram a chance de ser pintadas podiam agora ser retratadas, mas as pessoas parecem levar isso a sério da mesma maneira que fariam com um retrato pintado. Não era um “instantâneo”. Como um retrato pintado, pretendia ser um registro atemporal de uma pessoa.
Na verdade, a pergunta poderia ser reformulada: por que as antigas fotografias são tão mais comoventes que as modernas? Pois a grandeza existencial do retrato tradicional, a gravitas de Rembrandt, ainda sobrevive na fotografia vitoriana. Hoje tiramos tantos instantâneos sorridentes que a ideia de alguém encontrar profundidade e poesia na maioria deles é absurda.
As fotos têm relação com sociabilidade. Queremos nos comunicar como seres sociais felizes. Por isso sorrimos, rimos e gargalhamos em selfies interminavelmente compartilhadas. Uma selfie sorridente é o oposto de um retrato sério. É apenas uma apresentação de felicidade momentânea. Ela tem profundidade zero e, portanto, valor artístico zero. Como documento humano é perturbadoramente descartável. (Na verdade, nem sequer é sólido o suficiente para se jogar fora – basta clicar delete.).
Como são belas e assombrosas as antigas fotografias, em comparação com nossas tolas selfies. Aquelas pessoas sérias, provavelmente, se divertiam tanto quanto nós, ou mais. Mas não sentiam uma necessidade histérica de provar isso com imagens. Ao contrário, quando posavam para uma fotografia, pensavam no tempo, na morte e na memória.
A presença dessas graves realidades nas fotografias antigas as faz valer muito mais que nossos instantâneos ridiculamente felizes no Instagram. TalvezIII) nós também devêssemosIII) parar de sorrir um pouco.
Fonte: JONES, Jonathan. Não sorria. Você está sendo fotografado. Disponível em: <www.cartacapital.com.br/revista/870/nao-sorria-voce-esta-sendofotografado-
8773.html>. Acesso em: out. 2015. (Adaptado)
Em relação ao emprego dos verbos no texto, analise as afirmativas a seguir.
I → O tempo presente em “está” é usado porque a informação remete ao momento que vai além do episódio relatado no segmento anterior, conforme se verifica em “posou”.
II → O pretérito imperfeito em “acontecia” indica uma ação inacabada e passível de repetição, reforçada pela circunstância “todos os dias”.
III → O pretérito imperfeito em “devêssemos” associado ao advérbio “talvez” exprime uma hipótese.
Está(ão) correta(s)
Provas
Associe os sistemas de automação, na 1ª coluna , com as respectivas definições, na 2ª coluna.
(1) Local Area Network (LAN).
(2) Interface Homem-Máquina (IHM).
(3) Supervisory, Control and Data Aquisition (SCADA).
(4) Controlador Lógico Programável (CLP).
(5) Gateway.
( ) É um dispositivo que permite o comando de máquinas e equipamentos de maneira simples e flexível, de forma a possibilitar alterações rápidas no modo de operá-los, por meio da aplicação de programas dedicados armazenados em memória EPROM.
( ) É o enlace entre o usuário e os programas de supervisão e controle que compõem o sistema de automação.
( ) É uma rede de comunicação de dados em tempo real que obedece a um padrão internacional (IEEE 802-3 ou ISO/IEC 8802-3) e é dotada de uma velocidade de transmissão elevada.
( ) É um dispositivo de tradução de protocolo em hardware ou software que permite usuários que trabalham em uma rede acessarem outra rede.
A sequência correta é
Provas
Acerca do processo administrativo no Âmbito da Administração Federal, assinale a alternativa INCORRETA.
Provas
Observe o circuito mostrado na figura.

A função de transferência G(s)=vo (s)/vi (s) que relaciona a tensão de saída vo e a tensão de entrada vi no domínio s é
Provas
A guerra dos cem anos
O gaúcho Iberê Camargo atacava suas telas com duas armas: técnica e vigor emocional
Se a modesta história da arte brasileira Scoubesse numa refrega futebolística, o gaúcho Iberê Camargo (1914-1994) teria função bem definida em campo: ser o carrasco da camisa 9. Com pincel na mão, em vez de bola no pé, ele partia para o ataque fulminante às telas. Por vezes, de jeito literal: após concluir as obras gigantes que deram o tom grave da fase final de sua carreira, nas quais figuras informes de olhos vazios fitam o espectador com arrepiante apatia, o pintor raspava a tinta sem dó, em ataques de fúria que podiam culminar na destruição das telas. Sua mulher, Maria, valia-se de uma piada para expor sua contrariedade nessas horas: “Minha vontade era construir um alçapão sob os pés do Iberê, para que, quando ele começasse a destruir o quadro, eu tivesse apenas de puxar uma corda e, pronto, lá se ia ele para baixo!”.
Esqueça o modernismo brejeiro de Tarsila do Amaral ou as bandeirinhas pueris de Alfredo Volpi: o Pelé da arte nacional no século XX foi Iberê Camargo. [...] Seus óleos sobre tela, guaches, gravuras e desenhos testemunham como o pintor, entrincheirado em seu ateliê, travou uma guerra monumental contra tudo o que era brandido como regra pelos luminares das artes de seu tempo.
Solitárias eram, quase sempre, tais batalhas. Nascido em Restinga Seca, no Rio Grande do Sul, Camargo começou sua trajetória como um estranho num mundo essencialmente provinciano. Mais tarde, ao se mudar para a então capital do país, o Rio de Janeiro, o viés melancólico de sua obra destoava da irreverênciaD) e do colorido ufanistaC) abraçados por boa parte dos medalhões do modernismoA) (nisso, tinha um único gêmeo espiritual: o gravuristaC) Oswaldo Goeldi, que captava cenas de um Rio sorumbáticoB) bem distante do lugar-comumE) da "cidade maravilhosaB)"). Quando o barco virou para o lado dos concretistas, nos anos 1950, Camargo resistiu de forma heroica a ser levado de roldão por esse modismoA) de vanguarda. Ignorando os embates enfadonhos dos críticos sobre a suposta oposição entre pintura abstrata e a figuraçãoD), ele trafegavaE) de uma a outra conforme lhe dava na telha. A obsessão em pintar os carretéis com que brincava na infância foi inaugurada com o isolamento em seu ateliê carioca, em razão de uma hérnia de disco, em 1956. De repente, porém, os carretéis como que se desfizeram no ar, dando lugar a telas feitas de uma convulsão de cores e pinceladas grossas. [...]
Embora tenha obtido sucesso em vida, seu temperamento irascível o condenaria a ser um eterno outsider. Negando-se a fazer concessões ao gosto mediano, Camargo certa vez censurou um amigo por pintar quadros com motivos florais. “Flor foi um acesso de frescura que Deus teve”, tascou. [...]
Mas voltemos ao principal: as razões que alçam Camargo a um lugar superior perante seus rivais nativos. Ele tinha uma fé inabalável na excelência técnica. Foi aluno do pintor metafísico Giorgio de Chirico, na Itália, e do reputado André Lothe, na França. E seu nome era trabalho: passava não raro mais de catorze horas por dia em busca da composição perfeita. Nesse ponto, sua obra tem muito a dizer ao Brasil atual. Inimigo do clima de esculhambação geral de que se via cercado, Camargo moveu uma cruzada pela redução de impostos para a compra de boas tintas importadas. Era ácido ao denunciar a “mediocridade do país gigante com cabeça de galinha”. Mas o que torna seu trabalho arrasador e atemporal é aquela centelha que só os grandes artistas possuem. Camargo exprime suas angústias com tal transparência que estar diante de suas telas é como levar uma paulada. Como o próprio explicava: “Eu não nasci para enfeitar o mundo. Eu pinto porque a vida dói”.
Fonte: MARTHE, Marcelo. A guerra dos cem anos. Veja, ed. 2372, n. 19, p. 112-115, 7 maio 2014.
Disponível em: <veja.abril.com.br/acervodigital/home.aspx>. Acesso em: set. 2015. (Adaptado)
Assinale a alternativa correta a respeito dos processos de estrutura e formação de palavras.
Provas
Observe a figura.

Seja o sistema dinâmico em malha aberta descrito pela função de transferência
| !$ G(s) = { \large y(s) \over u(s)} = { \large s - 2 \over s^2 + 3s + 2}. !$ |
Após a realimentação mostrada na figura, os polos do sistema em malha fechada y(s) / r(s) são
Provas
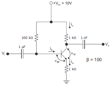
Analise o circuito apresentado na figura a seguir.

Na figura, mostrou-se a configuração de um circuito de polarização de um transistor de junção bipolar. No caso apresentado, as correntes de base e de emissor e a tensão coletor-emissor são, respectivamente, aproximadas de
Provas
- Lei 8.112/1990: RJUDo Provimento, Vacância, Remoção, Redistribuição e SubstituiçãoRemoção, Redistribuição e Substituição
Levando-se em consideração o regime jurídico dos servidores públicos da União, das autarquias e das fundações públicas federais, assinale a alternativa correta.
Provas
Caderno Container