Foram encontradas 734 questões.
A elevação da pressão arterial diastólica para valores superiores a 140 mmHg pode levar à encefalopatia hipertensiva, caracterizando a “crise hipertensiva”. Essa crise decorre:
Provas
Questão presente nas seguintes provas
A adaptação dos organismos ao ambiente em que vivem determina uma série de características que os ajudam a sobreviver às diferentes condições que o seu meio pode lhes impor. Dentre essas adaptações, pode-se citar o formato do bico de aves e o aparelho bucal de insetos e crustáceos, características que podem ser utilizadas, inclusive, para classificar os organismos. Assinale a correspondência CORRETA entre o animal e o seu tipo ou conformação de aparelho bucal.
Provas
Questão presente nas seguintes provas
- UniãoExecutivoDecreto 1.171/1994: Código de Ética do Servidor Público Civil do Poder Executivo Federal
No que se refere às regras deontológicas (ético-profissionais) previstas expressamente no Código de Ética do Servidor Federal, assinale a alternativa INCORRETA:
Provas
Questão presente nas seguintes provas
O coração:
Provas
Questão presente nas seguintes provas
1724166
Ano: 2009
Disciplina: Administração Financeira e Orçamentária
Banca: UFES
Orgão: UFES
Disciplina: Administração Financeira e Orçamentária
Banca: UFES
Orgão: UFES
Provas:
O Regime de Caixa é aquele que ocorre, quando a receita é reconhecida no período em que é arrecadada e a despesa paga nesse mesmo período. Quanto ao Regime de Competência é aquele em que as receitas e as despesas são atribuídas aos exercícios de acordo com a real incorrência. De acordo com a Lei nº 4320/64, a Administração Pública no Brasil adota:
Provas
Questão presente nas seguintes provas
Use V para a afirmativa verdadeira e F para falsa:
( ) A corrente contínua semi-invasiva, corrente contínua invasiva e o uso de campos eletromagnéticos de pulso foram aprovados pela FDA (Food and Drug Administration) como meios osteogênicos.
( ) A corrente contínua é caracterizada por um fluxo unidirecional ininterrupto de partículas carregadas .
( ) Em geral, os aparelhos de TENS (transcutaneous eletrical nerve stimulation) produzem uma corrente pulsada bifásica, assimétrica, retangular.
( ) A eficácia das formas de onda para elicitação da força de contração não depende da amplitude da duração, mas da frequência e da forma de onda.
Marque a alternativa CORRETA.
Provas
Questão presente nas seguintes provas
De acordo com o artigo 43, capítulo IV, da Lei de Diretrizes e Bases da Educação Nacional (Lei nº 9394/96), incentivar o trabalho de pesquisa e investigação científica, visando o desenvolvimento da ciência e da tecnologia e da criação e difusão da cultura e, desse modo, desenvolver o entendimento do homem e o meio em que vive, é uma das finalidades da
Provas
Questão presente nas seguintes provas
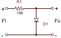
No circuito mostrado abaixo, considere que a queda de tensão no diodo D1, quando polarizado em sentido direto, é igual a 0,7 V.

Assinale a alternativa que representa a característica de transferência (Vo x Vi) deste circuito:
Provas
Questão presente nas seguintes provas
De acordo com a abordagem sistêmica aplicada à Administração:
Provas
Questão presente nas seguintes provas
Um aparelho de DVD player possui em seu painel traseiro mais de uma saída de áudio e vídeo. Cada saída de conexão do tipo “RCA” do aparelho possui uma das seguintes identificações: [L], [R], [SR], [SL], [CENTER], [SUB] ,[VIDEO], [COAXIAL], [Y], [Pb], [Pr]. Outras duas conexões também presente no painel traseiro do aparelho não são do tipo RCA, uma possui uma identificação [SVIDEO], e a outra uma identificação [OPTICAL]. O aparelho é levado para uma sala que possui uma TV e um sistema de som. Sabemos que o sistema de som possui somente duas conexões de entradas áudio analógicas e duas caixas acústicas. A TV também possui conexões somente analógicas e, em sua parte traseira, conexões de entrada de vídeo do tipo RCA, com as seguintes identificações: [VIDEO], [Y], [Pb], [Pr], e uma outra que não é do tipo RCA, mas possui uma identificação do tipo [SVIDEO]. Para obter-se a qualidade máxima de imagem que o aparelho de DVD pode oferecer e para que o som possa ser reproduzido corretamente nas caixas acústicas, quais são as conexões do painel traseiro do DVD que devem ser usadas?
Provas
Questão presente nas seguintes provas
Cadernos
Caderno Container