Foram encontradas 894 questões.
O método de pesos de evidência, baseado no teorema da probabilidade condicional de Bayes, deve ser utilizado como suplemento à avaliação holística do modelador, pois possibilita a simulação de cenários com nível de similaridade elevado.
Provas
- Gestão EstratégicaMissão, Visão e Negócio
- PODC: Processo OrganizacionalProcesso Administrativo: PlanejamentoPlanejamento Baseado em Cenários
- PODC: Processo OrganizacionalProcesso Administrativo: PlanejamentoPlanejamento Estratégico, Tático e Operacional
- PODC: Processo OrganizacionalProcesso Administrativo: OrganizaçãoEstratégia Organizacional

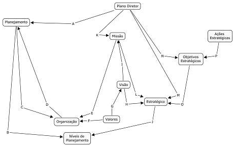
As relações L, M, N e P poderiam ser adequadamente formalizadas, respectivamente, como: é um componente de nível; é um planejamento de nível; declara; e subordinam-se aos.
Provas
- Gestão Estratégica
- PODC: Processo OrganizacionalProcesso Administrativo: PlanejamentoPlanejamento Estratégico, Tático e Operacional

As relações F, G, H, J e K poderiam ser denominadas, respectivamente, como: representam basicamente as percepções dos que dirigem; auxiliam na definição da; não é um componente de nível; é um dos e declara a.
Provas

Na resposta a uma entrada do tipo degrau unitário, o sistema apresenta saída nula quando atinge o regime permanente.
Provas

A banda passante desse sistema é de 1.000 rad/s
Provas

Um especialista está estudando as confiabilidades associadas ao sistema A, aqui denominado “sistema dois em série com dois em paralelo”. Conforme a figura acima, o sistema A é composto por dois subsistemas B e C em série, sendo B e C compostos por itens em paralelo na condição de redundância ativa, respectivamente, B1 e B2 em B, e C1 e C2 em C. RA representa a confiabilidade do sistema A, RB e RC representam as respectivas confiabilidades dos subsistemas B e C, enquanto que RB1, RB2, RC1 e RC2 expressam, respectivamente, as confiabilidades (menores que 1) de cada item dos subsistemas B e C.
Com base nessa situação e considerando todos os eventos envolvidos nos cálculos de probabilidades do sistema A e seus componentes como estatisticamente independentes, julgue o item a seguir.
A confiabilidade de um sistema que seja composto por dois sistemas A em paralelo em redundância ativa será menor que a confiabilidade de um sistema que seja composto por dois sistemas A em paralelo em redundância em espera.
Provas
Com relação a processos genéricos de troca de calor, julgue o item a seguir.
Considere que no processo de resfriamento de um determinado corpo, !$ L=\large{V \over A} !$ seja o comprimento característico determinado pela razão entre o volume V e a área A desse corpo. Nesse caso, sendo o número de Biot, Bi, definido como !$ Bi=\large{hL \over k} !$, em que h representa o coeficiente de troca convectiva com o meio, e k, a difusividade térmica do material, é correto afirmar que quanto menor for Bi, mais preciso será um modelo de resfriamento que supõe que !$ ∇ \cdot (k ∇ T)=0 !$.
Provas
Com base nas experiências, modelos numéricos podem ser desenvolvidos e até adotados na substituição experimental mas para isso a comprovação laboratorial é muito importante. A respeito das análises e testes exprimentais, julgue o item que segue.
O ensaio Charpy mede o comportamento dúctil-frágil dos materiais. Pode afirmar que a figura abaixo é típica de um ensaio Charpy para o aço carbono e mostra que na região A o comportamento é frágil e aquém da temperatura de transição o comportamento é dúctil.

Provas
- Conceitos e FundamentosConceitos Fundamentais de Banco de Dados
- Banco de Dados RelacionalFundamentos de Banco de Dados Relacionais
Um banco de dados relacional pode conter muitas relações, com suas tuplas relacionadas de várias maneiras.
Provas
Disciplina: TI - Desenvolvimento de Sistemas
Banca: CESPE / CEBRASPE
Orgão: INPE

É correto afirmar que, após a execução da linha 24, a=7.0.
Provas
Caderno Container