Foram encontradas 75 questões.
Texto I – para o item.
Redes de petri são um formalismo para a especificação e simulação de transições de estado que ocorrem em sistemas paralelos ou concorrentes, como é o caso em sistemas de workflow. A figura a seguir apresenta um modelo visual de uma rede de petri que representa um pequeno workflow denominado Produtor-Consumidor. Na representação visual de uma rede de petri, os círculos são lugares (place), os retângulos são transições (transition) e as setas direcionadas são arcos (arc). Nos arcos, a direção IN representa um arco originado de um lugar e que aponta para uma transição, enquanto que a direção OUT representa um arco originado de uma transição que aponta para um lugar. Uma vez que um modelo de uma rede de petri é construído, tokens ou fichas circulam dentro da rede realizando transições conforme as regras estabelecidas. No modelo ao lado pode-se afirmar que a transição T0 é imediatamente alcançável a partir dos lugares P0 e P7, T3 a partir de P1 e T4 a partir de P2.

A fim de manipular essas representações de workflows, uma organização desenvolveu um modelo de informações de um sistema de workflow embasado em redes de petri, implementado usando o SGBD MySQL. Esse modelo, apresentado na figura a seguir, foi desenvolvido usando a ferramenta MySQL Workbench, sucessora da ferramenta DB Designer. Suponha a existência de um banco de dados denominado workflow, implementado em um SGBD MySQL.

A partir das informações apresentadas no texto I, julgue o item acerca dos conceitos de sistemas de workflow.
O tipo de dados SMALLINT, usado em várias colunas do modelo descrito no texto I, armazena dígitos inteiros com 2 bytes e sem sinal.
Provas
Texto I – para o item.
Redes de petri são um formalismo para a especificação e simulação de transições de estado que ocorrem em sistemas paralelos ou concorrentes, como é o caso em sistemas de workflow. A figura a seguir apresenta um modelo visual de uma rede de petri que representa um pequeno workflow denominado Produtor-Consumidor. Na representação visual de uma rede de petri, os círculos são lugares (place), os retângulos são transições (transition) e as setas direcionadas são arcos (arc). Nos arcos, a direção IN representa um arco originado de um lugar e que aponta para uma transição, enquanto que a direção OUT representa um arco originado de uma transição que aponta para um lugar. Uma vez que um modelo de uma rede de petri é construído, tokens ou fichas circulam dentro da rede realizando transições conforme as regras estabelecidas. No modelo ao lado pode-se afirmar que a transição T0 é imediatamente alcançável a partir dos lugares P0 e P7, T3 a partir de P1 e T4 a partir de P2.

A fim de manipular essas representações de workflows, uma organização desenvolveu um modelo de informações de um sistema de workflow embasado em redes de petri, implementado usando o SGBD MySQL. Esse modelo, apresentado na figura a seguir, foi desenvolvido usando a ferramenta MySQL Workbench, sucessora da ferramenta DB Designer. Suponha a existência de um banco de dados denominado workflow, implementado em um SGBD MySQL.

A partir das informações apresentadas no texto I, julgue o item acerca dos conceitos de sistemas de workflow.
As colunas created_date, presentes nas tabelas workflow, transition, arc, place e case, são capazes de armazenar datas e horários com precisão de frações de segundos, que podem ser manipuladas com funções de manipulação de data e hora presentes na versão de SQL interpretada pelo SGBD MySQL, tais como HOUR() e DATE().
Provas
Texto I – para o item.
Redes de petri são um formalismo para a especificação e simulação de transições de estado que ocorrem em sistemas paralelos ou concorrentes, como é o caso em sistemas de workflow. A figura a seguir apresenta um modelo visual de uma rede de petri que representa um pequeno workflow denominado Produtor-Consumidor. Na representação visual de uma rede de petri, os círculos são lugares (place), os retângulos são transições (transition) e as setas direcionadas são arcos (arc). Nos arcos, a direção IN representa um arco originado de um lugar e que aponta para uma transição, enquanto que a direção OUT representa um arco originado de uma transição que aponta para um lugar. Uma vez que um modelo de uma rede de petri é construído, tokens ou fichas circulam dentro da rede realizando transições conforme as regras estabelecidas. No modelo ao lado pode-se afirmar que a transição T0 é imediatamente alcançável a partir dos lugares P0 e P7, T3 a partir de P1 e T4 a partir de P2.

A fim de manipular essas representações de workflows, uma organização desenvolveu um modelo de informações de um sistema de workflow embasado em redes de petri, implementado usando o SGBD MySQL. Esse modelo, apresentado na figura a seguir, foi desenvolvido usando a ferramenta MySQL Workbench, sucessora da ferramenta DB Designer. Suponha a existência de um banco de dados denominado workflow, implementado em um SGBD MySQL.

A partir das informações apresentadas no texto I, julgue o item acerca dos conceitos de sistemas de workflow.
Um registro específico de token poderá estar associado, em um determinado instante de tempo, a mais de um registro de place durante a sua existência.
Provas
Texto I – para o item.
Redes de petri são um formalismo para a especificação e simulação de transições de estado que ocorrem em sistemas paralelos ou concorrentes, como é o caso em sistemas de workflow. A figura a seguir apresenta um modelo visual de uma rede de petri que representa um pequeno workflow denominado Produtor-Consumidor. Na representação visual de uma rede de petri, os círculos são lugares (place), os retângulos são transições (transition) e as setas direcionadas são arcos (arc). Nos arcos, a direção IN representa um arco originado de um lugar e que aponta para uma transição, enquanto que a direção OUT representa um arco originado de uma transição que aponta para um lugar. Uma vez que um modelo de uma rede de petri é construído, tokens ou fichas circulam dentro da rede realizando transições conforme as regras estabelecidas. No modelo ao lado pode-se afirmar que a transição T0 é imediatamente alcançável a partir dos lugares P0 e P7, T3 a partir de P1 e T4 a partir de P2.

A fim de manipular essas representações de workflows, uma organização desenvolveu um modelo de informações de um sistema de workflow embasado em redes de petri, implementado usando o SGBD MySQL. Esse modelo, apresentado na figura a seguir, foi desenvolvido usando a ferramenta MySQL Workbench, sucessora da ferramenta DB Designer. Suponha a existência de um banco de dados denominado workflow, implementado em um SGBD MySQL.

A partir das informações apresentadas no texto I, julgue o item acerca dos conceitos de sistemas de workflow.
Para que um registro de workitem possa estar presente no banco de dados, deverá existir pelo menos um registro nas tabelas transition, case e token.
Provas
Antigamente, as pessoas acreditavam que no reino das estrelas e dos planetas as leis eram diferentes das leis na Terra. Diziam que a gravidade terrestre só atuava na Terra e a gravidade celeste só atuava no céu, e que as forças que agiam na Terra e no céu não se relacionavam umas com a outras, ou seja, não havia qualquer relação entre um planeta em órbita em torno do Sol e um objeto caindo de uma certa altura aqui na Terra. Newton descobriu que esses dois fenômenos são análogos. Hoje, um grande número de observações pode ser explicado por meio de suas leis.
Tendo o texto acima como referência inicial, julgue o item que se segue.
Mover uma pedra grande é mais difícil que mover uma pedra pequena de mesma densidade porque, se ambas estão em repouso, a quantidade de movimento da pedra grande é maior.
Provas
Texto III – para o item.
Considere que, após a execução bem sucedida do script apresentado no texto II, um usuário precisou representar no banco de dados workflow o modelo da rede de petri descrita no texto I. Para isso, o modelo da rede da figura apresentado no texto I foi representado com o script a seguir.

A partir dessas informações, julgue o item seguinte.
Desconsiderando a linha 3, os comandos DML do script apresentado modelam adequadamente a rede apresentada na figura apresentada no texto I, por meio das suas relações entre transições, lugares e arcos.
Provas
Disciplina: TI - Desenvolvimento de Sistemas
Banca: CESPE / CEBRASPE
Orgão: INPE
Texto IV – para o item.
O código a seguir apresenta a implementação de um programa na linguagem Java, que declara quatro classes: Place, Transition, Arc e Workflow, as quais modelam sistemas de workflow. O código não possui erros de compilação.

Julgue o item seguinte, acerca das características do código apresentado no texto IV.
O código da classe Workflow é mais reutilizável que o da classe Place.
Provas
Antigamente, as pessoas acreditavam que no reino das estrelas e dos planetas as leis eram diferentes das leis na Terra. Diziam que a gravidade terrestre só atuava na Terra e a gravidade celeste só atuava no céu, e que as forças que agiam na Terra e no céu não se relacionavam umas com a outras, ou seja, não havia qualquer relação entre um planeta em órbita em torno do Sol e um objeto caindo de uma certa altura aqui na Terra. Newton descobriu que esses dois fenômenos são análogos. Hoje, um grande número de observações pode ser explicado por meio de suas leis.
Tendo o texto acima como referência inicial, julgue o item que se segue.
Mesmo que a massa de um corpo seja a mesma na Terra e na Lua, seu peso será diferente nos dois lugares, já que a aceleração causada pela gravidade na Terra é diferente daquela causada pela gravidade na Lua.
Provas
Disciplina: TI - Desenvolvimento de Sistemas
Banca: CESPE / CEBRASPE
Orgão: INPE

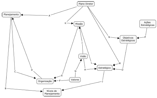
O diagrama da figura acima apresenta uma descrição parcial de relações entre conceitos de planejamento estratégico. Cada conceito é representado por um retângulo e os relacionamentos entre eles são estabelecidos por meio de arcos direcionados, no qual os predicados estabelecidos entre os conceitos foram substituídos por letras de A até P. Julgue o item seguinte, acerca do relacionamento adequado entre os conceitos apresentados.
As relações A, B, C, D e E poderiam ser denominadas, respectivamente, como: resulta de uma ação de; ocorre em vários; aplica-se a uma; desenvolve; e está associada à razão de existência de uma.
Provas
Considerando a função !$ y=f(x)=x^2-5x+6 !$, em um sistema de coordenadas cartesianas ortogonais xOy, julgue o item que se segue.
Considerando !$ \begin{bmatrix}1 & 1 \\0 & 0 \end{bmatrix} !$ e definindo !$ B=f(A)=A^2-5A+6I !$, em que I é a matriz identidade !$ 2 \times 2 !$ nesse caso, a equação matricial !$ BX=C !$, em que !$ X=\begin{bmatrix}x \\ y \end{bmatrix} !$ e !$ C=\begin{bmatrix}a \\ b \end{bmatrix} !$, tem solução única, para cada matriz coluna constante real C.
Provas
Caderno Container