Foram encontradas 75 questões.
Disciplina: TI - Redes de Computadores
Banca: CESPE / CEBRASPE
Orgão: INPE
Julgue o item, referente a redes de computadores.
A recepção das mensagens TCP é confirmada pelo protocolo, ao passo que as aplicações UDP podem ser responsáveis por identificar datagramas perdidos e retransmiti-los. O UDP controla o fluxo de dados transmitidos, enquanto o TCP não o faz. O TCP provê um serviço de comunicação orientado a conexões e o UDP provê um serviço não-orientado a conexões.
Provas
Antigamente, as pessoas acreditavam que no reino das estrelas e dos planetas as leis eram diferentes das leis na Terra. Diziam que a gravidade terrestre só atuava na Terra e a gravidade celeste só atuava no céu, e que as forças que agiam na Terra e no céu não se relacionavam umas com a outras, ou seja, não havia qualquer relação entre um planeta em órbita em torno do Sol e um objeto caindo de uma certa altura aqui na Terra. Newton descobriu que esses dois fenômenos são análogos. Hoje, um grande número de observações pode ser explicado por meio de suas leis.
Tendo o texto acima como referência inicial, julgue o item que se segue.
Mover uma pedra grande é mais difícil que mover uma pedra pequena de mesma densidade porque, se ambas estão em repouso, a quantidade de movimento da pedra grande é maior.
Provas
Disciplina: TI - Desenvolvimento de Sistemas
Banca: CESPE / CEBRASPE
Orgão: INPE

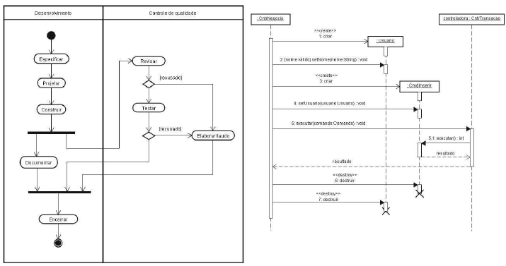
Tendo como referência os diagramas UML mostrados acima, julgue o item que se segue.
Quanto ao o diagrama de sequência, é correto afirmar que dois dos objetos existiam antes da interação descrita no diagrama; controladora é o nome de uma instância da classe CntrTransacao; a instância da classe Usuario é anônima; uma mensagem assíncrona é enviada da instância da classe CntrNegocio para a instância da classe CntrTransacao; ao final da interação descrita, existem apenas duas instâncias de classes.
Provas
Acerca de JDBC, julgue o item subsequente.
Em java.sql, o método getConnection, em DriverManager, pode ser invocado para se estabelecer uma conexão; o método executeQuery, em Statement, retorna uma instância de ResultQuery; e a interface ResultSetMetaData contém métodos por meio dos quais pode-se obter informações tais como tipos e propriedades de colunas retornadas por consultas.
Provas
Acerca do SQL Server, julgue o item subsequente.
O comando Transact-SQL chamado CREATE VIEW cria uma tabela virtual que possibilita o acesso a dados em uma ou mais tabelas. Já o comando SELECT define uma visão que pode acessar apenas uma única tabela ou visão. Gatilhos INSTEAD OF podem ser criados para tornar uma visão atualizável.
Provas
Antigamente, as pessoas acreditavam que no reino das estrelas e dos planetas as leis eram diferentes das leis na Terra. Diziam que a gravidade terrestre só atuava na Terra e a gravidade celeste só atuava no céu, e que as forças que agiam na Terra e no céu não se relacionavam umas com a outras, ou seja, não havia qualquer relação entre um planeta em órbita em torno do Sol e um objeto caindo de uma certa altura aqui na Terra. Newton descobriu que esses dois fenômenos são análogos. Hoje, um grande número de observações pode ser explicado por meio de suas leis.
Tendo o texto acima como referência inicial, julgue o item que se segue.
Mesmo que a massa de um corpo seja a mesma na Terra e na Lua, seu peso será diferente nos dois lugares, já que a aceleração causada pela gravidade na Terra é diferente daquela causada pela gravidade na Lua.
Provas
Disciplina: TI - Desenvolvimento de Sistemas
Banca: CESPE / CEBRASPE
Orgão: INPE


A respeito do código Java apresentado, julgue o item.
Há uma linha de código na qual uma instância da classe Canvas, que não é abstrata, é criada. O atributo MAXIMO é uma constante e a memória para a matriz pixels é alocada no construtor de Canvas. Pode-se invocar os métodos setPixel e getPixel a partir de métodos em classes armazenadas no mesmo pacote no qual encontra-se Canvas.
Provas
Disciplina: TI - Desenvolvimento de Sistemas
Banca: CESPE / CEBRASPE
Orgão: INPE


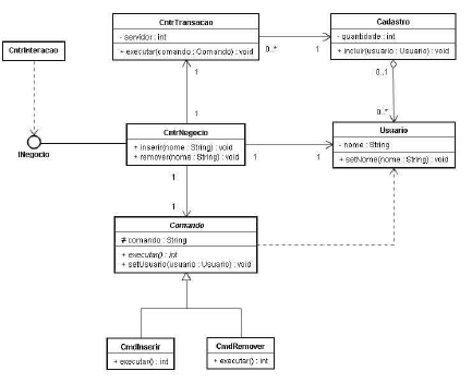
Quanto aos diagramas UML mostrados acima, julgue o próximo item.
Acerca do diagrama de classes, é correto afirmar que a classe CntrNegocio implementa a interface INegocio; podem existir instâncias de Usuario mesmo que não existam instâncias de Cadastro; a cada instância de Cadastro podem estar ligadas várias instâncias de CntrTransacao; o atributo nome não pode ser diretamente acessado fora da classe Usuario; o método remover pode ser invocado fora da classe CntrNegocio.
Provas
Disciplina: TI - Desenvolvimento de Sistemas
Banca: CESPE / CEBRASPE
Orgão: INPE
Acerca de arquiteturas de sistemas, julgue o seguinte item.
No modelo de arquitetura cliente-servidor, processos clientes interagem com processos servidores para acessar serviços. Os servidores podem ser clientes de outros servidores. Alguns serviços são prestados por processos servidores que podem ser executados em vários computadores hospedeiros.
Provas
Acerca do SQL Server, julgue o item subsequente.
Um procedimento armazenado (stored procedure) é criado executando-se o comando Transact-SQL chamado CREATE PROCEDURE. Pode-se executar um procedimento armazenado por meio do comando EXECUTE. Quando da execução desse comando, é possível passar parâmetros para o procedimento na forma @parameter_name = value ou na ordem em que foram listados no CREATE PROCEDURE.
Provas
Caderno Container