Foram encontradas 75 questões.
529137
Ano: 2008
Disciplina: TI - Desenvolvimento de Sistemas
Banca: CESPE / CEBRASPE
Orgão: INPE
Disciplina: TI - Desenvolvimento de Sistemas
Banca: CESPE / CEBRASPE
Orgão: INPE
Provas:

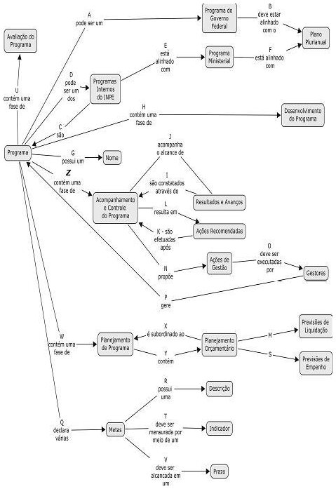
É correto afirmar que as ações de gestão e ações recomendadas são formuladas durante o acompanhamento e controle de um programa; ocorrem após o desenvolvimento do programa; e antes da avaliação do programa. E, ainda, ações de gestão são mais explícitas que ações recomendadas; e ambas tem o propósito de afetar o desenvolvimento do programa.
Provas
Questão presente nas seguintes provas
529136
Ano: 2008
Disciplina: TI - Desenvolvimento de Sistemas
Banca: CESPE / CEBRASPE
Orgão: INPE
Disciplina: TI - Desenvolvimento de Sistemas
Banca: CESPE / CEBRASPE
Orgão: INPE
Provas:

A representação da variação comportamental de uma aplicação ao longo de seu ciclo de funcionamento é melhor expressa por meio de diagramas do tipo B que por diagramas do tipo C.
Provas
Questão presente nas seguintes provas
529135
Ano: 2008
Disciplina: TI - Desenvolvimento de Sistemas
Banca: CESPE / CEBRASPE
Orgão: INPE
Disciplina: TI - Desenvolvimento de Sistemas
Banca: CESPE / CEBRASPE
Orgão: INPE
Provas:

O formalismo de redes de petri, embora não seja suportado diretamente por meio da linguagem UML, possui semântica mais aderente aos diagramas do tipo E que aos diagramas do tipo D.
Provas
Questão presente nas seguintes provas
529134
Ano: 2008
Disciplina: TI - Desenvolvimento de Sistemas
Banca: CESPE / CEBRASPE
Orgão: INPE
Disciplina: TI - Desenvolvimento de Sistemas
Banca: CESPE / CEBRASPE
Orgão: INPE
Provas:

A especificação detalhada de requisitos de sistemas de workflow, visando uso durante fase de validação junto aos clientes e usuários, é efetuada com menor ambiguidade por meio de diagramas do tipo F que por meio de diagramas do tipo A.
Provas
Questão presente nas seguintes provas
529130
Ano: 2008
Disciplina: TI - Desenvolvimento de Sistemas
Banca: CESPE / CEBRASPE
Orgão: INPE
Disciplina: TI - Desenvolvimento de Sistemas
Banca: CESPE / CEBRASPE
Orgão: INPE
Provas:

Considere que, entre a centena de atendentes que atuam no birô de serviços dessa organização, um deles acaba de descobrir uma nova forma de solucionar problemas de mau funcionamento relacionados ao uso de produtos de software fornecidos pela organização. Nessa situação, esse atendente deverá fazer o registro permanente dessa informação por meio do aplicativo disponível na região G.
Provas
Questão presente nas seguintes provas
529129
Ano: 2008
Disciplina: TI - Desenvolvimento de Sistemas
Banca: CESPE / CEBRASPE
Orgão: INPE
Disciplina: TI - Desenvolvimento de Sistemas
Banca: CESPE / CEBRASPE
Orgão: INPE
Provas:

Visando melhor acompanhamento e análise do tempo individual despendido na execução de várias atividades durante o seu horário de trabalho, um colaborador dessa organização deverá fazer uso do aplicativo acessível por meio da região D
Provas
Questão presente nas seguintes provas
529128
Ano: 2008
Disciplina: TI - Desenvolvimento de Sistemas
Banca: CESPE / CEBRASPE
Orgão: INPE
Disciplina: TI - Desenvolvimento de Sistemas
Banca: CESPE / CEBRASPE
Orgão: INPE
Provas:

O uso de técnicas de detecção de conteúdos embasadas em redes bayesianas, blacklists, online-databases, frameworks e serviços como sender policy framework e distributed checksum clearinghouse é mais comum junto aos desenvolvedores e administradores de sistemas embasados na aplicação ZRF que na aplicação KLB.
Provas
Questão presente nas seguintes provas
529127
Ano: 2008
Disciplina: TI - Desenvolvimento de Sistemas
Banca: CESPE / CEBRASPE
Orgão: INPE
Disciplina: TI - Desenvolvimento de Sistemas
Banca: CESPE / CEBRASPE
Orgão: INPE
Provas:

O toolkit ClamAV é um componente de software que possui maior chance de ser usado pela equipe que desenvolve as aplicações SIMPLEGRP e ZMB, que pelas equipes que desenvolvem as aplicações HRD e COLLAB
Provas
Questão presente nas seguintes provas
529126
Ano: 2008
Disciplina: TI - Desenvolvimento de Sistemas
Banca: CESPE / CEBRASPE
Orgão: INPE
Disciplina: TI - Desenvolvimento de Sistemas
Banca: CESPE / CEBRASPE
Orgão: INPE
Provas:

Os formatos iCal e(ou) xCal apresentam maior potencial de emprego na aplicação OPENGRP que na aplicação TMWORK.
Provas
Questão presente nas seguintes provas
529108
Ano: 2008
Disciplina: TI - Desenvolvimento de Sistemas
Banca: CESPE / CEBRASPE
Orgão: INPE
Disciplina: TI - Desenvolvimento de Sistemas
Banca: CESPE / CEBRASPE
Orgão: INPE
Provas:

Considere que, após receber, de um cliente, solicitação de auxílio para a configuração de aplicativo desenvolvido pela organização, o gerente geral de projetos tenha decidido atribuir a um dos seus colaboradores técnicos a responsabilidade por prestar esse auxílio, cuja duração estimada é de cerca de duas horas. Nessa situação, entre as regiões demarcadas na figura, a mais indicada para registrar e acompanhar o atendimento dessa solicitação é a A
Provas
Questão presente nas seguintes provas
Cadernos
Caderno Container