Foram encontradas 400 questões.
793446
Ano: 2009
Disciplina: Direito Cultural, Desportivo e da Comunicação
Banca: IF-SUL
Orgão: IF-SUL
Disciplina: Direito Cultural, Desportivo e da Comunicação
Banca: IF-SUL
Orgão: IF-SUL
Ao concluir o processo de administração do projeto audiovisual e cultural, o proponente deve apresentar prestação final de contas à ANCINE (Agência Nacional do Cinema), nos casos de atividades audiovisuais, e ao MINC (Ministério da Cultura), nos casos de atividades culturais, respectivamente, nos prazos de
Provas
Questão presente nas seguintes provas
Sobre o Bluetooth, assinale a alternativa INCORRETA.
Provas
Questão presente nas seguintes provas
A estrutura do aço com 0,4% de carbono em temperatura ambiente compõe-se de
Provas
Questão presente nas seguintes provas
As linhas diagonais cruzadas na extremidade do eixo visto na seguinte figura indicam

Provas
Questão presente nas seguintes provas
O Congresso de Viena tomou várias decisões. As decisões deste congresso não podem ser relacionadas com
Provas
Questão presente nas seguintes provas
Dentre as afirmativas abaixo, em relação à Qualidade, é correto afirmar que
Provas
Questão presente nas seguintes provas
Variáveis são valores que podem mudar conforme a necessidade durante a execução de um programa. Utilizando a linguagem Java, indique a alternativa que representa a maneira INCORRETA de declarar variáveis.
Provas
Questão presente nas seguintes provas
A primeira fome registrou-se entre os anos 1800 e 1825 e matou um milhão e quatrocentas mil pessoas. Entre 1875 e 1900, aconteceram 18 grandes epidemias de fome. Em 1918, houve mais de 8 milhões de mortos por desnutrição e gripe.
A situação descrita no enunciado acima remete ao processo histórico referente à
Provas
Questão presente nas seguintes provas
Existem vários instrumentos que ajudam a criar formas de agregações sociais nas redes telemáticas planetárias como os chats, os MUDs, os BBSs, entre outros.
Associe adequadamente cada uma destas inflexões descritas no bloco inferior ao respectivo instrumento de agregação social, que consta no bloco superior.
1. E-mail
2. MUDs
3. Chats
4. Cibercafé
( ) Mundos imaginários a partir de sistemas onde os usuários usam palavras escritas para improvisar melodramas, em uma decoração construída pela imaginação (objetos, ambientes, armas, personagens, etc.)
( ) Lugares alternativos de manifestações artísticas, de interação cultural, de debates e idéias . Eles são, frequentemente, lugares nômades, animados por tribos virtuais que se encontram no tempo de um acontecimento ou performance, uma videoconferência ou qualquer outra manifestação tecnocultural.
( ) Técnica de comunicação que permite o diálogo direto, em tempo real, sincrônico, entre usuários.
( ) Serviço mais usado no ciberespaço, permitindo a troca de informação escrita e, também envio, de arquivos, imagens, vídeos, softwares, etc.
A sequência correta de preenchimento dos parêntese, de cima para baixo, é
Provas
Questão presente nas seguintes provas
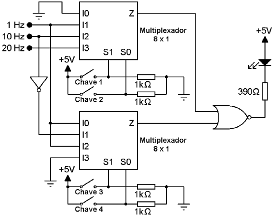
Observe o circuito abaixo:

Para que o LED permaneça sempre ligado, devem-se fechar as seguintes chaves:
Provas
Questão presente nas seguintes provas
Cadernos
Caderno Container