Foram encontradas 700 questões.
O trabalho de tradução e de interpretação não é apenas um trabalho linguístico. O profissional dessa área deve considerar outros aspectos como:
Provas
Disciplina: Administração de Recursos Materiais
Banca: FUNDATEC
Orgão: UNIPAMPA
Para responder à questão, analise a Figura abaixo.

Fonte: Gonçalves, 2013
Assinale a alternativa que identifica a representação correta da Figura 02, segundo Gonçalves.
Provas
Para responder à questão, analise a figura 3 abaixo.

A figura 3 mostra o esquema elétrico de uma fonte de alimentação. Analise as assertivas abaixo e assinale V, para as verdadeiras, e F, para as falsas.
( ) A retificação não é do tipo onda-completa.
( ) Trata-se de uma fonte simétrica e regulada.
( ) A relação de transformação do transformador é de aproximadamente 14 para 1.
A ordem correta de preenchimento dos parênteses, de cima para baixo, é:
Provas
As ventosas no sistema pneumático funcionam através da:
Provas
Com respeito a uma máquina térmica que opera entre 80°C e 50°C, um aluno do curso de Física alega ter atingido um rendimento de 40%. Como funcionário do laboratório, você é designado a conferir se o aluno está correto. Com relação a essa situação, sabe-se que:
Provas
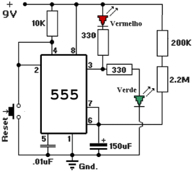
A figura abaixo apresenta um CI 555 na configuração de temporizador.

Marque a alternativa que apresenta o valor mais aproximado do tempo que o LED vermelho fica ligado após o reset.
Provas
Foi realizada auditoria externa em uma sociedade empresária no intuito de realizar levantamento da quantidade dos produtos em estoque da mesma, de forma a certificar-se de que há uma correspondência contábil. O procedimento que proporciona ao auditor a formação de opinião quanto à existência física do objeto examinado denomina-se:
Provas
Com base nas definições de Meirelles (2009) e utilizando a letra O, para identificar atos administrativos ordinários, e a letra N, para identificar atos administrativos normativos, classifique os seguintes atos administrativos:
( ) Resolução do Conselho Universitário – CONSUNI. ( ) Portaria da Reitora da UNIPAMPA.
( ) Circular da Comissão Eleitoral Geral (CEG) da UNIPAMPA.
( ) Regimento Geral da Universidade Federal do Pampa (UNIPAMPA).
( ) Ofício do Ministro da Educação.
( ) Despacho da Pró-Reitora de Gestão de Pessoal da UNIPAMPA.
A ordem correta de preenchimento dos parênteses, de cima para baixo, é:
Provas
___________________ propicia suporte às atividades de ensino, de pesquisa e de extensão, e as coleções devem acompanhar o crescimento da instituição e ampliar as áreas de atuação, atendendo às necessidades informacionais da comunidade acadêmica.
Assinale a alternativa que preenche corretamente a lacuna do trecho acima, segundo o tipo de biblioteca.
Provas
Com relação aos comandos de potência, analise as assertivas abaixo, assinalando V, se verdadeiras, ou F, se falsas.
( ) Um acionamento estático é um conversor de energia cuja função é modular a energia elétrica fornecida a uma carga, geralmente um motor.
( ) O conversor de corrente contínua fornece corrente a partir de uma rede de corrente alternada.
( ) O conversor de frequência fornece uma tensão contínua de frequência variável.
( ) O regulador de tensão fornece uma tensão variável com frequência igual à frequência da rede em que está conectada.
A ordem correta de preenchimento dos parênteses, de cima para baixo, é:
Provas
Caderno Container