Foram encontradas 409 questões.
O Projeto Político Pedagógico/PPP, na escola, configura seu processo de legitimação democrática, imprimindo-lhe um perfil de singularidade no contexto das demais instituições. Com base nesta assertiva, assinale abaixo o segmento que foge ao sentido do texto:
Provas
Questão presente nas seguintes provas
As finalidades e objetivos da Educação Básica, presentes na LDB – Lei nº 9.394/96), informam que se espera de cada escola uma função educativa e não meramente informativa de uma área do conhecimento. Neste sentido, a escolarização básica consistirá em colocar os conteúdos das diferentes disciplinas escolares a serviço de uma finalidade educativa, o que na verdade não é novidade nem na história da Educação Básica, nem no Brasil nem em outros países.
O texto acima é ratificado pelos segmentos abaixo, EXCETO um. Assinale-o.
Provas
Questão presente nas seguintes provas
2477610
Ano: 2014
Disciplina: Administração Financeira e Orçamentária
Banca: ESMARN
Orgão: TJ-RN
Disciplina: Administração Financeira e Orçamentária
Banca: ESMARN
Orgão: TJ-RN
Provas:
Uma instituição social recebe recursos públicos e, portanto, está dentro do campo de aplicação da Contabilidade Aplicada ao Setor Público, devendo seguir o princípio da competência. A referida instituição tem ainda como fonte de receita a contribuição mensal de seus associados, que se reuniram e resolveram pagar de uma vez só o valor de R$ 45.000,00, correspondente a três exercícios, com o objetivo de formar um fundo financeiro. Nos três exercícios, essa organização tem custos de impressão de folhetos informativos da ordem de R$ 5.000,00 em cada ano, e, no segundo ano, resolveu fazer um seguro cujo prêmio foi pago em dinheiro no valor de R$ 3.000,00, com cobertura para o segundo e o terceiro anos. Com base nos valores informados e nos conceitos relativos ao Princípio da Competência, é CORRETO afirmar que a instituição irá apurar:
Provas
Questão presente nas seguintes provas
Analise as seguintes descrições: (a) a pessoa persistentemente fracassa em situações sociais específicas nas quais existe a expectativa para tal (p. ex., na escola), apesar de falar em outras situações; (b) a pessoa possui um medo ou ansiedade acentuados acerca de um objeto ou situação no caso, de alturas; (c) a pessoa é temerosa, ansiosa ou se esquiva de interações e situações sociais, que envolvem a possibilidade de ser avaliada. De acordo com o Manual Diagnóstico e Estatístico de Transtornos Mentais (DSM-5), essas pessoas apresentam:
Provas
Questão presente nas seguintes provas
De acordo com Moreira e Medeiros (2007), algumas consequências do comportamento tornam sua ocorrência menos provável. As consequências são punição positiva e punição negativa. Em outras palavras, é um tipo de consequência do comportamento que torna sua ocorrência menos provável. Marque a seguir o item cujos exemplos refletem corretamente esses dois tipos de punição.
Provas
Questão presente nas seguintes provas
O relatório social, o laudo social e o parecer social são documentos trabalhados na dimensão técnica-operativa do fazer profissional e podem ser vistos como instrumentos de poder. Um poder-saber que necessita ser viabilizado na direção da garantia de direitos, em estreita articulação com o atual projeto profissional do Serviço Social, e não
I. como indicador de ações disciplinares, coercitivas e punitivas, desvirtuando a finalidade do trabalho que cabe ao profissional da área.
II. para investigar a realidade social vivida pelos sujeitos e grupos sociais envolvidos nas ações judiciais.
III. para fazer uso do saber-poder, que é inerente ao exercício profissional, em contraposição à ética profissional.
IV. para desvelar a dimensão histórico-social que constrói as situações concretas atendidas no trabalho cotidiano.
V. para investir na área de trabalho judiciária como espaço de investigação permanente.
São corretas as afirmativas:
Provas
Questão presente nas seguintes provas
Conforme documento do CFESS (2014), o trabalho do assistente social na área sociojurídica se desenvolve, dentre outras instituições, no (a):
I. Poder Judiciário.
II. Ministério Público.
III. Execução penal e sistema prisional e nas medidas socioeducativas.
IV. Segurança pública - instituições policiais.
V. Serviço de Acolhimento Institucional/Familiar.
Considerando as proposições enunciadas acima:
Provas
Questão presente nas seguintes provas
Ao se comparar duas Séries Estatísticas, será mais dispersa aquela que apresentar:
Provas
Questão presente nas seguintes provas
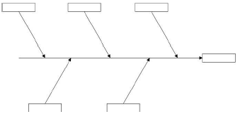
As ferramentas de gestão são importantes mecanismos para o alcance de um melhor desempenho organizacional. Atuam como facilitadoras do processo decisório, bem como para melhor acompanhamento das atividades da organização. Nessa perspectiva, qual a ferramenta de gestão que a figura apresentada esboça?

Provas
Questão presente nas seguintes provas
As abordagens críticas ao modelo dominante de Psicologia Social no Brasil até a década de 70:
Provas
Questão presente nas seguintes provas
Cadernos
Caderno Container