Foram encontradas 480 questões.
A educação realiza importantes funções gerais. À sociedade como um todo, proporciona a preservação e a transmissão da cultura. Consoante a observação de Émile Durkheim, é “acima de tudo o meio pelo qual a sociedade recria perpetuamente as condições da própria existencia”. Com o aumento da complexidade cultural, assumiram as escolas - ou o que lhes foi atribuída - a responsabilidade maior, ou mesmo total, de transmitir certos tipos de conhecimentos e habilidades. Assinale a alternativa INCORRETA acerca das funções sociais da educação.
Provas
De acordo com a Lei Complementar Federal nº 101 de 04/05/2000, denominada Lei de Responsabilidade Fiscal, assinale a alternativa correta quanto ao conceito das Transferências Voluntárias.
Provas
Texto I
Camelô
(Manuel Bandeira)
Abençoado seja o camelô dos brinquedos de tostão:
O que vende balõezinhos de cor
O macaquinho que trepa no coqueiro
O cachorrinho que bate com o rabo
Os homenzinhos que jogam box
A perereca verde que de repente dá um pulo que engraçado
E as canetinhas-tinteiro que jamais escreverão coisa alguma
Alegria das calçadas
Uns falam pelos cotovelos:
- “O cavalheiro chega em casa e diz: Meu filho, vai buscar um pedaço de banana para eu acender o charuto. Naturalmente o menino pensará: papai está malu...”
Outros coitados, têm a língua atada.
Todos porém sabem mexer nos cordéis com o tino ingênuo de demiurgos de inutilidades.
E ensinam no tumulto das ruas os mitos heroicos da meninice...
E dão aos homens que passam preocupados ou tristes uma lição de infância.
O verbo “vender”, presente no segundo verso, tem como complemento todos os fragmentos indicados abaixo, exceto:
Provas
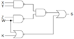
O resultado da saída ‘S’ do circuito combinacional a seguir tem equivalência booleana descrita na alternativa:

Provas
As amostras de um furo de sondagem tipo Standard Penetration Test (SPT) indicam um solo granular misturado com detritos diversos, naturais e artificiais, no primeiro metro de profundidade. As oito amostras seguintes, sempre colhidas a cada metro de profundidade, mostram um solo de partículas bastante finas, vermelho amarelado e fácil de moldar quando umedecido. A seguir, foram retiradas mais nove amostras, todas de solo granular, com partículas de tamanhos variados e completamente molhadas a partir da terceira amostra. Com base nestas informações é possível dizer que este terreno é constituído de:
Provas
O mucocele é uma lesão comun em crianças e adultos jovens, talvez porque estes pacientes sejam submetidos com maior frequência a traumatismos que induzem ao derramamento de mucina (NEVILLE et al., 2004). Assinale a alternativa correta.
Provas
No Microsoft Word, para inserir uma quebra de página manualmente deve-se clicar no local em que se deseja iniciar uma nova página e ir na guia:
Provas
O Agente Comunitário de Saúde (ACS) tem como atribuição o exercício de atividades de prevenção de doenças e promoção da saúde, mediante ações domiciliares ou comunitárias, individuais ou coletivas, desenvolvidas em conformidade com as diretrizes do Sistema Único de Saúde (SUS) (LOURENÇO, 2009). Assinale a alternativa que não descreve uma atividade do ACS, na sua área de atuação.
Provas
O termo “ideologia” aparece pela primeira vez em 1801 no Livro de Destutt de Tracy, “Eléments Idéologie”. O autor pretendia elaborar uma ciência da gênese das ideias, tratando-as como fenômenos naturais que exprimem a relação do corpo humano com o meio ambiente. Caminhando na história, o termo ressurge na obra de Augusto Comte, agora com dois significados: formação das ideias a partir da observação do corpo humano, do meio ambiente e do outro; e ideologia como um conjunto de ideias de uma época. Sobre o tema, assinale a alternativa que retrata o pensamento produzido pelos autores que constituem as linhas clássicas do pensamento sociológico.
Provas
Um paciente de 65 anos de idade, masculino, apresenta quadro clínico e radiológico compatível com pneumonia lobar à D. É viúvo, aposentado, vive com uma filha e tem boas condições domiciliares. Ao exame físico está consciente e orientado. Apresenta pressão arterial de 100 x 70 mmHg, frequência respiratória de 32 mrpm, frequência de pulso de 100 bpm, temperatura de 37,8ºC. Os exames de laboratório mostram hemograma com leucocitose moderada e desvio à esquerda, ureia de 55mg/dl, creatinina de 1,3 mg/dl, glicemia de 106 mg/dl e os demais dentro da faixa de normalidade. De acordo com escore CURB-65, o paciente:
Provas
Caderno Container