Foram encontradas 609 questões.
Vergueiro (1997) defende que o bibliotecário, para atuar na seleção de materiais, deverá ter recebido na graduação informações necessárias para:
Provas
Questão presente nas seguintes provas
Considerando a Lei nº 8.666, de 21 de Junho de 1993, que institui normas para licitações e contratos da Administração Pública, assinale a alternativa INCORRETA:
Provas
Questão presente nas seguintes provas
De acordo com o Código de Ética do Psicólogo (Resolução CFP n. 010/05 de 21 de julho de 2005), assinale a alternativa CORRETA:
Provas
Questão presente nas seguintes provas
Complete as lacunas da citação de Gaudêncio Frigotto no livro organizado por Ivani Fazenda (2006), Metodologia da pesquisa educacional.
“ sustenta que o conhecimento efetivamente se dá na e pela [grifos do autor]. A expressa, justamente, a unidade indissolúvel de duas dimensões distintas, diversas no processo de conhecimento: a teoria e a ação. A reflexão teórica sobre a realidade não é uma reflexão diletante, mas uma reflexão em função da ação para .” (FRIGOTTO, 2006, p.81).
Provas
Questão presente nas seguintes provas
Em relação às espécies e classes das ações, conforme a Lei 6.404/76, qual a opção INCORRETA?
Provas
Questão presente nas seguintes provas
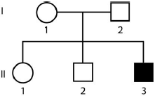
No heredograma abaixo, o filho indicado por um quadrado preto (II-3) tem uma forma de doença determinada por um alelo recessivo.
Qual a probabilidade de que a filha (II-1), fenotipicamente normal, seja heterozigota para o gene?

Provas
Questão presente nas seguintes provas
- Elementos OrçamentáriosReceita OrçamentáriaClassificação da Receita OrçamentáriaClassificação por Natureza da Receita
São Receitas Correntes:
Provas
Questão presente nas seguintes provas
Três esferas maciças e de mesmo tamanho feitas de isopor (1), alumínio (2) e chumbo (3), são depositadas num recipiente com água. A esfera (1) flutua, porque a massa específica do isopor é menor que a da água, mas as outras duas vão ao fundo (veja figura a seguir) porque, embora a massa específica do alumínio seja menor que a do chumbo, ambas são maiores que a massa específica da água.

Se as intensidades dos empuxos exercidos pela água nas esferas são, respectivamente, E1, E2 e E3, temos:
Provas
Questão presente nas seguintes provas
“[...] Saber que não posso passar desperce-bido pelos alunos, e que a maneira como me percebam me ajuda ou desajuda no cumprimento de minha tarefa de professor, aumenta em mim os cuidados com meu desempenho.”
FREIRE, Paulo. Pedagogia da autonomia. Rio de Janeiro: Paz e Terra, 2006
De que temática essa afirmação faz parte na obra Pedagogia da autonomia ?
Provas
Questão presente nas seguintes provas
Assinale a alternativa que preenche corretamente as lacunas do parágrafo abaixo:
“Os espelhos retrovisores de motocicletas geralmente são convexos, ou seja, espelhos que se caracterizam fisicamente por apresentar as suas superfícies esféricas externas como faces refletoras. Assim, imagens conjugadas por um objeto real têm seu tamanho sempre em relação ao objeto sendo orientadas no mesmo sentido do objeto, sendo, por isso, denominadas de . O campo visual desse tipo de espelhos é sempre que o campo visual de um espelho plano.”
Provas
Questão presente nas seguintes provas
Cadernos
Caderno Container