Foram encontradas 50 questões.
O circuito apresentado a seguir mostra uma fonte simples de tensão. O bloco Retificador de 1A é construído com quatro diodos.

A partir da análise deste circuito, um observador apresentou as seguintes afirmativas:
I) A tensão de ondulação na carga, RC, é menor do que 1V.
II) A potência exigida pela carga é de 14W.
III) A substituição do bloco retificador a quatro diodos por um a dois diodos resulta numa ondulação menor na carga.
Com base no circuito apresentado, assinale a alternativa que apresenta apenas afirmativa(s) correta(s).
Provas
Questão presente nas seguintes provas
Em um determinado experimento de laboratório, é montada a configuração com diodos ilustrada na figura a seguir.

Considerando os diodos ideais, os valores de corrente em D2, D4 e D5 são, respectivamente,
Provas
Questão presente nas seguintes provas
A guerra é a política destituída de metáfora, o momento em que os agentes abrem mão da mediação discursiva e optam pelo ato físico de dominar. A despeito do controle das riquezas materiais e de todos os sentidos simbólicos, a realização do fenômeno militar é, no fim, a imposição do poder de um grupo sobre outro.
A Segunda Guerra Mundial cujo fim no cenário europeu aconteceu há 70 anos levou a 5 vontade de dominação a feições arquetípicas. Desde fins do século XIX desenvolvia-se o capitalismo industrial, com a aparente vitória da direita liberal nos planos econômico e político. Mas, nas primeiras décadas do século seguinte a receita ampliou a miséria, terreno prenhe no qual brotaram ideologias de extrema-direita: o fascismo italiano e o nazismo alemão - que se configuraram em planejamento sistemático de expansão armada, controle absoluto das 10 massas trabalhadoras e extermínio físico das oposições.
Resultado de um programa gestado no espectro político hegemônico no Ocidente, o relâmpago nazista, que se pôs à mostra na década de 1930, partia de lugares ideológicos tão reconhecíveis que custou a encontrar oposição verdadeira. Hitler, Mussolini e seus aliados só enfrentaram duas resistências cerradas: outras potências imperiais quando se viram 15 confrontadas, e os milhões de combatentes informais, que compuseram a grande barreira ideológica ao projeto nazista de aniquilação, como se pode ler no artigo de Chico Teixeira.
Em um mundo que já viveu O Horror, o anteparo à tragédia política - seja aquela aberta da guerra formal, seja a velada como os 50 mil homicídios dolosos anuais no Brasil - é o exercício diário da consciência, da percepção da injustiça presente no ato corriqueiro, que é 20 permitir, sejam quais forem as circunstâncias, a dominação de outrem.
ELIAS, Rodrigo. Revista de História da Biblioteca Nacional. Ano 10, No. 116, maio de 2015, p. 5.
Hitler, Mussolini e seus aliados só enfrentaram duas resistências cerradas: outras potências imperiais quando se viram confrontadas, e os milhões de combatentes informais, que compuseram a grande barreira ideológica ao projeto nazista de aniquilação [...].”
Assinale a alternativa que apresenta a relação de sentido estabelecida entre a proposição em negrito acima com a que lhe antecede.
Provas
Questão presente nas seguintes provas
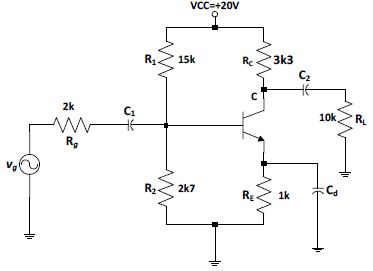
Considere a figura a seguir.

O circuito esquematizado acima é um amplificador de tensão, que utiliza transistor bipolar de junção.
O transistor é de silício, e o hFE=340.
Se o capacitor Cd for removido, o que ocorrerá com o circuito?
Provas
Questão presente nas seguintes provas
Considere a figura apresentada a seguir.

O valor da resistência equivalente entre os pontos a e b é igual a
Provas
Questão presente nas seguintes provas
A guerra é a política destituída de metáfora, o momento em que os agentes abrem mão da mediação discursiva e optam pelo ato físico de dominar. A despeito do controle das riquezas materiais e de todos os sentidos simbólicos, a realização do fenômeno militar é, no fim, a imposição do poder de um grupo sobre outro.
A Segunda Guerra Mundial cujo fim no cenário europeu aconteceu há 70 anos levou a 5 vontade de dominação a feições arquetípicas. Desde fins do século XIX desenvolvia-se o capitalismo industrial, com a aparente vitória da direita liberal nos planos econômico e político. Mas, nas primeiras décadas do século seguinte a receita ampliou a miséria, terreno prenhe no qual brotaram ideologias de extrema-direita: o fascismo italiano e o nazismo alemão - que se configuraram em planejamento sistemático de expansão armada, controle absoluto das 10 massas trabalhadoras e extermínio físico das oposições.
Resultado de um programa gestado no espectro político hegemônico no Ocidente, o relâmpago nazista, que se pôs à mostra na década de 1930, partia de lugares ideológicos tão reconhecíveis que custou a encontrar oposição verdadeira. Hitler, Mussolini e seus aliados só enfrentaram duas resistências cerradas: outras potências imperiais quando se viram 15 confrontadas, e os milhões de combatentes informais, que compuseram a grande barreira ideológica ao projeto nazista de aniquilação, como se pode ler no artigo de Chico Teixeira.
Em um mundo que já viveu O Horror, o anteparo à tragédia política - seja aquela aberta da guerra formal, seja a velada como os 50 mil homicídios dolosos anuais no Brasil - é o exercício diário da consciência, da percepção da injustiça presente no ato corriqueiro, que é 20 permitir, sejam quais forem as circunstâncias, a dominação de outrem.
ELIAS, Rodrigo. Revista de História da Biblioteca Nacional. Ano 10, No. 116, maio de 2015, p. 5.
Desde fins do século XIX desenvolvia-se o capitalismo industrial, com a aparente vitória da direita liberal nos planos econômico e político. Mas nas primeiras décadas do século seguinte a receita ampliou a miséria, terreno prenhe no qual brotaram ideologias de extrema-direita [...].”
No trecho acima, observa-se a alternância dos tempos verbais. Essa alternância objetiva contrastar
Provas
Questão presente nas seguintes provas
O circuito esquematizado ao lado pode ser utilizado como acionador de led.

Nesse caso, sendo o transistor de silício, a corrente !$ I_E !$ vale:
Provas
Questão presente nas seguintes provas
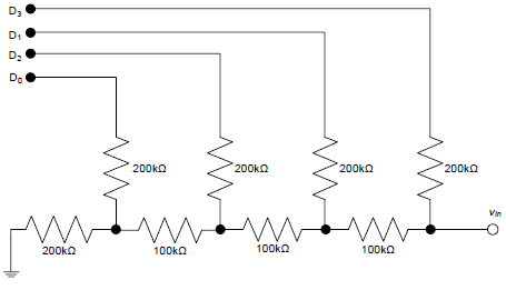
A figura abaixo mostra a rede R/2R de um conversor D/A de 4 bits.

Sabendo-se que a tensão de referência é 5V, o valor da tensão vin para uma entrada !$ D_3D_2D_1D_0 !$ igual a 0101 é:
Provas
Questão presente nas seguintes provas
Sobre o MS-PowerPoint 2007, assinale a alternativa correta.
Provas
Questão presente nas seguintes provas
A Lei nº. 8.429, de 02 de junho de 1992, dispõe sobre as sanções aplicáveis aos agentes públicos nos casos de enriquecimento ilícito no exercício de mandato, cargo, emprego ou função na Administração Pública direta, indireta ou fundacional e dá outras providências.
Em relação a essa lei, assinale a alterativa INCORRETA.
Provas
Questão presente nas seguintes provas
Cadernos
Caderno Container