Foram encontradas 1.128 questões.
O movimento uniforme em um curso de água caracteriza-se por uma seção de escoamento e de atividade constantes. Tais condições deixam de ser satisfeitas, por exemplo, quando se executa uma barragem em um rio. A barragem causa a sobre-elevação das águas, influenciando o nível da água a uma grande distância a montante. Esse fenômeno é chamado de:
Provas
Questão presente nas seguintes provas
O trabalho tem sido reconhecido como importante fator de desencadeamento de patologias psiquiátricas. Sobre essa realidade, analise as afirmativas abaixo.
1) O Transtorno do Estresse Pós-Traumático não pode ser considerado uma doença do trabalho, na medida em que TEPT requer um elemento traumático específico.
2) Aspectos psicossociais individuais e organizacionais do trabalho têm papel fundamental nas estratégias de prevenção e no enfrentamento de doenças mentais pelo trabalho.
3) A precarização das relações do trabalho favorece o aparecimento de patologias como depressão e ansiedade.
Está(ão) correta(s):
Provas
Questão presente nas seguintes provas
A identificação é um dos procedimentos mais importantes do herbário, por permitir que cada espécime pertencente ao acervo seja reconhecido por um nome correto. A identificação de um espécime deve ser feita através de:
Provas
Questão presente nas seguintes provas
O controle do material, incluindo a vidraria, é essencial para o sucesso de um programa de garantia de qualidade de um laboratório. Sobre as vidrarias de uso em laboratórios de análises de alimentos, assinale a alternativa correta.
Provas
Questão presente nas seguintes provas
Entre os temas ensinados aos jovens brasileiros no ensino básico, estão, por exemplo, a fase inicial da colonização, a resistência dos quilombos à escravidão e a Inconfidência Mineira. Nessas aulas, porém, os alunos ouvem falar pouco ou nada da ativista de ascendência indígena Madalena Caramuru, que viveu no século XVI, da guerreira quilombola Dandara ou da inconfidente Hipólita Jacinta de Melo.
Na literatura, estudam romances de José de Alencar e de outros autores do Romantismo, mas não são informados da existência de Maria Firmina dos Reis, autora de “Úrsula”, um dos primeiros romances de autoria feminina do Brasil, primeiro de autoria negra e primeiro escrito ficcional de cunho abolicionista. Outras, como Anita Garibaldi, são mencionadas, mas quase sempre à sombra de seus companheiros homens.
O apagamento de brasileiras responsáveis por contribuições importantes se repete em diversas áreas de atuação. Em uma tentativa de reparar esse desconhecimento, o livro “Extraordinárias mulheres que revolucionaram o Brasil”, lançado pela Companhia das Letras na última semana de novembro, reúne a trajetória de 44 mulheres, com ilustração inédita de cada uma delas.
[...] Outras obras que têm o propósito de resgatar a biografia de mulheres cuja contribuição histórica é pouco difundida, ou mesmo desconhecida, foram publicadas em vários países. O contexto é a reivindicação de representatividade que tem sido pautada por feministas e profissionais das artes, da ciência, da tecnologia, entre outros campos.
“Extraordinárias Mulheres” é o primeiro dessa onda que se propõe a compilar os dados biográficos e os feitos de mulheres nascidas no Brasil ou “abrasileiradas” – que adotaram o país para viver, como é o caso da arquiteta Lina Bo Bardi e da missionária e ativista Dorothy Stang.
O projeto das jornalistas Duda Porto de Souza e Aryane Cararo é fruto de dois anos de pesquisa – um mergulho na vida de quase 300 mulheres, a partir das quais as autoras chegaram às 44 que estão no livro. Consultaram arquivos de jornais, livros, documentos e realizaram entrevistas.
Apesar da vocação educativa explícita, seu público-alvo transcende uma faixa etária específica, segundo as autoras.
“Espero que seja um passo inicial. Que sirva de inspiração para crianças, jovens e adultos irem atrás de outras brasileiras brilhantes. E que a gente possa contar uma história um pouco mais igualitária, justa, dando nomes e rostos a quem fez o país chegar até aqui”, disse Aryane Cararo.
“Que a gente possa contar a história de Anita, a mulher que enfrentou tropas imperiais no Brasil e lutou pela unificação da Itália. E não a Anita do Garibaldi. De Dandara, a mulher que não queria fechar o quilombo para novos escravos fugitivos, e não a mulher de Zumbi. De Dinalva, que quase ficou invisível na história da luta armada no Brasil na época da ditadura. De Marinalva, que está fazendo história agorinha mesmo”, complementa a autora.
O livro também conta com uma extensa linha do tempo que mostra conquistas de direitos obtidas pelas mulheres do século XVI até o presente, e traz informações que esclarecem como era ser mulher em determinadas épocas.
Disponível em: https://www.nexojornal.com.br/expresso/2017/11/24/O-livro-que-conta-a-história-do-Brasil-pela-trajetória-de-mulheres-extraordinárias. Acesso em 03/05/18. Adaptado.
Analise as informações que se apresentam abaixo.
1) Na educação escolar brasileira, não se costuma enfatizar a contribuição de mulheres que se destacaram em várias áreas.
2) Diversos profissionais, de várias áreas do saber, têm-se engajado na luta por mais representatividade das mulheres.
3) A obra “Extraordinárias mulheres” representa um esforço de pesquisa aprofundada, que envolveu, inclusive, a análise de documentos antigos.
4) Como as autoras da obra “Extraordinárias mulheres” pretendem denunciar os maus-tratos sofridos pelas mulheres, ao longo da História, a obra tem como público-alvo os adultos, de ambos os sexos.
Estão em consonância com as informações do Texto:
Provas
Questão presente nas seguintes provas
O planejamento de segurança física em nível estratégico é:
Provas
Questão presente nas seguintes provas
A medida linear decâmetro é representada pelos pontos:
Provas
Questão presente nas seguintes provas
Em análises quantitativas, um padrão primário, preparado por pesagem direta de uma substância suficientemente pura e diluição até determinado volume de solução é frequentemente empregado como solução de referência. Nesse contexto, assinale a alternativa correta.
Provas
Questão presente nas seguintes provas
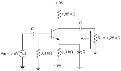
Para o transistor do circuito abaixo, considere a seguinte expressão para a resistência em ca do diodo emissor:
!$ R_E = { \large25mV \over I_E} !$
Onde !$ I_E !$ é a corrente cc do emissor.

Qual o valor da tensão !$ V_{OUT} !$ na saída da carga?
Provas
Questão presente nas seguintes provas
A diluição correta a ser utilizada em um teste sorológico com ponto de corte 1:200 é:
Provas
Questão presente nas seguintes provas
Cadernos
Caderno Container