Foram encontradas 1.225 questões.
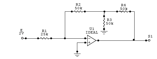
No circuito abaixo, as resistências são dadas em ohm.

Marque a opção CORRETA em que a tensão na saída S1 é igual a:
Provas
Os estudos de Arruda (2015), Cunha (2004), Pretto e Riccio (2010) e Moran et al. (2008) discutem o uso das tecnologias de comunicação e informação e apontam múltiplos desafios para a educação.
As alternativas a seguir apresentam alguns desses desafios, EXCETO:
Provas
MOREIRA (2005) discute a questão da inclusão e exclusão na universidade, analisando os desafios dos estudantes com necessidades educacionais especiais.
Assinale a alternativa que contém informações INCORRETAS sobre as políticas e problemas da inclusão de pessoas com necessidades educacionais especiais na Educação Superior no Brasil.
Provas
Sguissardi (2011), ao utilizar o paradigma dos modelos universitários para analisar a trajetória da Universidade brasileira, identifica quais modelos foram predominantes no país e quais se sobressaíram na Reforma Universitária realizada no início do século XXI.
Com base na análise desse pesquisador, destacam-se como predominantes nas Universidades brasileiras
Provas
Em relação a esse quadro, é CORRETO afirmar que
Provas
Em relação a esse anunciado, é INCORRETO afirmar que
Provas
Luz é o melhor remédio
Bactérias são seres microscópicos, invisíveis a olho nu, que podem causar danos à nossa saúde. Para nos livrar delas, muitas vezes os médicos recomendam o uso de antibióticos. Porém, nem sempre esses remédios funcionam, e podem trazer efeitos colaterais indesejáveis. Por isso, cientistas buscam outras formas de eliminar bactérias prejudiciais do nosso organismo. A mais nova delas? Uma lanterna!
Isso mesmo que você leu. Cientistas da Universidade de Harvard e do Instituto de Tecnologia de Massachusetts (MIT), nos Estados Unidos, estão testando uma maneira de eliminar bactérias com a ajuda de raios de luz. A ideia veio de um estudante brasileiro que fez intercâmbio por lá: Caio Guimarães, aluno de engenharia elétrica da Universidade de Pernambuco (UPE).
Trata-se de uma lanterna capaz de destruir os microrganismos, sem causar dano ao hospedeiro. O aparelho, portátil, é composto por um conjunto de microagulhas presas em uma placa que é pressionada contra a pele. As microagulhas são, então, absorvidas pelo organismo, e a luz chega aos tecidos do corpo atingidos pela infecção. Em cerca de uma hora, as bactérias indesejadas são eliminadas. Antes de começar a tratar pessoas com a nova técnica, porém, ainda há muitos testes a serem realizados, que vão verificar se o método é realmente seguro. Mas já é um grande começo.
(Disponível em: http://chc.cienciahoje.uol.com.br/luz-e-o-melhor-remedio/. Acesso em: 24 jun.2016. Adaptado.)
Provas
Provas
Provas
A Cia. Alterosa possui investimentos no valor de R$500.000,00, equivalente a 50% do Patrimônio Líquido da Cia. Barroso. O Patrimônio Líquido da Cia. Barroso está assim composto em 2013:
- Capital Social: R$700.000,00.
- Reservas de Capital: R$200.000,00.
- Reservas de Lucros: R$100.000,00.
O Capital Social da Cia. Barroso é composto em 700 Ações Ordinárias no valor de R$1.000,00 cada uma. Durante o exercício social de 2014, ocorreu um aumento do Capital Social da Cia. Barroso de 300 novas ações no mesmo valor unitário das anteriores. A Cia. Alterosa integralizou o equivalente a 70% desse aumento, ou seja, 210 ações no valor de R$210.000,00, em função dos demais acionistas não exercerem seus direitos na totalidade. Com base nas informações apresentadas, indique o lançamento CORRETO desse aumento de capital na Cia. Alterosa.
Provas
Caderno Container