Foram encontradas 310 questões.
Provas
Provas
Disciplina: TI - Organização e Arquitetura dos Computadores
Banca: UFRN
Orgão: UFERSA
Numa placa-mãe com chipset contendo duas pontes, o processador se comunica com o disco rígido usando, tipicamente, a
Provas
Disciplina: TI - Organização e Arquitetura dos Computadores
Banca: UFRN
Orgão: UFERSA
Leia as seguintes afirmações sobre as memórias principais.
I. Memórias DIMM possuem 168, 184 ou 240 vias.
II. Os módulos DDR possuem um chanfro, enquanto os DDR2 possuem dois para a identificação do tipo de memória.
III. Um slot de memória DDR suporta módulos DDR2 para manter a compatibilidade.
IV. Os módulos DIMM operam necessariamente aos pares para trânsito de 32 bits no barramento de dados.
Das afirmações, estão corretas
Provas
Considere o diagrama ER reproduzido a seguir. Ele representa o banco de dados do laboratório de ciências de uma instituição pública de nível superior no que diz respeito ao controle das experiências realizadas e os seus insumos. Esse banco foi criado usando o MySQL 5.5.

Os analistas de TI dessa instituição perceberam que o modelo atual não refletia a possibilidade de que um experimento tivesse mais de um cientista envolvido. Para que houvesse essa possibilidade, a tabela Cientista_Experimento a ser criada para preservar as condições de restrições de integridade necessárias, deveria ser utilizado o comando SQL:
Provas
O valor da simplificação da expressão T = (\( \bar{\text{A}} \) + O)(A + \( \bar{\text{O}} \)) é igual a
Provas
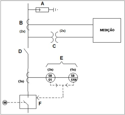
A Figura abaixo apresenta parte do diagrama unifilar de uma subestação.

Conforme os elementos dessa Figura, é afirmar que
Provas
Provas
Disciplina: Administração Financeira e Orçamentária
Banca: UFRN
Orgão: UFERSA
Provas
Considere as afirmativas a seguir, referentes à Seguridade Social do Servidor, nos termos estatuídos na Lei nº 8.112/90.
I Auxílio-natalidade, licença à adotante e auxílio-funeral são alguns dos benefícios previstos no Plano de Seguridade Social do servidor.
II servidora que adotar ou obtiver guarda judicial de criança até um ano de idade, serão concedidos noventa dias de licença remunerada.
III Pelo nascimento ou pela adoção de filhos, o servidor terá direito à licença-paternidade de dez dias consecutivos.
IV O auxílio-reclusão é devido à família do servidor aposentado.
Estão corretas as afirmativas
Provas
Caderno Container