Foram encontradas 400 questões.

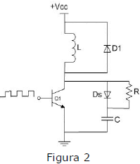
O circuito formado por R, C e Ds, representado na Figura 2
I. altera as formas de onda da tensão e da corrente no transistor durante o chaveamento, diminuindo os valores das mesmas durante o desligamento.
II. limita a taxa de aumento da tensão sobre o transistor durante o chaveamento.
III. reduz a potência absorvida pelo transistor mantendo o mesmo na região de operação segura.
Estão corretas as afirmativas
Provas
Questão presente nas seguintes provas
A partir da década de oitenta, ficou cada vez mais evidente a tendência a uma reorganização da geopolítica mundial, quando se percebe uma gradativa diminuição do poder do Estado. Isso se deve, em parte, à crise do socialismo, mas também à retomada de posturas liberais (neoliberalismo), que, por intermédio das nações capitalistas ricas, propagaram-se pelo planeta, possibilitando a determinação de um único sistema socioeconômico, que corresponde ao capitalismo. Diante disso, pode-se observar que, em uma economia cada vez mais globalizada, há uma tendência à formação de blocos econômicos.
São características do mundo globalizado:
Provas
Questão presente nas seguintes provas
Nos sistemas pneumáticos, são utilizados três tipos de compressores, classificados quanto às suas características construtivas.
Que alternativa apresenta, compressores do tipo rotativo?
Provas
Questão presente nas seguintes provas
Considerando o fenômeno da ressonância, afirmam-se que:
I. O fenômeno da ressonância ocorre para circuitos onde o fator de amortecimento é nulo.
II. Um circuito encontra-se em ressonância quando sua impedância é puramente indutiva.
III. A frequência de ressonância é a frequência na qual a impedância é a menor possível, para um circuito série.
IV. O fator de qualidade de um circuito ressonante pode ser visto como a relação entre a potência ativa e a potência média do circuito.
Estão corretas apenas as afirmativas
Provas
Questão presente nas seguintes provas
Com base no circuito trifásico equilibrado, mostrado na figura 09, responda à questão.

Figura 09 – Circuito Trifásico Equilibrado
O valor total das potências ativa e reativa, absorvidas pela carga trifásica são, respectivamente,
Provas
Questão presente nas seguintes provas

O circuito da figura 02 é um amplificador com entrada vi e saída vo, ambas em tensão. Considerando-se que o amplificador operacional tem características “ideais” e que os resistores têm valores R1= 1kΩ, R2= 10kΩ e R3= 10Ω, qual é o valor da corrente resultante que circula por R3, quando é aplicada à entrada vi uma tensão de +1,5V?
Provas
Questão presente nas seguintes provas
Determine a ordem mínima de um filtro RC passa- alta, de maneira que seu ganho seja de 40 dB quando a frequência for fc a frequência de corte do filtro.
Provas
Questão presente nas seguintes provas
Um triângulo retângulo está inscrito em uma circunferência de comprimento igual a 10!$ \pi !$ cm. O comprimento da mediana relativa à hipotenusa desse triângulo é
Provas
Questão presente nas seguintes provas
Um circuito em corrente alternada é alimentado por uma fonte de tensão expressa por !$ v(t) = 180\,cos(377t + 75^{ \circ}) V !$. A corrente solicitada pelo circuito é dada por !$ i(t) = 18\,cos (377t+ 45^{ \circ} A !$.
De acordo com as informações, é correto afirmar que o circuito é
Provas
Questão presente nas seguintes provas
Sobre o Composto de Marketing; afirmam-se.
I. constitui a estratégia de marketing da organização.
II. é a combinação de ferramentas estratégicas para criar valor para os clientes.
III. forma-se a partir dos elementos preço, produto, distribuição e promoção.
IV. faz parte do conceito de marketing.
II. é a combinação de ferramentas estratégicas para criar valor para os clientes.
III. forma-se a partir dos elementos preço, produto, distribuição e promoção.
IV. faz parte do conceito de marketing.
Estão corretas as afirmativas
Provas
Questão presente nas seguintes provas
Cadernos
Caderno Container