Foram encontradas 260 questões.
Pequenos Encontros
Por Adriana Antunes
Sento para escrever esta crônica semanal. Algumas ideias na cabeça se sacodem de um
canto ___ outro. Escuto o canto dos pássaros logo após a chuva. Diante de mim, alguns livros.
Penso em quem me lê, em meus pacientes, nos dias de sol e mar. Não pensar é um desafio.
Meus olhos tocam em Albert Camus, em 1942 ele escreveu O mito de Sísifo, em plena Segunda
Guerra Mundial, quando a Europa estava prestes a ruir diante da ocupação nazista. Quase no
final do livro ele diz que a vida é absurda e vazia de sentido. Então, nas últimas linhas, se lê:
“A luta (...) é suficiente para preencher um coração humano. É preciso imaginar Sísifo feliz”.
Sísifo era um sujeito cujo castigo interminável era rolar uma pedra morro acima e toda
vez que chegava lá em cima, ela descia e ele precisava começar tudo de novo. Eis a repetição.
Rolamos, como ele, nossas pedras todos os dias. Há lutas das quais não podemos fugir. Somos
convocados a fazer a nossa parte.
Passamos boa parte de nosso tempo carregando fardos de todos os tipos, pesos e
tamanhos. É o trabalho, as contas, a falta de dinheiro, os sonhos protelados, e há também
nossas memórias, lembranças, mágoas, dores. Subimos e descemos nossos morros internos,
às vezes sem conseguir enxergar um fim, cruzando o tédio das horas.
Aos poucos vamos nos dando conta de que somos escravos de nós mesmos. Escravos das
nossas obrigações, nossas angústias. Escolhemos determinadas “pedras” para carregar e por
mais que saibamos que podemos, em algum momento, deixar de fazer isso, parece que não
conseguimos. Parece que o ato de se apegar ao que nos faz mal é mais forte do que
experimentar um desconhecido mais leve. Afinal, quem seremos sem nossas dores?
É preciso ter paciência. Inclusive diante daquilo que não sabemos .... o fazemos. Quando
nos movemos rápido demais, perdemos a capacidade de observar quem somos. É claro que é
difícil ser paciente. Mas há momentos que só conseguiremos suportar se fizermos ___ pazes
com a dificuldade. Não temos controle algum sobre nada.
Precisamos aprender a seguir ___ parte mais lenta que temos. Fazer uma pausa,
levar-se para passear, mesmo que se esteja no meio de uma demanda imensa de trabalho ou
exigências. Rasgar o tempo em dois e criar um entretempo. Ouvir um pouco de música, ficar
em silêncio, observar os passarinhos, regar algumas plantas, tomar um café.
A vida não é fácil. Tem perdas, tristezas, momentos de desesperança. Mas é preciso tentar
ser feliz, assim, nos pequenos encontros, nos encantamentos que a vida apresenta, para que
nosso coração possa tomar as decisões mais sinceras.
(Disponível em: gauchazh.clicrbs.com.br/pioneiro/colunistas/adriana-antunes/noticia/2025/02/pequenosencontros-cm79d6fcx007n013c3sutqi64.html - texto adaptado especialmente para esta prova).
Provas
Pequenos Encontros
Por Adriana Antunes
Sento para escrever esta crônica semanal. Algumas ideias na cabeça se sacodem de um
canto ___ outro. Escuto o canto dos pássaros logo após a chuva. Diante de mim, alguns livros.
Penso em quem me lê, em meus pacientes, nos dias de sol e mar. Não pensar é um desafio.
Meus olhos tocam em Albert Camus, em 1942 ele escreveu O mito de Sísifo, em plena Segunda
Guerra Mundial, quando a Europa estava prestes a ruir diante da ocupação nazista. Quase no
final do livro ele diz que a vida é absurda e vazia de sentido. Então, nas últimas linhas, se lê:
“A luta (...) é suficiente para preencher um coração humano. É preciso imaginar Sísifo feliz”.
Sísifo era um sujeito cujo castigo interminável era rolar uma pedra morro acima e toda
vez que chegava lá em cima, ela descia e ele precisava começar tudo de novo. Eis a repetição.
Rolamos, como ele, nossas pedras todos os dias. Há lutas das quais não podemos fugir. Somos
convocados a fazer a nossa parte.
Passamos boa parte de nosso tempo carregando fardos de todos os tipos, pesos e
tamanhos. É o trabalho, as contas, a falta de dinheiro, os sonhos protelados, e há também
nossas memórias, lembranças, mágoas, dores. Subimos e descemos nossos morros internos,
às vezes sem conseguir enxergar um fim, cruzando o tédio das horas.
Aos poucos vamos nos dando conta de que somos escravos de nós mesmos. Escravos das
nossas obrigações, nossas angústias. Escolhemos determinadas “pedras” para carregar e por
mais que saibamos que podemos, em algum momento, deixar de fazer isso, parece que não
conseguimos. Parece que o ato de se apegar ao que nos faz mal é mais forte do que
experimentar um desconhecido mais leve. Afinal, quem seremos sem nossas dores?
É preciso ter paciência. Inclusive diante daquilo que não sabemos .... o fazemos. Quando
nos movemos rápido demais, perdemos a capacidade de observar quem somos. É claro que é
difícil ser paciente. Mas há momentos que só conseguiremos suportar se fizermos ___ pazes
com a dificuldade. Não temos controle algum sobre nada.
Precisamos aprender a seguir ___ parte mais lenta que temos. Fazer uma pausa,
levar-se para passear, mesmo que se esteja no meio de uma demanda imensa de trabalho ou
exigências. Rasgar o tempo em dois e criar um entretempo. Ouvir um pouco de música, ficar
em silêncio, observar os passarinhos, regar algumas plantas, tomar um café.
A vida não é fácil. Tem perdas, tristezas, momentos de desesperança. Mas é preciso tentar
ser feliz, assim, nos pequenos encontros, nos encantamentos que a vida apresenta, para que
nosso coração possa tomar as decisões mais sinceras.
(Disponível em: gauchazh.clicrbs.com.br/pioneiro/colunistas/adriana-antunes/noticia/2025/02/pequenosencontros-cm79d6fcx007n013c3sutqi64.html - texto adaptado especialmente para esta prova).
Leia a tirinha a seguir e analise as assertivas subsequentes a respeito de sua relação com o texto-base da prova:

I. Tanto o texto quanto a tirinha empregam o elemento “pedra” a fim de estabelecer uma reflexão.
II. O bichinho de jardim, personagem da tirinha, consegue dar um basta ao seu ciclo de obrigações, o que a autora do texto chama de ser “escravo de si mesmo”.
III. O conselho final da autora sobre a busca da felicidade não é mencionado, de forma explícita, na tirinha como o é no texto.
Quais estão corretas?
Provas
Pequenos Encontros
Por Adriana Antunes
Sento para escrever esta crônica semanal. Algumas ideias na cabeça se sacodem de um
canto ___ outro. Escuto o canto dos pássaros logo após a chuva. Diante de mim, alguns livros.
Penso em quem me lê, em meus pacientes, nos dias de sol e mar. Não pensar é um desafio.
Meus olhos tocam em Albert Camus, em 1942 ele escreveu O mito de Sísifo, em plena Segunda
Guerra Mundial, quando a Europa estava prestes a ruir diante da ocupação nazista. Quase no
final do livro ele diz que a vida é absurda e vazia de sentido. Então, nas últimas linhas, se lê:
“A luta (...) é suficiente para preencher um coração humano. É preciso imaginar Sísifo feliz”.
Sísifo era um sujeito cujo castigo interminável era rolar uma pedra morro acima e toda
vez que chegava lá em cima, ela descia e ele precisava começar tudo de novo. Eis a repetição.
Rolamos, como ele, nossas pedras todos os dias. Há lutas das quais não podemos fugir. Somos
convocados a fazer a nossa parte.
Passamos boa parte de nosso tempo carregando fardos de todos os tipos, pesos e
tamanhos. É o trabalho, as contas, a falta de dinheiro, os sonhos protelados, e há também
nossas memórias, lembranças, mágoas, dores. Subimos e descemos nossos morros internos,
às vezes sem conseguir enxergar um fim, cruzando o tédio das horas.
Aos poucos vamos nos dando conta de que somos escravos de nós mesmos. Escravos das
nossas obrigações, nossas angústias. Escolhemos determinadas “pedras” para carregar e por
mais que saibamos que podemos, em algum momento, deixar de fazer isso, parece que não
conseguimos. Parece que o ato de se apegar ao que nos faz mal é mais forte do que
experimentar um desconhecido mais leve. Afinal, quem seremos sem nossas dores?
É preciso ter paciência. Inclusive diante daquilo que não sabemos .... o fazemos. Quando
nos movemos rápido demais, perdemos a capacidade de observar quem somos. É claro que é
difícil ser paciente. Mas há momentos que só conseguiremos suportar se fizermos ___ pazes
com a dificuldade. Não temos controle algum sobre nada.
Precisamos aprender a seguir ___ parte mais lenta que temos. Fazer uma pausa,
levar-se para passear, mesmo que se esteja no meio de uma demanda imensa de trabalho ou
exigências. Rasgar o tempo em dois e criar um entretempo. Ouvir um pouco de música, ficar
em silêncio, observar os passarinhos, regar algumas plantas, tomar um café.
A vida não é fácil. Tem perdas, tristezas, momentos de desesperança. Mas é preciso tentar
ser feliz, assim, nos pequenos encontros, nos encantamentos que a vida apresenta, para que
nosso coração possa tomar as decisões mais sinceras.
(Disponível em: gauchazh.clicrbs.com.br/pioneiro/colunistas/adriana-antunes/noticia/2025/02/pequenosencontros-cm79d6fcx007n013c3sutqi64.html - texto adaptado especialmente para esta prova).
I. A autora pretende nos fazer crer que, ao se sentar para escrever o texto, não estava pensando objetivamente em apenas uma temática.
II. A reflexão da autora sobre os fardos que carregamos na vida surge em comparação a uma informação de um livro para o qual ela olha.
III. Para a autora, as pessoas acham mais fácil se apegar ao que não traz sofrimento do que àquilo que traz.
Quais estão corretas?
Provas
I. A Educação de Jovens e Adultos (EJA) é uma modalidade de ensino destinada a jovens e adultos que não tiveram a oportunidade de concluir seus estudos na idade regular. Ela visa garantir o direito à Educação Básica.
II. O Ensino Técnico e a Educação Profissional são modalidades que têm como objetivo principal a formação de profissionais para o mercado de trabalho, com foco no desenvolvimento de habilidades técnicas e competências específicas.
III. O Ensino Superior é voltado para a formação acadêmica e profissional de nível superior, abrangendo cursos de graduação, pós-graduação, mestrado e doutorado. Ele tem como objetivo a formação de profissionais qualificados e a produção de conhecimento científico e tecnológico.
IV. A Educação à Distância (EAD) é uma modalidade de ensino que permite a flexibilidade de tempo e espaço, sendo utilizada em todos os níveis educacionais, desde a Educação Básica até o Ensino Superior.
Quais estão corretas?
Provas
I. Banco de dados através de análises de solo. II. Análise de elementos químicos do solo, que inclui o georreferenciamento como base. III. Funções de extração por condição, por seleção ou por recorte, proximidade e integração. IV. Métodos de classificação de imagens.
Quais estão corretas?
Provas
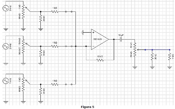
Na Figura 5 abaixo, é apresentada uma aplicação muito popular dos amplificadores operacionais.

Com base na Figura 5, é correto afirmar que se trata de um:
Provas
Coluna 1 1. Apterigotos. 2. Hemimetábolos. 3. Paurometábolos. 4. Holometábolos.
Coluna 2 ( ) O desenvolvimento ocorre com metamorfose gradual e incompleta, no qual adultos e ninfas são bastante parecidos. Exemplos são os gafanhotos e as baratas.
( ) Os juvenis são iguais aos adultos, mas imaturos. Nos ínstares, não há asas, e a única diferença externa é o tamanho.
( ) Insetos com metamorfose completa, como abelhas, borboletas, besouros e formigas.
( ) Os juvenis sem asas e imaturos são chamados de ninfas, os quais vão adquirindo asas à medida que passam por mudas e crescem. Exemplos incluem os efemerópteros.
A ordem correta de preenchimento dos parênteses, de cima para baixo, é:
Provas
Provas
Em relação às matrizes de rotação e às rotações consecutivas com ângulos genéricos (substituição para 90°), considere as seguintes matrizes de rotação, definidas para um ângulo \( \theta \):
Rotação em torno do eixo x (para \( \theta_1 \))
\( R_x (\theta_1) = \begin{pmatrix} 1 & 0 & 0 \\ 0 & cos \theta_1 & -sin\theta_1 \\ 0 & sin \theta_1 & cos \theta_1 \end{pmatrix} \)
Rotação em torno do eixo y (para \( \theta_2 \))
\( R_y (\theta_2) = \begin{pmatrix} cos \theta_2 & 0 & sin \theta_2 \\ 0 & 1 & 0 \\ -sin \theta_2 & 0 & cos \theta_2 \end{pmatrix} \)
Rotação em torno do eixo z (para \( \theta_3 \))
\( R_z (\theta_3) = \begin{pmatrix} cos \theta_3 & -sin \theta_3 & 0 \\ sin \theta_3 & cos \theta_3 & 0 \\ 0 & 0 & 1 \end{pmatrix} \)
Suponha que sejam realizadas rotações consecutivas na seguinte ordem e que os ângulos são todos de 90°:
1. Uma rotação de \( \theta_1 \) em torno do eixo x.
2. Uma rotação de \( \theta_2 \) em torno do eixo y.
3. Uma rotação de \( \theta_3 \) em torno do eixo z.
Sendo assim, assinale a alternativa que apresenta a matriz resultante, já com a substituição dos valores trigonométricos para 90°, isto é, contendo apenas 0, 1 e -1.
Provas
Provas
Caderno Container