Foram encontradas 1.730 questões.
De acordo com o Código de Ética da CEMIG, Princípio n. 4 Integridade Profissional, é INCORRETO afirmar que, como empregados, devemos
Provas
Analise o seguinte circuito lógico.

Esse circuito pode ser utilizado como um
Provas
- EletrotécnicaCircuitos Elétricos em Eletricidade
- EletrotécnicaCircuitos de Corrente Contínua e de Corrente Alternada
Analise o seguinte circuito em que um gerador trifásico ligado a uma carga trifásica em estrela, sem a presença do neutro, apresenta as impedâncias relativas à linha.

Nessas condições, a corrente na linha será igual a
Provas
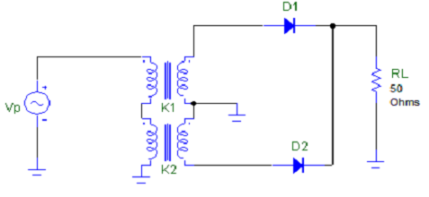
Analise o seguinte circuito considerando que a tensão no secundário do transformador é igual a 12 V + 12 V.

A partir dessa análise, está CORRETO afirmar que os valores da tensão e da corrente para o dimensionamento dos diodos, respectivamente, serão iguais a
Provas
Provas
Considere uma linha de transmissão com impedância característica igual a 72 Ω ligada a uma carga de 50 Ω.
Nesse caso, o módulo do coeficiente de reflexão será igual a
Provas
- EletrotécnicaCircuitos Elétricos em Eletricidade
- EletrotécnicaCircuitos de Corrente Contínua e de Corrente Alternada
Analise o seguinte circuito considerando os amplificadores operacionais modelos ideais.

Em seguida, análise as afirmativas referentes aos amplificadores operacionais desse circuito assinalando com V as afirmativas verdadeiras e com F as falsas.
( ) A2 forma um amplificador de ganho unitário.
( ) A3 forma um somador junto com os resistores R3 e R4.
( ) A1 fornece a corrente de saída.
( ) A1 recebe realimentação negativa.
Assinale a alternativa que apresenta a sequência de letras CORRETA.
Provas
Em circuitos de controle de acionamento de cargas, diversos tipos de relés são utilizados com funções distintas.
O relé de sequência de fase é mais bem aplicado
Provas
- EletrotécnicaCircuitos Elétricos em Eletricidade
- EletrotécnicaCircuitos de Corrente Contínua e de Corrente Alternada
Analise o seguinte circuito.

A partir do teorema de Thevenin, os valores de tensão e de corrente indicados pelos medidores, respectivamente, serão iguais a
Provas
Alguns tipos de disjuntores utilizam a técnica de sopro magnético.
O objetivo desse recurso é
Provas
Caderno Container