Magna Concursos

Foram encontradas 296 questões.

387324 Ano: 2012
Disciplina: TI - Ciência de Dados e BI
Banca: FUNDATEC
Orgão: Câm. Porto Alegre-RS
Provas:
Para a resolução da questão desta prova, considere os seguintes detalhes: (1) o mouse está configurado para uma pessoa que o utiliza com a mão direita (destro) e usa, com maior frequência, o botão esquerdo, que possui as funcionalidades de seleção ou de arrastar normal, entre outras. O botão da direita serve para ativar o menu de contexto ou de arrastar especial; (2) os botões do mouse estão devidamente configurados com a velocidade de duplo clique; (3) os programas utilizados nesta prova foram instalados com todas as suas configurações padrão, entretanto, caso tenham sido realizadas alterações que impactem a resolução da questão, elas serão alertadas no texto da questão ou mostradas visualmente, se necessário; (4) no enunciado e nas respostas de algumas questões, existem letra(s), abreviatura(s), acrônimo(s), palavra(s) ou texto(s) que foram digitados entre aspas, apenas para destacá-los. Neste caso, para resolver as questões, desconsidere as aspas e atente somente para a(s) letra(s), abreviatura(s) acrônimo(s), palavra(s) ou o(s) texto(s) propriamente ditos; e (5) para resolver as questões desta prova considere, apenas, os recursos disponibilizados para os candidatos, tais como essas orientações, os textos introdutórios das questões, normalmente disponibilizados antes das Figuras, os enunciados propriamente ditos e os dados e informações disponíveis nas Figuras das questões, se houver.
Considere as seguintes assertivas sobre Datawarehouse e OLAP:
I. Os bancos de dados MySQL 5 e MS-SQL Server têm suporte ao processamento de transações online (OLAP), que consiste na existência de mecanismos para a manipulação de registros através das ações de inserção, exclusão, alteração e consulta de dados.
II. Um Datawarehouse possui as seguintes características: (1) armazenam grandes volumes de dados, mantendo, inclusive, dados históricos; (2) normalmente os dados armazenados são somente de leitura, não devendo ser atualizados; e (3) os dados devem ser normalizados, evitando, sempre que possível, a repetição desnecessária de dados.
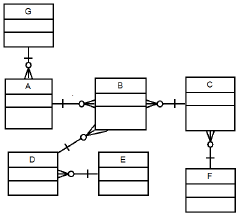
III. A Figura mostrada nessa assertiva, exibe, esquematicamente, uma das técnicas de modelagem de um Datawarehouse chamada de "Floco de neve", onde "B" é chamada de "Tabela de fatos" e as demais, como, por exemplo, "A", "C" e "D" são chamadas de "Tabelas de dimensão".
Enunciado 387324-1
Quais estão corretas?
 

Provas

Questão presente nas seguintes provas
387306 Ano: 2012
Disciplina: Legislação Municipal
Banca: FUNDATEC
Orgão: Câm. Porto Alegre-RS
Provas:

Considerando o regramento contido na Lei Complementar nº 133/85, que estabelece o Estatuto dos Funcionários do Município de Porto Alegre, indique a alternativa que NÃO decorrerá em vacância de cargo.

 

Provas

Questão presente nas seguintes provas
387299 Ano: 2012
Disciplina: Estatística
Banca: FUNDATEC
Orgão: Câm. Porto Alegre-RS
Provas:

Um veículo importado custa R$ 500.000,00, e o seguro total vale R$ 30.000,00. Com base em levantamentos estatísticos, esse veículo apresenta 2% de probabilidade de sofrer algum sinistro com perda total. Desse modo, o valor líquido que uma seguradora espera ganhar em cada seguro vendido para esse tipo de veículo é igual a

 

Provas

Questão presente nas seguintes provas
387256 Ano: 2012
Disciplina: Informática
Banca: FUNDATEC
Orgão: Câm. Porto Alegre-RS
Provas:
Para a resolução da questão desta prova, considere os seguintes detalhes: (1) o mouse está configurado para uma pessoa que o utiliza com a mão direita (destro) e usa, com maior frequência, o botão esquerdo, que possui as funcionalidades de seleção ou de arrastar normal, entre outras. O botão da direita serve para ativar o menu de contexto ou de arrastar especial; (2) os botões do mouse estão devidamente configurados com a velocidade de duplo clique; (3) os programas utilizados nesta prova foram instalados com todas as suas configurações padrão, entretanto, caso tenham sido realizadas alterações que impactem a resolução da questão, elas serão alertadas no texto da questão ou mostradas visualmente, se necessário; (4) no enunciado e nas respostas de algumas questões, existem palavras que foram digitadas entre aspas, apenas para destacá-las. Neste caso, para resolver as questões, desconsidere as aspas e atente somente para o texto propriamente dito; e (5) para resolver as questões desta prova, considere, apenas, os recursos disponibilizados para os candidatos, tais como essas orientações, os textos introdutórios das questões, normalmente disponibilizados antes das Figuras, os enunciados propriamente ditos e os dados e informações disponíveis nas Figuras das questões, se houver.
A questão baseia-se nas Figuras A e B. A Figura A exibe, intencionalmente, apenas a parte superior do Word 2007, acima da qual se destacaram e se ampliaram alguns ícones, de modo a facilitar a visualização e a resolução dessa questão. A Figura B mostra, intencionalmente, apenas parte da caixa de diálogo "Opções do Word", ativada a partir da Figura A, na qual já foram realizadas algumas ações.
Enunciado 387256-1
Figura A - Parte superior do Word 2007
Enunciado 387256-2
Figura B - Caixa de diálogo "Opções do Word"
Na caixa de diálogo "Opções do Word", mostrada na Figura B, dando-se um clique com o botão esquerdo do mouse, sobre o local apontado pela seta nº 1 e, a seguir, pressionando-se o botão "OK" (seta nº 2), pode-se afirmar que será modificada a parte superior do Word 2007, da Figura A. Nesse caso, tal modificação será mostrada, na Figura A, da seguinte forma:
 

Provas

Questão presente nas seguintes provas
387251 Ano: 2012
Disciplina: Matemática
Banca: FUNDATEC
Orgão: Câm. Porto Alegre-RS
Provas:
Quantos subconjuntos de 4 elementos podem ser construídos a partir de um conjunto de 10 elementos?
 

Provas

Questão presente nas seguintes provas
387201 Ano: 2012
Disciplina: Redação Oficial
Banca: FUNDATEC
Orgão: Câm. Porto Alegre-RS
Provas:
Assinale a alternativa correta relativamente à redação oficial.
 

Provas

Questão presente nas seguintes provas
387130 Ano: 2012
Disciplina: Matemática
Banca: FUNDATEC
Orgão: Câm. Porto Alegre-RS
Provas:
Na reunião de confraternização anual de uma turma de egressos do curso de Engenharia de certa Universidade, todos os presentes se cumprimentaram apertando as mãos uns dos outros, havendo ao todo 120 apertos de mãos. Se nenhum dos presentes apertou a mão de outro mais de uma vez, pode-se concluir que o número de pessoas nessa reunião era
 

Provas

Questão presente nas seguintes provas
387090 Ano: 2012
Disciplina: Comunicação Social
Banca: FUNDATEC
Orgão: Câm. Porto Alegre-RS
Provas:
Rousiley Maia, no livro Mídia, esfera pública e identidades coletivas (2006), afirma que a presença da mídia é cada vez mais central à política e à vida pública. Em relação às afirmativas abaixo, assinale a resposta INCORRETA.
 

Provas

Questão presente nas seguintes provas
387051 Ano: 2012
Disciplina: Matemática
Banca: FUNDATEC
Orgão: Câm. Porto Alegre-RS
Provas:

Pedro costuma chegar atrasado à aula em 25% das vezes. Carlos chega atrasado em 40% das aulas. O professor prometeu que, na próxima vez em que ambos chegarem atrasados, descontará um ponto na média de cada um. Sabe-se que os atrasos de Pedro e de Carlos são independentes entre si. Então, a probabilidade de que eles percam um ponto na média é de

 

Provas

Questão presente nas seguintes provas
386464 Ano: 2012
Disciplina: Português
Banca: FUNDATEC
Orgão: Câm. Porto Alegre-RS
Provas:
Os porquinhos vão à praia
Era lixo só. No domingo de Natal, ninguém se atrevia a ir à praia em Ipanema e Leblon, os bairros da “zelite” carioca. É o metro quadrado mais caro do Rio de Janeiro, mas o que sobra em dinheiro falta em educação. Todo mundo culpou Comlurb, a companhia municipal de limpeza. Que direito tem a prefeitura de expor nossa falta de respeito com o espaço público?
É verdade que houve uma falha operacional. Os garis do sábado noite teriam de dar mais duro para compensar a redução da equipe da Comlurb no domingo. A praia mais sofisticada da cidade, que vai do canto do Arpoador até o fim do Leblon, amanheceu com 25 toneladas de lixo espalhadas, um espetáculo nojento. Cocos são o maior detrito: 20 mil por dia. Mas tem muita embalagem de biscoito e sorvete. As criancinhas imitam os pais que deixam na areia latas de cerveja, copos de mate, garrafinhas de água, espetos de queijo coalho, canudos de plástico. É o porco pai, a porca mãe e a prole de porquinhos.
Adorei o atraso da Comlurb por seu papel didático. Quem andou no calçadão dominical e olhou aquela imundície pode ter pensado, caso tenha consciência: e se cada um cuidasse de seu próprio lixo como pessoas civilizadas? O Rio está cheio de farofeiro. De fora e de dentro. De todas as classes sociais. Gente que ainda não aprendeu que pode carregar seu próprio saquinho de lixo na praia. A areia que sujamos hoje será ocupada amanhã por nós mesmos, nossas crianças ou os bebês dos outros. Falo do Rio, mas o alerta serve para o Brasil inteiro neste verão. Temos um litoral paradisíaco. Por que maltratar as praias?
Na Cidade Maravilhosa, o terceiro maior orçamento da prefeitura é o da Comlurb. Só perde para Educação e Saúde. Por ano, a prefeitura gasta R$ 1 bilhão coletando lixo dos prédios e das ruas. “Para recolher a lambança que as pessoas fazem nas ruas, parques, praias, são gastos R$ 550 milhões”, me disse o prefeito. “Daria para construir 100 escolas num ano, ou 150 creches, ou 200 clínicas da família.”
No ano passado, ele criou o “lixômetro”, uma medição do lixo público nos bairros. Quem reduzisse mais ao longo do ano ganharia benfeitorias. O campeão foi a Cidade de Deus, comunidade carente pacificada. Menos lixo no espaço público significa economia para o contribuinte e trabalho menos penoso para os garis. A multa no Rio, hoje, para quem joga lixo na rua é de R$ 146, mas jamais alguém foi multado. Os guardas municipais raramente abordam os sujismundos e preferem tentar educar, explicar que não é legal.
Os porquinhos adoram um argumento: não haveria cestas de lixo suficientes. Na orla, as 1.400 caçambas não dariam para o lixo do verão. partir de fevereiro, as caçambas dobrarão de volume, de 120 litros para 240 litros. E nunca serão suficientes. Porque o que conta é educação e cultura. Ou você se sente incapaz de jogar qualquer coisa no chão e anda com o papel melado de bala até encontrar uma lixeira, ou você joga mesmo, sem culpa nem perdão. O outro argumento é igual ao dos políticos corruptos: todo mundo rouba, por que não eu? Pois é, todo mundo suja, a areia já está coalhada de palitinhos, plásticos e cocos, que diferença eu vou fazer? Toda a diferença do mundo. O valor de cada um ninguém tira.
Em alta temporada, 200 garis recolhem, de 56 quilômetros de praias no Rio, 70 toneladas de lixo aos sábados e 120 toneladas de lixo aos domingos. A praia com mais lixo é a da Barra da Tijuca. Em seguida, Copacabana. Tenham santa paciência. Quando vejo aquela família que leva da praia suas barracas, cadeirinhas e bolsas, mas deixa na areia um rastro de lixo, dá vontade de perguntar: na sua casa também é assim?
A tímida campanha do “Rio que eu amo eu cuido” mostra que muito mais conscientização será necessária. A China produziu um gigantesco rolo compressor antes das Olimpíadas: em outdoors nas ruas, programas de rádio e televisão, o governo pedia __ população que não cuspisse e escarrasse na rua. Era uma forma de tentar mostrar ao mundo que o povo não era tão mal-educado.
Experimente responder estas perguntas. Jogo lixo na rua? Já deixei lixo na praia? De carro, furo o sinal vermelho? Acelero no sinal amarelo para assustar o pedestre? Buzino sem parar e xingo no trânsito? Dirijo depois de beber? Deixo meu cachorro fazer cocô na rua sem recolher? Já fiz xixi publicamente? Corro de bicicleta na calçada, pondo em risco velhinhos e crianças? Abro a mala do carro estacionado para fazer ecoar meu som predileto?
Que tal ser um cidadão melhor e menos porquinho em 2012?
Fonte: (Ruth de Aquino – Revista Época – 29/12/11 – disponível em www.revistaepoca.com.br)
Considerando o emprego do acento indicativo de crase, assinale a alternativa que preenche corretamente as lacunas das linhas 02, 04, 22 32 e 34.
 

Provas

Questão presente nas seguintes provas