Foram encontradas 1.760 questões.
O Decreto nº 5.707/2006 instituiu a Política e as Diretrizes para o Desenvolvimento de Pessoal da Administração Pública federal direta, autárquica e fundacional, e regulamentou dispositivos da Lei nº 8.112/1990. A respeito das finalidades da Política Nacional de Desenvolvimento de Pessoal, analise as assertivas abaixo.
I. Melhoria da eficiência, eficácia e qualidade dos serviços públicos prestados ao cidadão.
II. Diminuição dos gastos públicos com capacitação.
III. Desenvolvimento permanente do servidor público.
IV. Divulgação e gerenciamento das ações de capacitação.
É correto o que se afirma em
Provas
Questão presente nas seguintes provas
Conforme o Decreto nº 5.707/2006, somente serão autorizados os afastamentos para treinamento regularmente instituído quando o horário do evento de capacitação inviabilizar o cumprimento da jornada semanal de trabalho do servidor, observado o prazo de 12 meses para
Provas
Questão presente nas seguintes provas
Assinale a alternativa que apresenta as finalidades do Sistema Integrado de Dados Orçamentários (SIDOR).
Provas
Questão presente nas seguintes provas
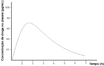
O gráfico abaixo representa a concentração plasmática de uma droga hipotética, em função do tempo.

De acordo com o gráfico, é incorreto afirmar que
Provas
Questão presente nas seguintes provas
Assinale a alternativa que apresenta a configuração para que o TCPDUMP (Ferramenta de diagnóstico) use um arquivo de entrada para configurar o filtro de pacotes.
Provas
Questão presente nas seguintes provas
Com relação a desenvolvimento e capacitação de Recursos Humanos, assinale a alternativa que apresenta os dois tipos de métodos de desenvolvimento de pessoas fora do cargo.
Provas
Questão presente nas seguintes provas
Há, basicamente, três tipos de água para uso farmacêutico: a água purificada (AP); a água para injetáveis (API) e a água ultrapurificada (AUP), sendo considerado o nível de contaminantes estabelecido na Farmacopeia Brasileira. Abaixo, encontram-se listados, na coluna da esquerda, os tipos de águas para uso farmacêutico e, na coluna da direita, dados sobre o limite de contaminação bacteriana. Com base nisso, correlacione as colunas e, em seguida, assinale a alternativa que apresenta a sequência correta.
| Tipo de água | Limite de contaminantes |
|
1. Água purificada |
P. Contagem microbiológica < 10 UFC/mL |
|
2. Água ultrapurificada |
Q. Contagem total de bactérias < 100 UFC/mL |
|
3. Água para injetáveis |
R. Contagem total de mesófilos < 1 UFC/mL |
|
S. Contagem total de mesófilos < 10 UFC/mL |
Provas
Questão presente nas seguintes provas
A empresa Parolin S/A apresentou, em suas Demonstrações Financeiras encerradas em 31/12/2012, os valores abaixo.
| Caixa e bancos | 20.000,00 |
| Estoques | 30.000,00 |
| Ativo circulante | 50.000,00 |
| Imobilizado | 15.000,00 |
| Intangível | 5.000,00 |
| Ativo não circulante | 20.000,00 |
| Ativo total | 70.000,00 |
| Passivo circulante | 40.000,00 |
| Passivo não circulante | 25.000,00 |
| Patrimônio líquido | 5.000,00 |
| Passivo total | 70.000,00 |
Com base nesses dados, é correto afirmar que o departamento financeiro da empresa, ao calcular a liquidez, encontrará o seguinte índice:
Provas
Questão presente nas seguintes provas
Segundo o artigo 42, da Lei nº 9.784/1999, se um parecer obrigatório e não vinculante deixar de ser emitido no prazo fixado, o processo
I. não terá seguimento até a respectiva apresentação, responsabilizando-se quem der causa ao atraso.
II. poderá ter prosseguimento e ser decidido com sua dispensa, sem prejuízo da responsabilidade de quem se omitiu no atendimento.
III. não terá seguimento e será arquivado por falta de parecer.
IV. poderá ter seguimento, porém, não poderá ser decidido até que o responsável pela omissão do atendimento seja identificado.
É correto o que está contido em
Provas
Questão presente nas seguintes provas
Assinale a alternativa que apresenta uma ferramenta do processo de realizar o controle da qualidade.
Provas
Questão presente nas seguintes provas
Cadernos
Caderno Container