Foram encontradas 773 questões.
Com base no exposto, assinale a opção correta.
Provas
Provas
Considerando que determinado processo dinâmico tem como a função de transferência \(G(s) = \dfrac{200}{(s+1)(s+10)(s+20)}\) julgue os itens subsequentes.
Assumindo-se realimentação negativa unitária, a partir de avaliação pelo método do lugar geométrico das raízes, conclui-se que o processo G(s) pode tornar instável o sistema em malha fechada para um controlador proporcional com ganho elevado.
Provas

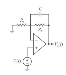
Considerando que todos os componentes usados no circuito precedente são ideais, julgue os itens subsequentes.
A função de transferência H(s) do circuito, no domínio s da transformada de Laplace, é H(s) = 1 + \( \dfrac{R_{2}}{R_{1}} \)\( \dfrac{1}{1+R_{2}.C.s}. \)
Provas
Considerando que determinado processo dinâmico tem como a função de transferência \(G(s) = \dfrac{200}{(s+1)(s+10)(s+20)}\) julgue os itens subsequentes.
Pela representação no espaço de estados, o processo G(s) tem um autovalor em 200 rad/s.
Provas
Julgue os seguintes itens, a respeito de validação e avaliação de modelos de aprendizagem.
Se a medida de desempenho denominada precisão aplicada a um modelo de aprendizagem é baixa, deve-se desconfiar quando uma amostra for classificada como positiva, para evitar prejuízos decorrentes de erro na classificação realizada pelo modelo.
Provas
Julgue os seguintes itens, a respeito de validação e avaliação de modelos de aprendizagem.
Quanto mais a área sob a curva denominada ROC (receiver operating characteristic) se aproxima de 1, melhor é o desempenho de um modelo de aprendizagem para classificação.
Provas
Julgue os seguintes itens, a respeito de validação e avaliação de modelos de aprendizagem.
Quanto mais a área sob a curva denominada ROC (receiver operating characteristic) se aproxima de 1, melhor é o desempenho de um modelo de aprendizagem para classificação.
Provas
Em relação ao aprendizado supervisionado aplicado a problemas de regressão linear, julgue os itens que se seguem.
A técnica denominada gradient descent é aplicável à minimização da função custo no processo de aprendizado supervisionado para regressão linear; nela se determina, a cada iteração do processo de aprendizado, uma aproximação de segunda ordem da função custo, por meio de uma expansão de Taylor, necessitando-se, assim, da determinação numérica do jacobiano da função custo, calculado com base nos parâmetros do modelo a ser ajustado.
Provas
Em relação ao aprendizado supervisionado aplicado a problemas de regressão linear, julgue os itens que se seguem.
Na regressão linear por meio de aprendizado supervisionado com o emprego da técnica denominada stochastic gradient descent, em cada iteração do processo de minimização da função custo, todas as amostras do conjunto de treinamento são utilizadas no ajuste do modelo a ser determinado.
Provas
Caderno Container