Foram encontradas 773 questões.
3132197
Ano: 2023
Disciplina: Engenharia de Automação
Banca: INQC
Orgão: Pref. Sant'ana Livramento-RS
Disciplina: Engenharia de Automação
Banca: INQC
Orgão: Pref. Sant'ana Livramento-RS
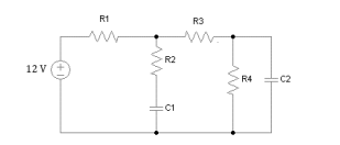
Considere o circuito mostrado onde
R1=R2=R3=R4= 4 kΩ e os capacitores C1 e C2
têm, respectivamente, 10 mF e 50 mF de
capacitância.
Dado que o circuito já se encontra em regime permanente, com C1 e C2 completamente carregados, a soma da energia armazenada nos capacitores é igual a
Dado que o circuito já se encontra em regime permanente, com C1 e C2 completamente carregados, a soma da energia armazenada nos capacitores é igual a
Provas
Questão presente nas seguintes provas
3132196
Ano: 2023
Disciplina: Engenharia de Automação
Banca: INQC
Orgão: Pref. Sant'ana Livramento-RS
Disciplina: Engenharia de Automação
Banca: INQC
Orgão: Pref. Sant'ana Livramento-RS
Sobre os principais tipos de sensores de
proximidade, considere as seguintes afirmativas.
I. Os sensores indutivos e os sensores capacitivos discretos têm em comum a presença de um circuito oscilador.
II. No sensor ótico de barreira, o emissor e o receptor são montados no mesmo invólucro.
III. Devido à natureza do sinal emitido, um sensor ultrassônico não detecta superfícies metálicas.
Qual(is) está(ão) corretas?
I. Os sensores indutivos e os sensores capacitivos discretos têm em comum a presença de um circuito oscilador.
II. No sensor ótico de barreira, o emissor e o receptor são montados no mesmo invólucro.
III. Devido à natureza do sinal emitido, um sensor ultrassônico não detecta superfícies metálicas.
Qual(is) está(ão) corretas?
Provas
Questão presente nas seguintes provas
3132195
Ano: 2023
Disciplina: Engenharia de Automação
Banca: INQC
Orgão: Pref. Sant'ana Livramento-RS
Disciplina: Engenharia de Automação
Banca: INQC
Orgão: Pref. Sant'ana Livramento-RS
Assinale a alternativa correta a respeito de
Controladores Lógico Programáveis (CLP’s).
Provas
Questão presente nas seguintes provas
Considere o diagrama de blocos de um sistema de geração fotovoltaico isolado, mostrado na figura a seguir:

(Arquivo pessoal. Imagem usada com autorização.)
Os blocos A, B, C, D e E são, respectivamente:
Provas
Questão presente nas seguintes provas
Considere o sistema mecânico de rotação mostrado na
Figura, no qual os eixos 1 e 2 são flexíveis e estão apoiados em mancais que possuem dissipação. O eixo intermediário é suposto rígido e com amortecimento desprezível.

Nessas condições, verifica-se que existe uma

Nessas condições, verifica-se que existe uma
Provas
Questão presente nas seguintes provas
A Transformada Z de um degrau unitário aplicado no
instante t = 0, na região de convergência, é dada por:
Provas
Questão presente nas seguintes provas
A Transformada de Laplace que descreve um pulso
quadrado com duração de 2 segundos aplicado em
t = 2 segundos é dada por
Provas
Questão presente nas seguintes provas
Existem várias técnicas que podem ser usadas para aproximar numericamente integrais definidas de funções reais.
Uma técnica que NÃO se aplica a essa aproximação é a(o)
Uma técnica que NÃO se aplica a essa aproximação é a(o)
Provas
Questão presente nas seguintes provas
Considere A uma matriz quadrada ortogonal qualquer não nula.
Com relação a essa matriz, observa-se que
Provas
Questão presente nas seguintes provas
Considere o sistema massa-mola-amortecedor com dois
graus de liberdade e excitação de base, ilustrado na
Figura.

A matriz de amortecimento desse sistema é dada por

A matriz de amortecimento desse sistema é dada por
Provas
Questão presente nas seguintes provas
Cadernos
Caderno Container