Foram encontradas 425 questões.
Ao realizar a interpretação da língua falada para a língua sinalizada e vice-versa, o intérprete deve observar alguns preceitos éticos. Assinale verdadeiro (V) ou falso (F) no que se refere a esses preceitos.
( ) Confiabilidade
( ) Parcialidade
( ) Discrição
( ) Fidelidade
( ) Aproximação profissional
A sequência correta é
Provas
Indique se é verdadeira (V) ou falsa (F) cada uma das alternativas a seguir, considerando os agentes químicos utilizados para o controle dos biofilmes supra e subgengivais.
( ) A clorexidina 0,12% é o agente padrão-ouro para controle químico do biofilme supragengival, apresentando efetividade antigengivite semelhante na presença ou ausência de biofilme supragengival estabelecido sobre a superfície dentária.
( ) Os Óleos-Essenciais, a despeito da forte sensação de queimação relatada durante o uso, têm-se mostrado a mais efetiva composição química presente em antissépticos no tratamento da gengivite, em comparação com os demais agentes químicos disponíveis em antissépticos, de uso coadjuvante ao controle mecânico do biofilme supragengival.
( ) Antissépticos à base de Cloreto de Cetilpiridínio parecem não trazer benefícios adicionais antigengivite comparados à escovação com dentifrício fluoretado.
( ) A melhor terapia antibiótica sistêmica como estratégia coadjuvante ao tratamento das periodontites agressivas tem sido uma associação de amoxicilina com metronidazol.
A sequência correta é
Provas
Para responder à questão, leia os textos a seguir.


Com base na leitura dos três textos, pode-se afirmar que
Provas
Como regra de segurança, ao colocar o motor do trator agrícola em funcionamento, recomenda-se
Provas
Ao se diagnosticar a presença de candidíase eritematosa no palato de um paciente idoso, usuário de prótese total superior, além de recomendações com os cuidados na higiene e antissepsia da prótese, a primeira abordagem para o tratamento da referida lesão é indicar
Provas
O dimensionamento dos condutores em uma instalação elétrica de baixa tensão é um item necessário no projeto de instalação, para o que é preciso empregar critérios específicos. Assinale a alternativa que indica corretamente o que deve ser levado em conta no dimensionamento de condutores de um circuito de uma instalação elétrica em baixa tensão.
Provas
De acordo com a Resolução Normativa nº 02, de novembro de 2006, da Comissão Técnica Nacional em Biossegurança (CTNBio, 2006), em seu capítulo VIII, são procedimentos a serem atendidos para animais geneticamente modificados da classe de risco 1, além das normas de biossegurança exigidas para o NB-1:
Provas
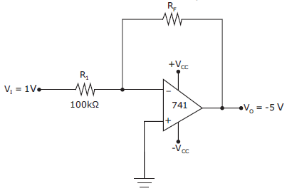
Considere o circuito mostrado a seguir.

Calculando-se o valor do resistor de realimentação RF , obtém-se
Provas
A pesquisa científica requer animais de qualidade para poder responder a questões complexas. A ciência tem se preocupado com a padronização de metodologias visando a maior reprodutibilidade e confiabilidade dos resultados experimentais (Carissimi e Merusse, 2010). No âmbito da inter-relação do desenho arquitetônico com a qualidade animal, assinale a afirmativa correta.
Provas
Ao exercer uma atividade com o trator agrícola e perceber, pelos instrumentos, que a temperatura normal de funcionamento do motor foi ultrapassada, o tratorista deve proceder da seguinte forma:
Provas
Caderno Container