Foram encontradas 50 questões.
Restos a pagar não processados inscritos no exercício são calculados a partir da diferença entre
Provas
Questão presente nas seguintes provas
Nas empresas, estrelas solitárias deixaram de ter valor
por Alfredo Assumpção
Já virou discurso popular: o momento da economia mundial exige profissionais cada vez mais qualificados, experientes e especializados. Para suprir isso, as empresas precisam, mais do que nunca, preparar seus talentos. Isso todo mundo já diz, o difícil é entender as razões e colocar em prática os planos de retenção.
Tudo começa com um processo de inserção cultural. As empresas nem sempre ligam o perfil do candidato ao perfil da posição, e contratam sem um estudo aprofundado de personalidades. Isso gera um desencontro, e logo o investimento vira prejuízo. Porque há que conhecer em profundidade os valores da pessoa sendo contratada e entender se esses valores são compatíveis aos valores da empresa. Então, falamos aqui de casamento cultural.
As pessoas precisam chegar às empresas para trabalharem gostando do que fazem. Só assim elas conseguem render em sua plenitude. Nessa hora, a pessoa é feliz. E a felicidade é fato determinante nos dias atuais. É importante encontrar a capacidade total daquele profissional e trabalhar em cima dela. Claro que o funcionário precisa querer ser desenvolvido, precisa acreditar na empresa, e precisa estar sempre atualizado. Mas isso é reflexo de uma escolha assertiva pelo profissional certo.
O problema de hoje é que o mundo acadêmico já não forma a tempo o executivo que o mundo corporativo precisa. Enquanto uma crise está sendo estudada na faculdade, outras já se instalaram, e por aí vai. O sistema capitalista ainda vive (como ilustrava Marx) de crise e recuperação. Quem provoca a crise? O capital humano. Quem resolve a crise? Outro capital humano. Assim, o capital que causou a crise torna-se obsoleto, deixando de se fazer necessário e dando margem para o sucesso de novo profissional, capaz de levantar a 21 empresa da crise e gerar lucro, até a próxima crise.
A diferença é que, quando Marx estudava o sistema, lá em 1844, as crises apareciam num intervalo médio de 10 anos. Havia tempo suficiente para entender a crise e ensinar em sala de aula como resolver aquele tipo de crise. Hoje, elas irrompem a cada 2 anos e afetam a economia global, porque tudo está interconectado. E a tendência é sempre aumentar a velocidade com que as crises aparecem devido à caoticidade da economia global. Por isso, o mundo acadêmico vive atrasado, mas isso não quer dizer que não tenha valor. O que importa é o mundo acadêmico entender, estando cada vez mais próximo para melhor servir, o mundo corporativo.
Encontrar e desenvolver o profissional qualificado são funções do líder, assim como transformá-lo em um talento. O papel do profissional é manter-se sempre atualizado, enfrentar desafios, não ter medo de errar, consertar os erros e entender que tudo que funciona se torna obsoleto rapidamente. É imprescindível que o executivo queira sempre inovar e se reinventar. Ele precisa estar em movimento como a economia. Precisa acompanhar o caminho, olhando o passado por um simples retrovisor de apenas 10 cm e acreditando que o para-brisa do carro tem quase 200 cm, o que nos obriga a ver e enxergar com prioridade o presente, quase que antevendo o futuro. O mundo acadêmico é quase o retrovisor. O para-brisa é o mundo corporativo. Se a empresa não mudar para entregar o melhor produto e pelo melhor preço a uma sociedade cada vez mais exigente, ela morre.
Da empresa, espera-se que encontre o ponto de equilíbrio entre a utilização da capacidade máxima dos talentos e a remuneração de acordo com o mercado, valendo-se de um sistema meritocrático, no qual os diferentes são remunerados de forma diferente. É importante estar sempre atento à remuneração dos concorrentes, e, se necessário, oferecer pacotes acima do mercado. A empresa também é um talento quando consegue aliar excelentes profissionais às suas crenças, valores e cultura organizacional.
Uma boa contratação é quase 90% do sucesso garantido da companhia. Empresários, foquem no seu Capital Humano e transformem seus times em constelações. Estrelas solitárias deixaram de ter valor. Agora joga-se com constelações. Do contrário, irão assistir de camarote o céu ficando escuro.
Disponível em:<www.cartacapital.com.br >. Acesso em: 28 mar.2014 [Adaptado]
Da empresa, espera-se que encontre o ponto de equilíbrio entre a utilização da capacidade máxima dos talentos e a remuneração de acordo com o mercado, valendo-se de um sistema meritocrático, no qual os diferentes são remunerados de forma diferente. É importante estar sempre atento à remuneração dos concorrentes, e, se necessário, oferecer pacotes acima do mercado.
O pronome no qual, une
Provas
Questão presente nas seguintes provas
A constituição de uma provisão para perdas e a constituição de uma reserva de lucros correspondem, respectivamente, a fatos
Provas
Questão presente nas seguintes provas
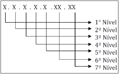
O Plano de Contas Aplicado ao Setor Público (PCASP) está estruturado por níveis de desdobramento, conforme demonstrado na figura a seguir.

Disponível em: <http://www3.tesouro.fazenda.gov.br/
legislacao/download/contabilidade/Parte_IV_PCASP2012.pdf>.
Acesso em: 20 mar. 2014.
De acordo com o PCASP, os 2º, 4º e 6º níveis correspondem, respectivamente, a
Provas
Questão presente nas seguintes provas
Ao se examinar o patrimônio de uma empresa comercial, foram selecionados os seguintes elementos patrimoniais para uma análise:
|
!$ \bullet !$ Dinheiro:
1) No Caixa
2) Depositado no Banco
|
R$ 800,00
R$ 2.500,00
|
|
!$ \bullet !$ Máquinas:
1) Para uso Próprio
2) Para Revender
|
R$ 30.000,00
R$ 25.000,00
|
| !$ \bullet !$ Estoques de materiais | R$ 2.000,00 |
| !$ \bullet !$ Equipamento para uso próprio | R$ 10.000,00 |
|
!$ \bullet !$ Duplicatas:
3) Emitidas pela empresa
4) Emitidas por terceiros
|
R$ 11.000,00
R$ 13.500,00
|
|
!$ \bullet !$ Notas promissórias:
5) Emitidas pela empresa
6) Emitidas por terceiros
|
R$ 5.500,00
R$ 5.000,00
|
|
!$ \bullet !$ Empréstimos:
7) Contraídos pela empresa
8) Concedidos a terceiros
|
R$ 26.000,00
R$ 3.500,00
|
| !$ \bullet !$ Capital Social |
R$ 40.000,00
|
O valor total dos itens do Ativo Imobilizado corresponde a
Provas
Questão presente nas seguintes provas
Nas empresas, estrelas solitárias deixaram de ter valor
por Alfredo Assumpção
Já virou discurso popular: o momento da economia mundial exige profissionais cada vez mais qualificados, experientes e especializados. Para suprir isso, as empresas precisam, mais do que nunca, preparar seus talentos. Isso todo mundo já diz, o difícil é entender as razões e colocar em prática os planos de retenção.
Tudo começa com um processo de inserção cultural. As empresas nem sempre ligam o perfil do candidato ao perfil da posição, e contratam sem um estudo aprofundado de personalidades. Isso gera um desencontro, e logo o investimento vira prejuízo. Porque há que conhecer em profundidade os valores da pessoa sendo contratada e entender se esses valores são compatíveis aos valores da empresa. Então, falamos aqui de casamento cultural.
As pessoas precisam chegar às empresas para trabalharem gostando do que fazem. Só assim elas conseguem render em sua plenitude. Nessa hora, a pessoa é feliz. E a felicidade é fato determinante nos dias atuais. É importante encontrar a capacidade total daquele profissional e trabalhar em cima dela. Claro que o funcionário precisa querer ser desenvolvido, precisa acreditar na empresa, e precisa estar sempre atualizado. Mas isso é reflexo de uma escolha assertiva pelo profissional certo.
O problema de hoje é que o mundo acadêmico já não forma a tempo o executivo que o mundo corporativo precisa. Enquanto uma crise está sendo estudada na faculdade, outras já se instalaram, e por aí vai. O sistema capitalista ainda vive (como ilustrava Marx) de crise e recuperação. Quem provoca a crise? O capital humano. Quem resolve a crise? Outro capital humano. Assim, o capital que causou a crise torna-se obsoleto, deixando de se fazer necessário e dando margem para o sucesso de novo profissional, capaz de levantar a empresa da crise e gerar lucro, até a próxima crise.
A diferença é que, quando Marx estudava o sistema, lá em 1844, as crises apareciam num intervalo médio de 10 anos. Havia tempo suficiente para entender a crise e ensinar em sala de aula como resolver aquele tipo de crise. Hoje, elas irrompem a cada 2 anos e afetam a economia global, porque tudo está interconectado. E a tendência é sempre aumentar a velocidade com que as crises aparecem devido à caoticidade da economia global. Por isso, o mundo acadêmico vive atrasado, mas isso não quer dizer que não tenha valor. O que importa é o mundo acadêmico entender, estando cada vez mais próximo para melhor servir, o mundo corporativo.
Encontrar e desenvolver o profissional qualificado são funções do líder, assim como transformá-lo em um talento. O papel do profissional é manter-se sempre atualizado, enfrentar desafios, não ter medo de errar, consertar os erros e entender que tudo que funciona se torna obsoleto rapidamente. É imprescindível que o executivo queira sempre inovar e se reinventar. Ele precisa estar em movimento como a economia. Precisa acompanhar o caminho, olhando o passado por um simples retrovisor de apenas 10 cm e acreditando que o para-brisa do carro tem quase 200 cm, o que nos obriga a ver e enxergar com prioridade o presente, quase que antevendo o futuro. O mundo acadêmico é quase o retrovisor. O para-brisa é o mundo corporativo. Se a empresa não mudar para entregar o melhor produto e pelo melhor preço a uma sociedade cada vez mais exigente, ela morre.
Da empresa, espera-se que encontre o ponto de equilíbrio entre a utilização da capacidade máxima dos talentos e a remuneração de acordo com o mercado, valendo-se de um sistema meritocrático, no qual os diferentes são remunerados de forma diferente. É importante estar sempre atento à remuneração dos concorrentes, e, se necessário, oferecer pacotes acima do mercado. A empresa também é um talento quando consegue aliar excelentes profissionais às suas crenças, valores e cultura organizacional.
Uma boa contratação é quase 90% do sucesso garantido da companhia. Empresários, foquem no seu Capital Humano e transformem seus times em constelações. Estrelas solitárias deixaram de ter valor. Agora joga-se com constelações. Do contrário, irão assistir de camarote o céu ficando escuro.
Disponível em:<www.cartacapital.com.br >. Acesso em: 28 mar.2014 [Adaptado]
Para construir o ponto de vista sobre o tema, o autor
Provas
Questão presente nas seguintes provas
- Lei de Responsabilidade FiscalTransparência, Controle e Fiscalização (arts. 48 ao 59)RGF: Do Relatório de Gestão Fiscal (arts. 54 e 55)
A Lei da Responsabilidade Fiscal (101/2000) determina como instrumentos de transparência da gestão fiscal; o Relatório Resumido da Execução Orçamentária e o Relatório de Gestão Fiscal, entre outros. O Relatório de Gestão Fiscal é composto por
Provas
Questão presente nas seguintes provas
Considere os diagramas de fluxo de caixa das situações I e II apresentadas a seguir.
Sobre as situações apresentadas, é correto afirmar:
Provas
Questão presente nas seguintes provas
Ao se examinar o patrimônio de uma empresa comercial, foram selecionados os seguintes elementos patrimoniais para uma análise:
|
!$ \bullet !$ Dinheiro:
1) No Caixa
2) Depositado no Banco
|
R$ 800,00
R$ 2.500,00
|
|
!$ \bullet !$ Máquinas:
1) Para uso Próprio
2) Para Revender
|
R$ 30.000,00
R$ 25.000,00
|
| !$ \bullet !$ Estoques de materiais | R$ 2.000,00 |
| !$ \bullet !$ Equipamento para uso próprio | R$ 10.000,00 |
|
!$ \bullet !$ Duplicatas:
3) Emitidas pela empresa
4) Emitidas por terceiros
|
R$ 11.000,00
R$ 13.500,00
|
|
!$ \bullet !$ Notas promissórias:
5) Emitidas pela empresa
6) Emitidas por terceiros
|
R$ 5.500,00
R$ 5.000,00
|
|
!$ \bullet !$ Empréstimos:
7) Contraídos pela empresa
8) Concedidos a terceiros
|
R$ 26.000,00
R$ 3.500,00
|
| !$ \bullet !$ Capital Social | R$ 40.000,00 |
Os valores de saldos devedores e credores correspondem, respectivamente, a
Provas
Questão presente nas seguintes provas
A Prefeitura de Gusmão Dias adquiriu um bem do imobilizado e precisa fazer os seus devidos registros contábeis, seguindo os passos de empenho e liquidação e incorporação do bem. De acordo com a PCASP/2012, no momento do empenho, deve-se fazer o registro nos subsistemas
Provas
Questão presente nas seguintes provas
Cadernos
Caderno Container