Foram encontradas 1.128 questões.
Assinale, dentre os pares de tons abaixo, o que não apresenta tons relativos.
Provas
Questão presente nas seguintes provas
A alface é a hortaliça folhosa mais consumida no Brasil. Existem diferentes tipos de cultivares de alface, classificadas pelo tipo foliar. São eles:
Provas
Questão presente nas seguintes provas
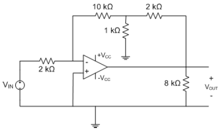
Considere o circuito amplificador da figura abaixo.

Qual é o ganho !$ V_{OUT}/V_{IN} !$?
Provas
Questão presente nas seguintes provas
Com relação às “barreiras perimetrais”, é correto afirmar que:
Provas
Questão presente nas seguintes provas
O Sertão nordestino, devido ao seu clima semiárido predominante, com altas taxas de evapotranspiração e baixas precipitações, cria um ambiente propício ao aparecimento de solos salinos e sódicos. Sobre a ocorrência e a identificação desses solos, é correto afirmar que:
Provas
Questão presente nas seguintes provas
Em relação ao endereçamento IP, analise as proposições abaixo.
1) O esquema de endereçamento IPv6 dividiu endereços em classes. Os endereços da Classe D ainda são usados para multicasting, mas não estão disponíveis em toda a internet global.
2) O endereço IPv4 é composto de duas partes: o prefixo permite que um número seja atribuído a cada computador da rede física; o sufixo permite que um número de rede seja atribuído a cada rede física.
3) Um endereço IP é um número binário atribuído ao computador e usado durante toda a comunicação com o computador. O IPv4 usa endereços de 32 bits e o IPv6 usa endereços de 128 bits.
4) O esquema de endereçamento IPv4 dividiu endereços em três classes primárias, cada uma com prefixo e sufixo de tamanhos diferentes.
5) No endereçamento IPv4, a Classe C é utilizada em redes que têm menos de 256 computadores.
Estão corretas, apenas:
Provas
Questão presente nas seguintes provas

Em vários pontos da Partitura 2, como no final do segundo sistema, temos um choque de ritmos, com uma linha subdividindo o tempo em duas partes, com colcheias e semicolcheias, enquanto outra linha subdivide em três, com quiálteras. Como se chama esse uso simultâneo de duas ou mais estruturas rítmicas contrastantes?
Provas
Questão presente nas seguintes provas
Qual o achado laboratorial encontrado no hipotireoidismo?
Provas
Questão presente nas seguintes provas
O Grau Crítico ou a Criticidade do objeto de proteção precisa ser determinado na época do estudo e para futuro previsível, considerando-se a importância da operação, em particular para a empresa, para a localidade e para a nação. É uma característica da criticidade:
Provas
Questão presente nas seguintes provas
Em relação a arquivos e impressoras, assinale a alternativa correta.
Provas
Questão presente nas seguintes provas
Cadernos
Caderno Container