Foram encontradas 1.262 questões.
Quanto a serviços IP, julgue o item subsecutiva.
O serviço SSH utiliza criptografias simétrica e assimétrica.
Provas
- Modelo TCP/IPIntrodução ao Modelo TCP/IP
- Modelo TCP/IPModelo TCP/IP: Camada de Transporte
- TCP/IPConceitos e Especificações do IP
Acerca do modelo de referência TCP/IP, julgue o item que se segue.
O protocolo IP opera na camada de transporte, que permite que hosts se comuniquem.
Provas
- Modelo TCP/IPIntrodução ao Modelo TCP/IP
- Modelo TCP/IPModelo TCP/IP: Camada de Rede
- Protocolos e ServiçosRedes, Roteamento e TransporteICMP: Internet Control Message Protocol
Acerca do modelo de referência TCP/IP, julgue o item que se segue.
O protocolo ICMP (internet control message protocol) opera na camada de enlace.
Provas
Em relação à denominação dos restos a pagar, julgue o próximo item.
As despesas orçadas podem ser lançadas em restos a pagar.
Provas
Em relação à denominação dos restos a pagar, julgue o próximo item.
Os restos a pagar são despesas empenhadas, mas não liquidadas no mesmo exercício financeiro.
Provas
Em relação à denominação dos restos a pagar, julgue o próximo item.
Os restos a pagar não podem ser cancelados.
Provas
Em relação à denominação dos restos a pagar, julgue o próximo item.
Os restos a pagar seguem o princípio da legalidade da despesa pública.
Provas

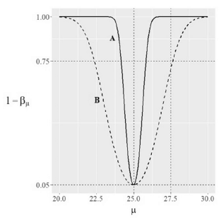
Considerando que a figura acima mostra as curvas de poder referentes a dois testes de hipóteses - A (linha contínua) e B (linha tracejada) - para a média populacional !$ \mu !$, julgue o item a seguir.
Com respeito ao teste de hipóteses B, se !$ \mu !$ = 27,5, então a probabilidade de se rejeitar a hipótese nula será inferior a 0,75.
Provas
Disciplina: Engenharia de Telecomunicações
Banca: CESPE / CEBRASPE
Orgão: TELEBRAS

Para o sistema de comunicação sem fio no diagrama precedente, considere que: a modulação utilizada é AM-DSB, o sinal original é m(t)=10.cos(30.2!$ \pi !$.t) + 5. cos(100.2!$ \pi !$.t), a frequência da portadora é !$ \omega_C !$ = 10.106.2!$ \pi !$ e a distância entre as duas antenas é de 1.000 m. Nessas condições, julgue o item a seguir.
No domínio da frequência, o sinal modulado é expresso como a seguir.

Provas
Disciplina: Engenharia de Telecomunicações
Banca: CESPE / CEBRASPE
Orgão: TELEBRAS

Para o sistema de comunicação sem fio no diagrama precedente, considere que: a modulação utilizada é AM-DSB, o sinal original é m(t)=10.cos(30.2!$ \pi !$.t) + 5. cos(100.2!$ \pi !$.t), a frequência da portadora é !$ \omega_C !$ = 10.106.2!$ \pi !$ e a distância entre as duas antenas é de 1.000 m. Nessas condições, julgue o item a seguir.
O sistema em questão pode ser utilizado em transmissões de televisão, telefonia celular, enlaces de micro-ondas e sistemas de comunicação pessoal.
Provas
Caderno Container