Foram encontradas 160 questões.
Julgue o item que se segue, com base no Manual de Redação Oficial do TCDF (2.ª edição).
Ao se fazer referência a datas na redação de documentos oficiais do TCDF, deve-se optar pelo emprego dos vocábulos dia, mês e ano, escrevendo-se no dia 12 de janeiro em vez de em 12 de janeiro; no mês de fevereiro, em vez de em fevereiro; no ano de 2000, em vez de em 2000.
Provas
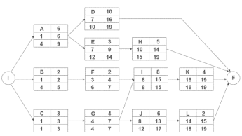
Considere-se que, no diagrama de rede a seguir, as letras A, B, ..., L correspondam a tarefas cuja duração é especificada pelo número à direita, ou seja, se o número à direita da tarefa X for 2, então a tarefa X terá duração de dois dias.

Com base no diagrama precedente, infere-se, após a análise do caminho crítico, que o caminho C-G-I-K representa a menor duração possível para o projeto.

Provas
Desempenho da abordagem de desenvolvimento e do ciclo de vida é um dos domínios do PMBOK 7.ª edição, sendo o resultado esperado desse domínio o alcance de um ciclo de vida de projeto que facilite a abordagem de desenvolvimento necessária para produzir os produtos entregues pelo projeto.
Provas
Em relação ao II Plano Distrital de Política para Mulheres (2020-2023), julgue o item subsequente.
O Eixo 7 do mencionado plano, ao tratar dos temas comunicação e mídia, atenta, respectivamente, para a promoção da participação das mulheres na vida cultural comunicativa e para o exercício midiático da tecnologia da informação.
Provas
Em relação ao II Plano Distrital de Política para Mulheres (2020-2023), julgue o item subsequente.
O referido plano resultou de um diálogo governamental com a sociedade civil e reuniu a opinião das mulheres beneficiadas por projetos governamentais, a fim de garantir e efetivar as políticas públicas pensadas para a promoção da igualdade e para a valorização da diversidade entre as mulheres.
Provas
Por ser marco da arquitetura moderna e do urbanismo, Brasília foi inscrita, na segunda metade da década de 1980, na Lista de Bens do Patrimônio Mundial da Organização das Nações Unidas para a Educação, a Ciência e a Cultura, tornando-se a maior área tombada do mundo.
Provas
Segundo o último censo demográfico divulgado pelo Instituto Brasileiro de Geografia e Estatística (IBGE), Brasília possui o maior rendimento domiciliar per capita do Brasil.
Provas
A composição histórica e social do Distrito Federal caracteriza-se por um número expressivo de migrantes e, etnicamente, a população que mora nos limites da capital é majoritariamente branca, segundo dados oficiais.
Provas
Os estudos do Relatório Belcher indicavam uma área para a construção do Distrito Federal com mais de 50 mil km², composta de fazendas sem produção significativa e em cujo perímetro não havia nenhum núcleo urbano.
Provas
É inconstitucional a delegação legislativa de poderes aos governadores dos estados e do Distrito Federal para, mediante decreto, criar cargos públicos, fixando-lhes denominações, remunerações e atribuições.
Provas
Caderno Container