Foram encontradas 440 questões.
Uma quadra de futsal tem 28m de comprimento por 15m de largura. Será construída uma grade de proteção em todo o contorno da quadra, a uma distância de 3m de cada linha de fundo e de cada linha lateral. Quantos metros de grade serão construídos?

Provas
Questão presente nas seguintes provas
1340465
Ano: 2012
Disciplina: Agronomia (Engenharia Agronômica)
Banca: COTEC
Orgão: Pref. Janaúba-MG
Disciplina: Agronomia (Engenharia Agronômica)
Banca: COTEC
Orgão: Pref. Janaúba-MG
Provas:
Tem-se uma área de produção de milho irrigado, utilizando-se aspersores de baixa pressão, com raio de aspersão de 4 m. A área de cobertura de cada aspersor e o número de aspersores por hectare, considerando 10% de sobreposição, são, respectivamente,
Provas
Questão presente nas seguintes provas
1340459
Ano: 2012
Disciplina: TI - Desenvolvimento de Sistemas
Banca: COTEC
Orgão: Pref. Janaúba-MG
Disciplina: TI - Desenvolvimento de Sistemas
Banca: COTEC
Orgão: Pref. Janaúba-MG
Provas:
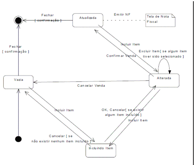
A figura a seguir representa um dos vários diagramas utilizados pela notação UML para mostrar lógica bastante complexa, sendo denominado de

Assinale a alternativa que denomina corretamente a figura representada.
Provas
Questão presente nas seguintes provas
Ao expor algumas das principais estratégias de leitura a serem praticadas pela escola, uma conceituada autora afirma: “Se favorecemos o conhecimento e a aprendizagem dos microprocessos que intervêm na compreensão de um texto, favorecemos que aluno e professor possam reconhecer as dificuldades que a compreensão de um texto implica e a origem destas”. Nessa perspectiva, NÃO se aplica a estratégia de
Provas
Questão presente nas seguintes provas
Seja !$ f (x) = ax + b !$. Sabe-se que !$ f (3) = 5 \;e\; f (−2) = −5 !$. Sendo assim, podemos afirmar que
Provas
Questão presente nas seguintes provas
São princípios da Política Nacional do Idoso, EXCETO
Provas
Questão presente nas seguintes provas
Vamos esperar mais 70 anos?
Em 1836, já no fim de sua viagem a bordo do Beagle, Charles Darwin, um dos maiores gênios que o mundo já conheceu, escreveu à sua irmã Susan: "Um homem que ousa desperdiçar 1 hora do tempo não descobriu o valor da vida". A frase vale para homens e para nações. O tempo não é exatamente um valor para nós, brasileiros. Somos ótimos em fazer diagnósticos e péssimos na hora de tomar as medidas necessárias para corrigir nossos problemas. Por que mudar, e arriscar perder votos hoje, se é possível deixar os atos de coragem para amanhã? Só um desprezo profundo pelo valor do tempo e pelas consequências dessa postura pode explicar a sobrevivência de um conjunto de leis que, neste ano, completarão sete décadas. A Consolidação das Leis do Trabalho foi concebida para um país e um capitalismo que há muito deixaram de existir. O mundo mudou e vem mudando numa velocidade cada vez maior. O trabalho mudou e continuará se transformando num ritmo difícil de ser acompanhado até por empresas mais contemporâneas. As tecnologias transformaram nossa vida. Não somos os mesmos — e já não vivemos como nossos pais. E foi assim, graças a uma postura autista da sociedade, que a legislação que rege o trabalho no Brasil ganhou merecidamente o título de a pior do mundo.
É a pior, entre outras razões, por ser um monumento à hipocrisia. Nossa lei determina que sejam pagos adicionais de insalubridade a trabalhadores submetidos a altas temperaturas — embora ninguém diga o que isso significa. É o fim do trabalho ao ar livre nos trópicos, ainda que não seja necessário nenhum esforço para encontrar milhares de brasileiros trabalhando como lixeiros, carteiros, pedreiros e vendedores — e assim será até que um gênio do Vale do Silício descubra uma nova maneira de desempenhar esse tipo de atividade. Enquanto isso, os juízes do Trabalho estarão a postos sempre que alguém decidir "buscar seus direitos na Justiça". Jornadas flexíveis são o sonho das novas gerações de profissionais qualificados. Mas, no Brasil de 2013, é um perigo negociar 15 minutos a mais ou a menos no horário de almoço. A lei manda: 1 hora para todo mundo — até para quem não quer.
Por favor, pense 2 minutos antes de dizer que movimentos para modernizar as leis trabalhistas são cortinas de fumaça para quem quer simplesmente extirpar "os direitos conquistados pelos trabalhadores brasileiros". Os Estados Unidos têm uma das legislações mais flexíveis do mundo — e ninguém vai me convencer de que, em termos gerais, o trabalhador americano tem uma vida pior que a do brasileiro. Também não serve como argumento nossa atual situação de quase pleno emprego, com trabalhadores sorridentes, balançando a carteira profissional ao vento, numa cena típica de programa eleitoral gratuito. Restritiva por natureza nossa septuagenária CLT não vale para todo mundo. Temos uma população economicamente ativa de pouco mais de 100 milhões de pessoas. Mais da metade delas não está vinculada a esse conjunto de leis. Para mais de 52 milhões de brasileiros — empreendedores, autônomos, empregados de pequenas companhias —, o trabalho se amolda à necessidade ou à liberdade.
É evidente que o Brasil vive numa espécie de buraco negro de produtividade em vários setores da economia. Mudar esse quadro depende basicamente de nossa capacidade de inovar, qualificar a mão de obra e instituir uma regulação que concilie os interesses de trabalhadores e empresas. Descumprir a lei, por mais anacrônica, perversa e irracional que ela seja não é uma opção. Leis são feitas para serem cumpridas. A opção é lutar para transformá-las. Nas últimas sete décadas, os interesses políticos e eleitorais têm levado a melhor — talvez por pura incompetência do discurso da iniciativa privada. Setenta anos é bastante tempo. Boa parte dele foi desperdiçada pelo imobilismo. Podemos até escolher conviver mais 70 anos com a lei que está aí. Mas é preciso ficar claro que haverá um preço a pagar. A decisão vale a forma como viveremos no futuro.
(VASSALO, Cláudia. Vamos esperar mais 70 anos? Revista exame. 1.º de maio de 2013, p. 54)
De acordo com o texto, a sobrevivência da CLT é consequência da, EXCETO
Provas
Questão presente nas seguintes provas
Vamos esperar mais 70 anos?
Em 1836, já no fim de sua viagem a bordo do Beagle, Charles Darwin, um dos maiores gênios que o mundo já conheceu, escreveu à sua irmã Susan: "Um homem que ousa desperdiçar 1 hora do tempo não descobriu o valor da vida". A frase vale para homens e para nações. O tempo não é exatamente um valor para nós, brasileiros. Somos ótimos em fazer diagnósticos e péssimos na hora de tomar as medidas necessárias para corrigir nossos problemas. Por que mudar, e arriscar perder votos hoje, se é possível deixar os atos de coragem para amanhã? Só um desprezo profundo pelo valor do tempo e pelas consequências dessa postura pode explicar a sobrevivência de um conjunto de leis que, neste ano, completarão sete décadas. A Consolidação das Leis do Trabalho foi concebida para um país e um capitalismo que há muito deixaram de existir. O mundo mudou e vem mudando numa velocidade cada vez maior. O trabalho mudou e continuará se transformando num ritmo difícil de ser acompanhado até por empresas mais contemporâneas. As tecnologias transformaram nossa vida. Não somos os mesmos — e já não vivemos como nossos pais. E foi assim, graças a uma postura autista da sociedade, que a legislação que rege o trabalho no Brasil ganhou merecidamente o título de a pior do mundo.
É a pior, entre outras razões, por ser um monumento à hipocrisia. Nossa lei determina que sejam pagos adicionais de insalubridade a trabalhadores submetidos a altas temperaturas — embora ninguém diga o que isso significa. É o fim do trabalho ao ar livre nos trópicos, ainda que não seja necessário nenhum esforço para encontrar milhares de brasileiros trabalhando como lixeiros, carteiros, pedreiros e vendedores — e assim será até que um gênio do Vale do Silício descubra uma nova maneira de desempenhar esse tipo de atividade. Enquanto isso, os juízes do Trabalho estarão a postos sempre que alguém decidir "buscar seus direitos na Justiça". Jornadas flexíveis são o sonho das novas gerações de profissionais qualificados. Mas, no Brasil de 2013, é um perigo negociar 15 minutos a mais ou a menos no horário de almoço. A lei manda: 1 hora para todo mundo — até para quem não quer.
Por favor, pense 2 minutos antes de dizer que movimentos para modernizar as leis trabalhistas são cortinas de fumaça para quem quer simplesmente extirpar "os direitos conquistados pelos trabalhadores brasileiros". Os Estados Unidos têm uma das legislações mais flexíveis do mundo — e ninguém vai me convencer de que, em termos gerais, o trabalhador americano tem uma vida pior que a do brasileiro. Também não serve como argumento nossa atual situação de quase pleno emprego, com trabalhadores sorridentes, balançando a carteira profissional ao vento, numa cena típica de programa eleitoral gratuito. Restritiva por natureza nossa septuagenária CLT não vale para todo mundo. Temos uma população economicamente ativa de pouco mais de 100 milhões de pessoas. Mais da metade delas não está vinculada a esse conjunto de leis. Para mais de 52 milhões de brasileiros — empreendedores, autônomos, empregados de pequenas companhias —, o trabalho se amolda à necessidade ou à liberdade.
É evidente que o Brasil vive numa espécie de buraco negro de produtividade em vários setores da economia. Mudar esse quadro depende basicamente de nossa capacidade de inovar, qualificar a mão de obra e instituir uma regulação que concilie os interesses de trabalhadores e empresas. Descumprir a lei, por mais anacrônica, perversa e irracional que ela seja não é uma opção. Leis são feitas para serem cumpridas. A opção é lutar para transformá-las. Nas últimas sete décadas, os interesses políticos e eleitorais têm levado a melhor — talvez por pura incompetência do discurso da iniciativa privada. Setenta anos é bastante tempo. Boa parte dele foi desperdiçada pelo imobilismo. Podemos até escolher conviver mais 70 anos com a lei que está aí. Mas é preciso ficar claro que haverá um preço a pagar. A decisão vale a forma como viveremos no futuro.
(VASSALO, Cláudia. Vamos esperar mais 70 anos? Revista exame. 1.º de maio de 2013, p. 54)
De acordo com o texto, a CLT é caracterizada como
Provas
Questão presente nas seguintes provas
Eu me perdoo, eu te perdoo...
Para você, perdoar é fácil ou difícil? Sente gratidão por sua vida no momento presente? Ou está preso a experiências passadas em que alguém o magoou? É capaz de se perdoar pelos erros que cometeu? Tais questões são o foco central da psicologia positiva, já que evidências científicas nos mostram que saber perdoar é vital para nosso bem-estar físico e emocional. Por milhares de anos, os maiores líderes religiosos exaltaram o valor e o poder do perdão. Tanto as tradições do Oriente como as do Ocidente honram a habilidade de liberar-se de sentimentos como raiva e sofrimento em relação a eventos passados, e enaltecem a atitude sábia de livrar-se de tais emoções aprisionadoras.
Como psicólogo clínico, posso confirmar que proferir tais palavras com sinceridade todos os dias é extremamente benéfico. Tal oração nos purifica de emoções debilitantes, como amargura, ressentimento e desejo de vingança. Dessa maneira, podemos nos revitalizar e deixar para trás as mágoas do passado. Pesquisas médicas estão descobrindo que aqueles que perdoam grandes transgressões têm batimentos cardíacos e pressão sanguínea em níveis mais regulares em comparação àqueles que não perdoam. A Dra. Kathleen Row, da Universidade da Carolina do Leste, nos Estados Unidos, tem estudado extensivamente como hostilidade e perdão impactam o corpo humano. Descobriu-se, por exemplo, que a qualidade do sono é afetada pela tendência a nutrir pensamentos de vingança. No campo da psicologia, pesquisas apontam que mulheres têm maior predisposição para perdoar do que homens, no entanto são menos propensas a se perdoarem. Mas, à medida que envelhecemos, nossa tendência é de perdoar cada vez mais. Talvez porque, quanto mais vivemos, somos capazes de perceber com mais clareza o todo que nos cerca. Nesse sentido, a habilidade de perdoar é uma qualidade que todos nós deveríamos desenvolver se quisermos gerar mais oportunidades para a felicidade.
(HOFFMAN, Edward. Eu me perdoo, eu te perdoo... Revista Bons Fluídos, p. 18, junho de 2013. Adaptado.)
Considere o trecho: “Por milhares de anos, os maiores líderes religiosos exaltaram o valor e o poder do perdão.”
Em relação ao uso da vírgula nesse trecho, é CORRETO afirmar:
Provas
Questão presente nas seguintes provas
Dados científicos e epidemiológicos têm demonstrado uma importante inter-relação entre a nutrição e a saúde bucal. Sobre a cariogenicidade dos alimentos, é CORRETO afirmar:
Provas
Questão presente nas seguintes provas
Cadernos
Caderno Container