Foram encontradas 2.689 questões.
No cadinho de um alto-forno siderúrgico, em operação, forma(m)-se
Provas
Questão presente nas seguintes provas

Os esquemas acima mostram os arranjos mais comuns para uso em trocadores de calor.
Quanto a esses arranjos, sabe-se que
Provas
Questão presente nas seguintes provas
Nos processos de conformação mecânica de peças metálicas por laminação, os laminadores de desbaste
Provas
Questão presente nas seguintes provas
Os processos de conformação mecânica de peças metálicas, cujos esforços mecânicos aplicados à peça são de compressão direta, são os de
Provas
Questão presente nas seguintes provas
Uma mufla, com dimensões de 50 cm x 50 cm x 50 cm (desprezando a espessura do material de aço da parte externa da estufa e considerando uma parede de refratário de 10 cm de espessura), trabalha com temperatura de 550 ºC.
Se o fluxo de calor é de 300 cal/s, o coeficiente de transferência de calor (k) do material cerâmico é 0,05 cal . m−1. K−1. s−1, então a temperatura da parede externa da mufla é
Provas
Questão presente nas seguintes provas
A transferência de calor pode ser feita através de diversos processos. Quando se trabalha com sólidos, tem-se, normalmente, a condução como principal transferência. Considere uma parede de um forno de 40 cm de espessura com temperatura interna de 600 ºC, sendo a temperatura externa da parede do forno de 200 ºC.
Nessas condições, o calor transferido por área de parede é 200 cal/m2. Logo, a condutividade dessa parede será
Provas
Questão presente nas seguintes provas

Na figura, é mostrado um processo de transferência de calor onde se podem verificar os diversos tipos comuns de transferência. Têm-se: radiação (3), condução (2) e convecção (1), sendo a área de radiação a parte interna de um forno, a condução na parede do forno e a área de convecção, a parte externa desse forno.
Nesse processo de transferência, o fluxo de calor vai de
Provas
Questão presente nas seguintes provas

Na figura, vê-se um medidor de vazão por placa de orifício, onde A1 = (1/3) A2, e a área do tubo principal é de 60 cm². O tubo transporta água com vazão de 2 L/s.
Qual é, em kgf/cm2, a diferença de pressão (P2 − P1) observada?
Dados:
Coeficiente de descarga de água = 0,5
Aceleração da gravidade = 10 m/s2
Provas
Questão presente nas seguintes provas

Considere um escoamento na tubulação descrita na figura, onde A1 e A2 são as áreas das seções transversais 1 e 2, respectivamente, e A1 é !$ \dfrac {1} {3} !$ de A2.
Se V1 e V2 são as velocidades de escoamento, e Q1 e Q2 as vazões em 1 e 2, respectivamente, então
Provas
Questão presente nas seguintes provas

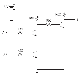
No circuito TTL da figura, os transistores trabalham nas regiões de corte e saturação.
Qual porta lógica é implementada pelo circuito?
Provas
Questão presente nas seguintes provas
Cadernos
Caderno Container