Foram encontradas 825 questões.
A propriedade que os materiais têm de conduzir a corrente elétrica com maior ou menor facilidade recebe o nome de condutibilidade elétrica. Dos materiais abaixo, em temperatura ambiente, o que apresenta a MAIOR condutibilidade elétrica é
Provas
Considere a montagem abaixo e a seguinte situação experimental: suponha que na distância em que a espira se encontra do ímã, esteja estabelecendo através dela um fluxo \( \phi_1= 1,2 x10^{-2} \) Wb. Aproximando rapidamente o ímã da espira, o fluxo passa a valer \( \phi_2 = 4,6 x10^{-2} \) Wb.

Se esta variação ocorreu em um intervalo de tempo Δt = 0,1 s e, sendo a resistência da espira R = 2 Ω, o valor da corrente acusada pelo amperímetro é
Provas
O trecho da tabela abaixo pertence a um determinado edital de obra pública, referente ao orçamento estimativo de custo global da obra.
Orçamento Estimativo - Custo Global da Obra
| ÍTEM | CÓDIGO | NOME DO SERVIÇO | UNID | QUANT. |
|---|---|---|---|---|
| 1 | CAIXA DE PASSAGEM TIPO CONDULETE - 1" | |||
| 2 | PONTO COM TOMADA SIMPLES 110/220V - EM CONDULETE 3/4" | |||
| 3 | MINI DISJUNTOR - TIPO EUROPEU (IEC) - BIPOLAR 6/25A | |||
| 4 | MINI DISJUNTOR - TIPO EUROPEU (IEC) - BIPOLAR 6/25A | |||
| 5 | MINI DISJUNTOR - TIPO EUROPEU (IEC) - BIPOLAR 32/50A | |||
| 6 | MINI DISJUNTOR - TIPO EUROPEU (IEC) - TRIPOLAR 63A | |||
| 7 | LUMINÁRIA COMERCIAL - 2 LÂMPADAS FLUORESCENTES 28W | |||
| 8 | PLUG P/ TOMADA ATÉ 20A (2P+T.20A - 250V) | ? | ||
| 9 | GRUPO GERADOR 110 KVA EXCITAÇÃO BRUSHLESS C/ QUADRO TRANSF. AUTOMÁTICA | |||
| 10 | QUADRO COMANDO PARA CONJUNTO MOTOR-BOMBA, TRIFÁSICO - ATÉ 5HP | |||
| 11 | PERFILADO PERFURADO CHAPA 14-GE-MED.19X38MM COM TAMPA E INSTALAÇÃO | |||
| 12 | ELETROCALHA PERF. GALV. ELETROL. CHAPA 14-300X50MM C/ TAMPA E INST. |
Sobre a unidade de medida utilizada no item 8, está correto afirmar que a unidade de cálculo usada nesse item é
Provas
Quando estamos trabalhando com o AutoCAD e queremos visualizar momentaneamente o desenho sem a grade de referência, entre as várias opções existentes, uma delas consta em
Provas
Considere o circuito abaixo.

A potência dissipada na carga trifásica é
Provas
Um sistema ABC (sequência de fase positiva.) de 110 volts, trifásicos a três condutores, alimenta três impedâncias iguais \( 5 \llcorner 45^\circ \Omega \) em triângulo. Para esse sistema, é correto afirmar que as correntes de linha IA, IB e IC são iguais em módulo e, apresentam o valor aproximado de
Provas
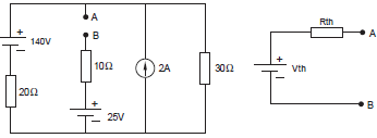
Considere o circuito abaixo.

Os parâmetros do gerador equivalente de Thévenin para os pontos A e B é dado em
Provas
Considere o circuito abaixo.

O valor da tensão elétrica presente no resistor de 3 Ω é
Provas
Analise o circuito abaixo, onde todos os componentes são ideais.

É correto afirmar que
Provas
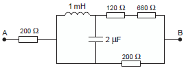
No circuito abaixo, considere todos os componentes ideais.

Ao medir os pontos A e B, com um multímetro na escala de ohm, espera-se obter o valor de
Provas
Caderno Container