Foram encontradas 380 questões.
O amido é um polímero encontrado nos vegetais, desempenhando função de reserva. Sobre ele é INCORRETO afirmar:
Provas
Sobre os POP’S (Procedimento Operacional Padronizado), assinale a alternativa cujo procedimento listado NÃO se enquadra adequadamente ao tema.
Provas
No processamento de alimentos, ocorrem reações químicas entre os nutrientes, ocasionando assim, a deterioração dos produtos. Assinale a alternativa cuja alteração resultante das reações químicas nos alimentos contribuem para beneficamente para a obtenção de cor, sabor e odor característico.
Provas
Assinale a alternativa CORRETA quanto à presença de água nos alimentos.
Provas
As condições que precedem os diferentes tratamentos em um alimento podem influir no conteúdo final de nutrientes. Assinale a alternativa ERRADA:
Provas
Carlos Alberto é responsável pelo laboratório de controle de qualidade em uma indústria de leite e, nas análises rotineiras dessa indústria, registrou os dados apresentados na tabela abaixo, relativos a amostras diferentes de leite cru, na área de recepção de matéria prima: Em relação aos resultados das amostras é correto afirmar:
|
LOTE |
Temperatura | Alizarol | Acidez | Densidade | Gordura |
Crioscopia |
| 1 | 8 OC | Conforme | 15 | 1032,4 | 3,5 |
-0,543 |
| 2 | 9,2 OC | Conforme | 15 | 1032,2 | 3,5 |
-0,540 |
| 3 | 10 OC | Conforme | 15 | 1028,0 | 3,5 |
-0,465 |
| 4 | 13 OC |
Não conforme |
18 | ND* | ND* |
ND* |
*ND: Resultado de análise não disponível
Provas
Além dos problemas decorrentes dos desvios de processos, o leite cru ou processado pode apresentar problemas de natureza físico-quimica, microbiológica e sensoriais, que o tornam impróprio para o consumo. Um consumidor comprou um leite pasteurizado dentro do prazo de validade com gosto amargo. Qual o possível tipo de defeito pode ter ocorrido neste caso.
Provas
Os processamentos tradicionais de pescados são: congelamento, salga/secagem, defumação, enlatamento e fermentação. Qual destes processos a oxidação lipídica é favorecida?
Provas
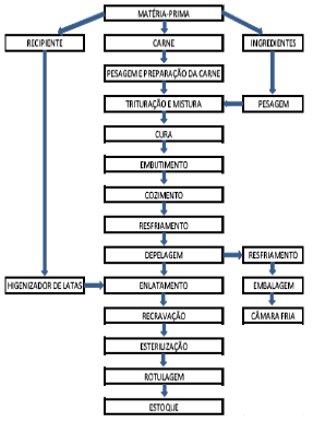
O processamento industrial da salsicha envolve várias etapas, as quais estão representadas no fluxograma da Figura 1 e se apresenta o processo de produção de salsicha enlatada e de salsicha embalada em filmes plásticos. O valor F é um parâmetro utilizado na indústria de conservas e pode ser definido como o tempo necessário, na temperatura definida, para reduzir a população microbiana presente no alimento até o nível desejado.

Figura 01 – Fluxograma industrial de processamento de salsicha
Considerando o fluxograma acima, qual etapa do processamento da salsicha é reduzida a população microbiana presente no alimento até o nível desejado.
Provas
Embora haja um grande número de preparados desinfetantes no mercado, eles são formulados por um grupo limitado de tipos de ingredientes (compostos químicos) ativos. É correto afirmar que:
Provas
Caderno Container