Foram encontradas 400 questões.
Numa certa comunidade, a probabilidade de um homem possuir um determinado vírus é !$ { \large 1 \over 3} !$ e a probabilidade de uma mulher ter esse mesmo vírus é !$ { \large 1 \over 4} !$. Se escolhermos ao acaso uma pessoa dessa comunidade num grupo de 5 homens e 5 mulheres, qual é a probabilidade de que a pessoa escolhida seja portadora do vírus?
Provas
Questão presente nas seguintes provas
As inversões térmicas ocorrem em vários trechos do Brasil, mas em especial nas grandes cidades, que, pelo fato de apresentarem grande área construída, desmatada e impermeabilizada por cimento e asfalto, absorvem grande quantidade de calor durante o dia. À noite, no entanto, perdem calor rapidamente.
As inversões térmicas ocorrem principalmente
Provas
Questão presente nas seguintes provas
Considere as afirmativas a seguir, referente às instalações elétricas realizadas em conformidade com as normas técnicas brasileiras e melhores práticas.
I. A função do dispositivo de proteção diferencial residual é de proteção do ser humano contra choques elétricos provocados por contato direto e indireto.
II. O disjuntor termo-magnético é utilizado como único mecanismo de proteção contra choques elétricos.
III. O disjuntor diferencial residual protege tanto os circuitos elétricos contra sobrecargas e curto-circuitos, quanto o ser humano contra choques elétricos
IV. O disjuntor termo-magnético é utilizado como mecanismo de proteção apenas contra curto -circuitos.
Estão corretas apenas as afirmativas
Provas
Questão presente nas seguintes provas
O nitrato de cálcio pode ser obtido através da reação de carbonato de cálcio com ácido nítrico. Considerando que se tenha 250g de carbonato com 82% de pureza e 500mL de ácido nítrico 3M, qual quantidade de sal será obtida sabendo que o rendimento dessa reação é de 93%?
Provas
Questão presente nas seguintes provas

A figura 02 mostra duas válvulas utilizadas em circuitos hidráulicos.
Analisando as válvulas, é correto afirmar que, a válvula
Provas
Questão presente nas seguintes provas
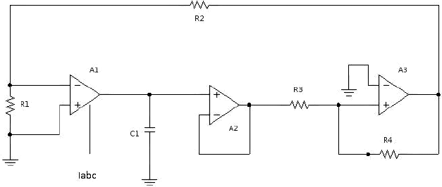
Observe a figura 12 para responder a questão.

Figura 12
A figura 12 representa um circuito oscilador controlado por corrente, cuja corrente de controle é a corrente Iabc. Os elementos A2 e A3 são Amplificadores Operacionais rail-to-rail alimentados com uma tensão de +10V e -10V e A1 é um Amplificador de transcondutância (OTA) cuja equação de entrada/saída é dada por:
Iout = [(V⁻ - V⁺) x Iabc]
Sabendo-se que R1 = 10 kΩ, R2 = 20 kΩ, R4 = 100 kΩ e Iabc = 10 mA, os valores de R3 e C1, para uma frequência de operação de 1 kHz, são:
Provas
Questão presente nas seguintes provas
Em relação ao sistema PROFIBUS, analise as afirmações abaixo:
I. PROFIBUS oferece diferentes perfis de comunicação (Communication Profile) que, de acordo com a aplicação, pode-se utilizar como meio de transmissão (Physical Profile) para qualquer um dos seguintes padrões: RS485, IEC 61158-2 ou Fibra Ótica.
II. O Perfil da Aplicação (Application Profile) define as opções do protocolo e da tecnologia de transmissão requerida nas respectivas áreas de aplicação e para os vários tipos de dispositivos. Esses perfis também definem o comportamento do dispositivo.
III. O PROFIBUS especifica as características técnicas e funcionais de um sistema de comunicação industrial, através do qual dispositivos digitais podem se interconectar, desde o nível de campo até o nível de células.
Estão corretas as afirmativas
Provas
Questão presente nas seguintes provas
As circunferências !$ \times^2 + y^2 - 4x - 4y + 7 = 0 !$ e !$ \times^2 + y^2 + 2\times - 12y + 21 = 0 !$ são
Provas
Questão presente nas seguintes provas
Considerando o código JavaScript apresentado abaixo.
1. <script type="text/javascript" language="JavaScript">
2. var x;
3. alert(x*5);
4. </script>
2. var x;
3. alert(x*5);
4. </script>
Qual será a informação apresentada pelo alert da linha 3?
Provas
Questão presente nas seguintes provas
Considere o código em linguagem PHP apresentado abaixo:
1. <?php
2. $v1 = "1";
3. $v2 = "v3";
4. $v3 = 2;
5. $$v2+= $v1;
6. echo $$v2."-".$v3;
7. ?>
2. $v1 = "1";
3. $v2 = "v3";
4. $v3 = 2;
5. $$v2+= $v1;
6. echo $$v2."-".$v3;
7. ?>
O que será impresso pelo comando echo, da linha 6, do código-fonte acima?
Provas
Questão presente nas seguintes provas
Cadernos
Caderno Container