Magna Concursos

Foram encontradas 400 questões.

1665723 Ano: 2009
Disciplina: Comunicação Social
Banca: IF-SUL
Orgão: IF-SUL
Leia com atenção as seguintes afirmações baseadas na obra O que é indústria cultural, de Teixeira Coelho.
I. Segundo o autor, indústria cultural, meios de comunicação de massa e cultura de massa devem ser considerados sinônimos, uma vez que remetem à mesma área conceitual.
II. Um fator caracterizador da cultura de massa é ser produzida por aqueles que a consomem.
III. O valor de um produto cultural deve ser considerado independentemente da classe social que o consome.
Sobre as proposições acima, é adequado afirmar que
 

Provas

Questão presente nas seguintes provas
1665643 Ano: 2009
Disciplina: TI - Desenvolvimento de Sistemas
Banca: IF-SUL
Orgão: IF-SUL
Analise o algoritmo abaixo e assinale a alternativa CORRETA de acordo com a saída impressa.
Algoritmo
var
i, ant, atual, prox : inteiro
inicio
ant !$ \leftarrow !$ 2
atual !$ \leftarrow !$7
para i de 1 até 7 passo 1 faça
escreva (atual)
se atual mod 2 <> 2 então
prox ant + atual
ant atual
atual prox
senão
atual prox
ant ant
fimse
fimpara
fimalgoritmo
 

Provas

Questão presente nas seguintes provas
1665350 Ano: 2009
Disciplina: Engenharia Eletrônica
Banca: IF-SUL
Orgão: IF-SUL
O funcionamento de uma porta AND de quatro entradas pode ser reproduzido por um circuito constituído somente por portas NOR de duas entradas. Nesse caso, qual é a quantidade mínima de portas NOR necessárias para elaborar esse circuito?
 

Provas

Questão presente nas seguintes provas
1660014 Ano: 2009
Disciplina: Educação Artística
Banca: IF-SUL
Orgão: IF-SUL
“Como ver, como ouvir, como aprender e ensinar as artes aliadas às novas tecnologias é a indagação dos epistemólogos contemporâneos”. Esta frase foi escrita por Ana Mae Barbosa, pensadora que aborda os dilemas da arte/educação e sua relação com as tecnologias contemporâneas, na obra que organizou em 2005, cujo título é “Arte/Educação Contemporânea: consonâncias Internacionais”.
Segundo as idéias de Ana Mae Barbosa sobre os modos de ver, aprender e ensinar arte aliados às novas tecnologias, considere as seguintes afirmativas:
I. Com a atenção que a educação vem dando às novas tecnologias na sala de aula, torna-se necessário não só aprender a ensiná-las, inserindo-as na produção cultural dos alunos, mas também educar para a recepção, o entendimento e a construção de valores das artes tecnologizadas, formando um público consciente.
II. Para fruir, compreender e criticar a arte produzida pelos meios eletrônicos é fundamental desenvolver e aprimorar o conhecimento tecnológico do espectador, para que ele possa avaliar os princípios operacionais da máquina e, assim, desvelar o grau de expressividade da obra de arte.
III. A arte criada em ambiente tecnológico precisa ser discutida, tendo em vista as ideologias e teorias da arte por ela geradas para ser melhor avaliada humanisticamente.
Estão corretas as afirmativas
 

Provas

Questão presente nas seguintes provas
1659898 Ano: 2009
Disciplina: Engenharia Eletrônica
Banca: IF-SUL
Orgão: IF-SUL
Observe o circuito abaixo:
Enunciado 1659898-1
Considerando D1, um diodo ideal, a quantidade de carga elétrica por unidade de tempo que atravessa a seção reta do condutor no ponto ‘A’ é
 

Provas

Questão presente nas seguintes provas
1656826 Ano: 2009
Disciplina: História
Banca: IF-SUL
Orgão: IF-SUL
Provas:
Até a sua morte Maomé havia unificado os povos árabes sob uma mesma religião. A tenacidade com que os árabes se entregaram à tarefa de expandir o Islã, cumprindo o preceito da guerra santa traduziu-se na extraordinária rapidez de suas vitórias. Sucessivamente, caíram sob seu domínio as regiões conhecidas hoje como Síria (636), Iraque (637), Egito, (642) e Irã (651) Essa rápida expansão foi favorecida pela
 

Provas

Questão presente nas seguintes provas
1655918 Ano: 2009
Disciplina: Direito Cultural, Desportivo e da Comunicação
Banca: IF-SUL
Orgão: IF-SUL
Com base na obra Bens culturais e proteção jurídica, de Carlos Frederico Marés de Souza Filho, considere as seguintes afirmações sobre bens culturais.
I. Com base no conceito jurídico, um bem só pode ser considerado bem cultural se for público.
II. É recente a preocupação do poder público brasileiro com a proteção dos chamados bens culturais móveis.
III. O Estado tem o direito de preferência em relação à venda e à compra de bens culturais.
Sobre as proposições acima, é adequado afirmar que
 

Provas

Questão presente nas seguintes provas
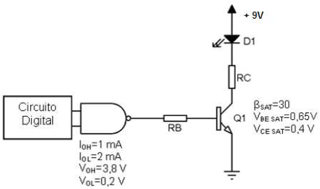
1655683 Ano: 2009
Disciplina: Engenharia Eletrônica
Banca: IF-SUL
Orgão: IF-SUL
Observe o circuito abaixo:
Enunciado 1655683-1
Considerando que a tensão sobre o LED, para uma corrente de 20 mA, é de 2V, o valor dos resistores RB e RC para que o LED acenda é
 

Provas

Questão presente nas seguintes provas
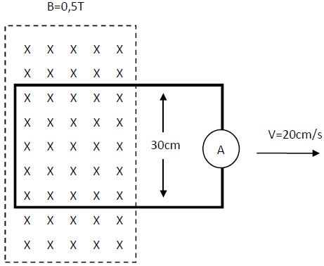
1655002 Ano: 2009
Disciplina: Engenharia Elétrica
Banca: IF-SUL
Orgão: IF-SUL
Observe a figura abaixo:
Enunciado 1655002-1
A espira retangular possui resistência elétrica de !$ \Omega !$ e está parcialmente imersa em um campo magnético externo uniforme e perpendicular ao plano da espira. As retas tracejadas mostram os limites do campo magnético. Desconsiderando os efeitos de borda, o valor indicado no amperímetro, se a espira for puxada para a direita com velocidade constante de 20cm/s será
 

Provas

Questão presente nas seguintes provas
1654893 Ano: 2009
Disciplina: Administração Pública
Banca: IF-SUL
Orgão: IF-SUL
Provas:
Dentre as alternativas abaixo, é correto afirmar que eficiência
 

Provas

Questão presente nas seguintes provas