Foram encontradas 1.600 questões.
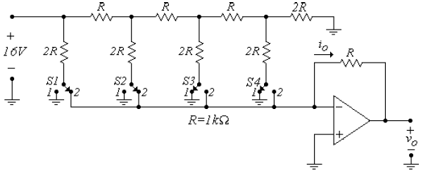
No circuito da figura abaixo está representado um CDA de 4 bits.

Assinale a resposta correta considerando a posição em que estão as chaves S1,S2,S3 e S4.
Provas
Questão presente nas seguintes provas
En el área del Análisis de Errores, según Durão (1999), el objetivo principal de la investigación lingüística es clasificar los errores de los aprendices. La autora señala varios motivos que justifican ese análisis.
¿Qué motivo NO ES SEÑALADO por Durão como justificativa para el Análisis de Errores?
Provas
Questão presente nas seguintes provas
Em relação às “curvas V” do motor síncrono, cada curva mostra a relação entre
Provas
Questão presente nas seguintes provas
Analise as proposições abaixo à respeito dos fatores modificadores do limite de resistência à fadiga:
I. A composição do material não afeta o limite de resistência à fadiga;
II. Corrosão e temperatura são fatores ambientais que afetam o limite de resistência à fadiga;
III. Os métodos de manufatura afetam o limite de resistência à fadiga, apenas nos casos em que introduzem rugosidade s no componente fabricado;
IV. A microestrutura do material afeta de maneira significativa o limite de resistência à fadiga.
A partir dessas afirmações, estão corretas as afirmativas
Provas
Questão presente nas seguintes provas
Ao se excluir um atalho de arquivo da área de trabalho, o Windows Vista
Provas
Questão presente nas seguintes provas
Utilizando o diagrama pressão entalpia para o R-134a, em anexo, para um ciclo teórico de refrigeração, operando no regime de -30 °C para evaporação e 50 °C para a condensação, sabendo-se não existir sub-resfriamento do líquido condensado e nem superaquecimento na sucção do compressor, qual o coeficiente operacional (COP) do ciclo?
Provas
Questão presente nas seguintes provas
Os dois hormônios ovarianos - estrogênio e progesterona - estão relacionados ao desenvolvimento sexual feminino e, também, a alterações mensais cíclicas da função ovariana.
São funções do estrogênio
Provas
Questão presente nas seguintes provas
Observe o circuito abaixo.

A potência fornecida pela fonte de 120 V é
Provas
Questão presente nas seguintes provas
Em uma folha de estilo (CSS) a definição CORRETA para uma classe é:
Provas
Questão presente nas seguintes provas
Sobre resfriadores de água, afirma-se que:
I. As torres de resfriamento com circulação natural de ar exigem área grande e ficam na dependência do vento para otimização do seu funcionamento.
II. As torres de resfriamento por ar induzido, com aspiração do ar em contra corrente possuem uma abertura na parte superior onde o ar sai, graças à atuação de um ventilador axial.
III. Nas torres de resfriamento por ar induzido, com insuflamento de ar em contracorrente com insuflamento lateral tem a saída de ar somente na vertical.
Está(ão) correta(s) a(s) afirmativa(s)
Provas
Questão presente nas seguintes provas
Cadernos
Caderno Container