Foram encontradas 1.600 questões.

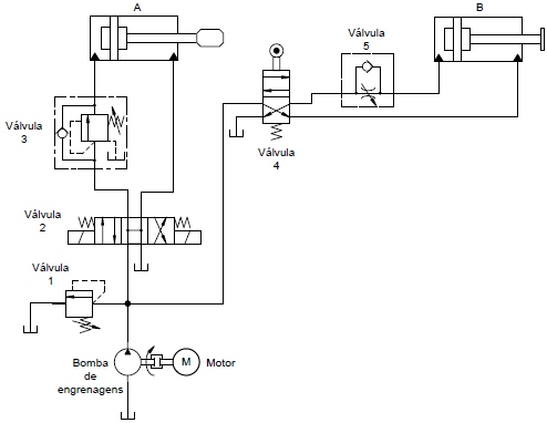
Quanto a válvula 3, mostrada no esquema, diz-se que
Provas
Questão presente nas seguintes provas
Analise as alternativas abaixo sobre lubrificação.
I. A viscosidade é a característica mais importante de um óleo lubrificante.
II. O índice de neutralização indica o grau de reação ácida ou básica de um lubrificante.
III. O ponto de inflamação é o ensaio no qual se formam vapores suficientes para manter uma combustão contínua durante 5 segundos na superfície do lubrificante.
Está(ão) correta(as) a(s) afirmativa(s):
Provas
Questão presente nas seguintes provas
Viver em sociedade, não parece fácil para nós, seres humanos. Temos dificuldade de relacionamento, costumamos não respeitar o espaço do outro e, às vezes, não temos muito claro o nosso papel enquanto ator social.
Diferente de nós, milhares de formigas apresentam um estranho desfile alegórico, percorrendo uma trilha no meio da mata, transportando pedaços de folhas, seja dia ou noite e o mais interessante, cada uma sabe o céu papel no grupo. Manifestações de inteligência coletiva e de convivência harmoniosa.

Essa relação harmônica tem como característica:
Provas
Questão presente nas seguintes provas
Um motor de indução monofásico, ao receber uma tensão de 220 V eficazes em seus terminais, absorve da rede elétrica uma potência de 2200 W com um fator de potência de 0,88 em atraso em uma dada condição de carga. Nessas condições, os valores dos parâmetros resistência (R) e reatância (XL) equivalentes que podem representar eletricamente esse motor são
Provas
Questão presente nas seguintes provas
Nenhum dos elementos do grupo 13 reage diretamente com o hidrogênio, mas diversos hidretos interessantes são conhecidos. Os hidretos de boro são também denominados boranos, por analogia com os alcanos (hidrocarbonetos). O diborano é o mais simples desses hidretos, é empregado na obtenção de boranos superiores e constitui um reagente importante na síntese orgânica.
Utilizando as seguintes informações termoquímicas, calcule a entalpia padrão de formação do diborano gasoso.
4 B (s) + 3 O2 (g) !$ \rightarrow !$ 2 B2O3 (s); !$ \Delta !$H0 = -2509,1 kJ.
2 H2 (g) + O2 (g) !$ \rightarrow !$ 2 H2O (l); !$ \Delta !$H0 = -571,7 kJ.
B2H6 (g) + 3O2 (g) !$ \rightarrow !$ B2O3 (s) + 3 H2O; !$ \DElta !$H0 = -2147,5 kJ.
Provas
Questão presente nas seguintes provas
A Segunda República Francesa foi inspirada na Constituição norte-americana e foi eleito o sobrinho de Napoleão, Luís Napoleão Bonaparte, que obteve a maioria dos votos. Passados três anos, autorizado por plebiscito, elaborou uma nova carta constitucional. Sobre o governo de Napoleão III é correto afirmar:
I. Napoleão III se mostrava simpático às idéias do socialista Saint-Simon e articulava projetos assistencialistas, como a criação de cooperativas e seguros para os trabalhadores.
II. A reforma urbana de Paris, como as bulevares foram criadas não apenas com finalidade estética e de valorização fundiária, mas também para dificultar e erguimento de barricadas.
III. Sua política externa ofensiva vitimou o Egito e a Indonésia, que se tornaram colônias francesas.
IV. Os projetos imperialistas de Napoleão III atendiam aos interesses expansionistas de grupos da burguesia francesa, assim entrou na Guerra Franco-Prussiana e saiu vencedor na batalha de Sedan.
Estão corretas as afirmativas:
Provas
Questão presente nas seguintes provas
Observe o circuito abaixo

O valor do resistor RB para que a Lâmpada L acenda é
Provas
Questão presente nas seguintes provas

Supondo amplificadores operacionais ideais, o ganho Vo/Vi, sendo Vi=(V1-V2), é
Provas
Questão presente nas seguintes provas
Num circuito RLC série, o resistor é 1200 !$ \Omega !$, o indutor é 10 H e o capacitor é 10 !$ \mu !$F. Nessas condições, a frequência natural de ressonância é
Provas
Questão presente nas seguintes provas
Analise as questões abaixo sobre chavetas e rasgos de chaveta e assinale a alternativa INCORRETA
Provas
Questão presente nas seguintes provas
Cadernos
Caderno Container