Foram encontradas 40 questões.
Observe o circuito abaixo.

No circuito acima, o resistor (sensor) é um transdutor baseado na variação da resistência elétrica em função da temperatura. Quando o sensor for submetido a uma temperatura de zero graus celsius, o voltímetro indicará zero volts. Sendo o coeficiente de temperatura do material a 20ºC igual a 0,0038ºC-1, que tensão o voltímetro indicará quando o material for submetido a 20ºC?
Provas
Questão presente nas seguintes provas
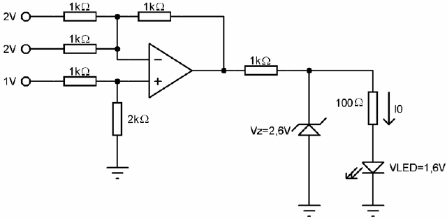
Observe o circuito abaixo:

Supondo que o amplificador operacional é ideal, a corrente “I0” é
Provas
Questão presente nas seguintes provas
Em um semicondutor intrínseco à temperatura ambiente, o número de elétrons livres é
Provas
Questão presente nas seguintes provas
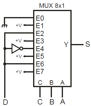
Observe o circuito abaixo.

A, B, C e D são as variáveis de entrada e S, a variável de saída. A MENOR expressão correspondente a S é
Provas
Questão presente nas seguintes provas
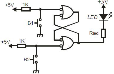
Observe o circuito abaixo.

A tabela que representa corretamente o comportamento do LED em função dos botões 1 e 2 é
Provas
Questão presente nas seguintes provas
Observe a figura abaixo.

A figura representa o bloco de um somador total. A MENOR expressão para a saída Cout é
Provas
Questão presente nas seguintes provas
Observe o circuito abaixo.

Sendo A a entrada menos significativa, a MENOR expressão lógica da saída S é
Provas
Questão presente nas seguintes provas
O resultado da soma 528D (decimal) com 1D8H (hexadecimal) é
Provas
Questão presente nas seguintes provas
Observe o circuito abaixo

O valor de R é
Provas
Questão presente nas seguintes provas
Observe o circuito abaixo

Supondo que o amplificador operacional é ideal, exceto pelo ganho em malha aberta (A) que é finito, seu ganho é de
Provas
Questão presente nas seguintes provas
Cadernos
Caderno Container