Foram encontradas 40 questões.
Considerando o processo de amostragem na conversão Analógico-Digital, podemos afirmar que:
I. Para evitar o aliasing devemos utilizar um filtro analógico passa-baixas para retirar as componentes do sinal acima de fs/2 antes da amostragem. Em que, fs é a frequência de amostragem.
II. Para evitar o aliasing devemos utilizar um filtro analógico passa-altas para retirar as componentes do sinal abaixo de fs/2 antes da amostragem. Em que, fs é a frequência de amostragem.
III. Para evitar o aliasing devemos amostrar o sinal a uma taxa inferior à taxa de Nyquist.
IV. No processo de amostragem, as frequências acima de fs/2 serão mapeadas para alguma frequência no intervalo (0, fs/2). Em que, fs é a frequência de amostragem.
Assinale a alternativa que apresenta somente as afirmativas CORRETAS.
Provas
Segundo a Lei nº 9394 de 1996 a educação profissional é composta por várias modalidades e níveis, qual a sequência CORRETA de cursos que inclui toda a educação profissional?
Provas
Para o circuito amplificador abaixo, considerando o ganho !$ \beta=99 !$ e a tensão VBE = 0,7 V, é correto afirmar que a corrente de base IB, e a tensão VE são, respectivamente:

Provas
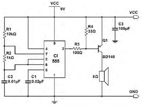
Considerando o circuito da figura abaixo que emprega um oscilador timer 555, avalie o acerto das afirmações adiante e marque com V as verdadeiras e com F as falsas.

( ) Para que o sinal apresentado no pino 3 do Cl possua razão cíclica de 50%, é necessário que os resistores R1 e R2 possuam os mesmos valores.
( ) A tensão no capacitor C1 varia sempre entre 1/3 e 2/3 de VCC da alimentação do CI (VCC).
( ) A frequência do sinal de saída é aproximadamente 12 kHz.
( ) O tempo de permanência do sinal de saída em nível lógico baixo é igual a aproximadamente 14 us.
( ) O circuito encontra-se em operação estável e o pino de reset está sempre conectado a tensão de alimentação (VCC).
Marque a opção que contenha a sequência CORRETA, de cima para baixo:
Provas
A avaliação do estágio probatório de servidor nomeado para cargo de provimento efetivo será realizada observando-se a sua aptidão e capacidade para o desempenho do cargo. Neste período, de acordo com o previsto na Lei nº 8.112/1990 serão observados os seguintes fatores:
Provas
A figura abaixo mostra o diagrama de blocos de um oscilador de realimentação. A respeito dos ganhos promovidos nos blocos A e B, podemos afirmar, segundo os critérios de Barkhausen, sobre a saída Vs:

Provas
A expressão booleana que representa a saída X do circuito lógico da figura abaixo é:

Provas
Às respectivas representações binárias do número decimal 437, octal do número decimal 201 e hexadecimal do número decimal 103, são:
Provas
Com relação ao Plano de Desenvolvimento Institucional do IFSC - PDI 2015-2019, marque (V) para as afirmativas verdadeiras e (F), para as falsas.
( ) O PDI, com vigência quinquenal, é o documento que manifesta o ideal de educação, que registra o processo de construção da identidade institucional e que dá suporte para as ações educativas programadas pela lei.
( ) A Lei nº 11.892/2008 traz a obrigatoriedade de as instituições de ensino superior construírem o Projeto Pedagógico Institucional - PPI.
( ) A missão do IFSC é promover a inclusão e formar cidadãos, por meio da educação profissional, científica e tecnológica, gerando, difundindo e aplicando conhecimento e inovação, contribuindo para o desenvolvimento socioeconômico e cultural.
( ) Para o ciclo do PDI 2015-2019, a estrutura voltada a subsidiar o alinhamento institucional em prol do alcance da estratégia concebida, coletivamente, é o Comitê Permanente de Acompanhamento do Desenvolvimento Institucional.
( ) A cada exercício será concebido o PAT - Programa de Alimentação do Trabalhador, instrumento operacionalizador dos objetivos traçados no planejamento estratégico, o qual possibilita também a organização da disponibilidade de recursos orçamentários em projetos e demandas alimentares da instituição.
( ) O Relatório de Autoavaliação Institucional, elaborado anualmente pela Comissão Própria de Avaliação - CPA e o Relatório de Gestão/Prestação de Contas constituem-se nos principais documentos de avaliação do desenvolvimento institucional.
Assinale a alternativa que contém a sequência CORRETA de cima para baixo.
Provas
O Light Dependent Resistor (LDR) ou fotoresistor é um sensor de luminosidade utilizado em uma infinidade de aplicações. Quanto ao funcionamento desse sensor, avalie o acerto das afirmações adiante e marque com V as verdadeiras e com F as falsas.
( ) Conforme aumenta a incidência luminosa no sensor, ocorre uma diminuição do valor de resistência nos seus terminais.
( ) Conforme diminui a incidência luminosa no sensor, ocorre uma diminuição do valor de resistência nos seus terminais.
( ) Conforme há a presença de incidência luminosa no sensor, aumenta o número de elétrons para a banda de condução, reduzindo a barreira de potencial pelo aumento do número de elétrons.
( ) Conforme há a presença de incidência luminosa no sensor, diminui o número de elétrons para a banda de condução, reduzindo a barreira de potencial pela diminuição do número de elétrons.
( ) Somente com a presença de incidência luminosa este sensor apresenta características resistivas em seus terminais.
Marque a opção que contenha a sequência CORRETA, de cima para baixo:
Provas
Caderno Container