Foram encontradas 270 questões.
A determinação de proteínas pelo método de Kjeldahl é feita de forma indireta. Nessa determinação, o parâmetro quantificado é o nitrogênio total da amostra e o valor encontrado para o nitrogênio total é multiplicado por um fator de conversão para se obter a concentração de proteínas no alimento analisado. Em tal método, ocorrem processos químicos divididos em três etapas sequenciais: digestão, destilação e titulação.
As descrições dos processos que ocorrem nas três etapas da determinação de proteínas pelo método de Kjeldahl são, respectivamente:
Provas
Questão presente nas seguintes provas
O plano de amostragem de três classes, estabelecido pela legislação, para a contagem padrão em placas de um lote de leite tipo A, ao sair do estabelecimento industrial, é: !$ n = 5; c = 2; m = 5,0x10^2,,UFC.mL^{-1} !$ e !$ M = 1,0 x10^3,UFC:mL^{-1} !$ .
A análise de um lote de leite tipo A apresentou os resultados que constam na tabela abaixo.
| Amostras analisadas (n) | Contagem padrão em placas (UFC.mL-1) |
| 1 | 6,0x102 |
| 2 | 3,5x102 |
| 3 | 5,0x103 |
| 4 | 2,0x103 |
| 5 | 4,5x102 |
Fonte: FUNCERN, 2015.
Considerando o plano de amostragem e os resultados da tabela, em relação à aceitação, o referido lote
Provas
Questão presente nas seguintes provas
A figura abaixo representa um circuito digital formado por portas lógicas da família TTL.

Fonte: FUNCERN, 2015.
Sabendo que esse circuito implementa uma função lógica entre as entradas A, B, C e D, cujo resultado é apresentado na saída S, é correto afirmar:
Provas
Questão presente nas seguintes provas
Segundo a Instrução Normativa nº 68/2006 do Ministério da Agricultura Pecuária e Abastecimento, a solução padrão de ácido sulfúrico 0,1 N é uma das soluções usadas, na determinação de proteínas, pelo método de Kjeldahl.
Para preparar 250 ml da solução usada na determinação de proteínas, a partir de uma solução estoque de ácido sulfúrico, na concentração de 5 N, são necessários
Provas
Questão presente nas seguintes provas
No processo de acabamento em Denim a partir de peças confeccionadas com agente oxidante, aplicado em máquina de lavanderia, via seca, atingindo a superfície da fibra e provocando sua descoloração, usa-se, geralmente, permanganato de potássio e um espumante.
Esse processo denomina-se
Provas
Questão presente nas seguintes provas
O azimute magnético de um alinhamento vale 43º31’. Sabendo-se que a declinação magnética local é igual a 3º21’ W, o valor do azimute verdadeiro desse alinhamento vale
Provas
Questão presente nas seguintes provas
Dentro do processo de amostragem e preparação de amostra,
Provas
Questão presente nas seguintes provas
2503991
Ano: 2015
Disciplina: Segurança e Saúde no Trabalho (SST)
Banca: FUNCERN
Orgão: IF-RN
Disciplina: Segurança e Saúde no Trabalho (SST)
Banca: FUNCERN
Orgão: IF-RN
Provas:
Um estabelecimento de ensino possui potência instalada de 350kW.
Uma das exigências estabelecidas pela versão consolidada da NR 10/2004 – Segurança em Instalações e Serviços em Eletricidade – do Ministério do Trabalho e Emprego, para constituir o Prontuário de Instalações Elétricas, é
Provas
Questão presente nas seguintes provas
São equipamentos utilizados nas fases de cominuição e classificação mineral, respectivamente:
Provas
Questão presente nas seguintes provas
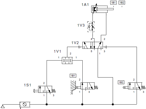
O circuito pneumático, representado pela figura abaixo, é empregado no grampeamento de caixas de papelão.

Fonte: FUNCERN, 2015.
Nesse circuito pneumático,
Provas
Questão presente nas seguintes provas
Cadernos
Caderno Container