Foram encontradas 899 questões.
Provas
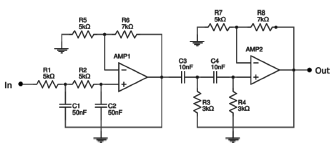
Considere o seguinte filtro passa-banda:

Suas frequências de corte inferior e superior são respectivamente
Provas
A qualidade do suporte mucoso é um fator muito importante para o planejamento de próteses parciais removíveis dentomucossuportadas. Em relação a este fator, é correto afirmar que
Provas
Qual é o resultado da operação (B – A) em decimal, em que A = 010111002 e B = 110111012?
Provas
A avulsão dentária se caracteriza pelo completo deslocamento do dente de seu alvéolo acarretando ruptura total do feixe vasculonervoso apical e das fibras do ligamento periodontal, além de lesão à camada cementoblástica. Havendo impedimentos de natureza técnica ou emocional por parte do responsável pelo reimplante, o dente deve ser acondicionado em meios de armazenamento adequado até que o paciente possa ser atendido por um profissional. A alternativa que aponta corretamente o meio de armazenamento que o cirurgião-dentista deverá indicar, é
Provas
Em relação às cirurgias periodontais regenerativas, o defeito infra- ósseo que apresenta a maior previsibilidade de reparo ou regeneração é o defeito
Provas
Disciplina: TI - Gestão e Governança de TI
Banca: DIRENS Aeronáutica
Orgão: CIAAR
Provas
As afirmativas abaixo se referem a algumas especificações de lâmpadas.
• Lâmpada 1 - Lâmpada fluorescente tubular, 16W, 1200lm, IRC80, 4000K.
• Lâmpada 2 - Lâmpada fluorescente tubular, 13W, 900lm, IRC86, 5000K.
• Lâmpada 3 - Lâmpada led tubular, 9W, 90lm/W, IRC80, 3000K.
Considerando as especificações apresentadas, é correto afirmar que
Provas
Disciplina: TI - Desenvolvimento de Sistemas
Banca: DIRENS Aeronáutica
Orgão: CIAAR
Sobre a linguagem de programação JAVA é correto afirmar que
Provas
O processo de solda g em por arco elétrico com gás de proteção, cuja sigla em inglês é GMAW (Gas Metal Arc Welding), mais conhecido como soldagem MIG/MAG (MIG – Metal Inert Gas e MAG – Metal Active Gas), trata-se de um processo de soldagem por arco elétrico entre a peça e o consumível em forma de arame, eletrodo não revestido, fornecido por um alimentador contínuo, realizando uma união de materiais metálicos pelo aquecimento e fusão. A regulagem adequada da vazão de gás é de fundamental importância para garantir a qualidade da solda. Qual o nome do medidor de gás normalmente utilizado para se medir a vazão de gás no processo de soldagem MIG/MAG e onde ele fica instalado?
Provas
Caderno Container