Foram encontradas 899 questões.
Um paciente idoso, portador de prótese total inferior, cujo rebordo se apresenta com grande reabsorção óssea, relata um incômodo semelhante a um “choque”, associado à mastigação. Qual a causa mais provável desta sintomatologia?
Provas

Provas
Com relação à Disfunção Temporomandibular (DTM), é correto afirmar que
Provas
Provas
- Gerenciamento de ProcessosEscalonamento de ProcessosAlgoritmo FCFS
- Gerenciamento de ProcessosEscalonamento de ProcessosAlgoritmo Round-Robin
Avalie as descrições dos processos abaixo.
1 - Um processo em execução voluntariamente retorna à fila de pronto e libera o processador para outro processo.
2 - Quando um processo vai para execução, é determinado uma janela de tempo limite (quantum) para o uso do processador.
3 - O processo com menor tempo de processador ainda por executar é selecionado para execução.
4 - O processo que chega primeiro ao estado de pronto é selecionado para execução.
Qual opção apresenta, na sequência correta, a definição do tipo de escalonamento de processos usados por sistemas operacionais?
Provas
Matriz de portas programáveis em campo (FPGA) é um dispositivo semicondutor utilizado para o processamento de informações. Avalie as afirmações no que diz respeito a uma FPGA.
I. É composta apenas por amplificadores operacionais.
II. Contém blocos combinacionais e sequenciais.
III. Não possui blocos de entradas e saídas.
IV. Consiste em um grande arranjo de células lógicas ou blocos lógicos configuráveis contidos em um único circuito integrado.
Acerca de um módulo FPGA está correto apenas o que se afirma em
Provas
Fraturas de complexo zigomatico-orbital ou mesmo anestesia cutânea do terço médio da face necessitam de conhecimento específico acerca da enervação sensitiva da face, trajeto e emergência do crânio. Qual a distância do nervo infra-orbital inferiormente em relação à borda infra-orbital?
Provas
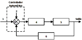
Observe o diagrama de blocos de um sistema de controle industrial.

Os números indicados na figura acima correspondem à:
Provas
Provas
Emergência verdadeira que se desenvolve entre sessões de tratamento endodôntico, caracterizado por dor e/ou tumefação. Fatores relacionados com hospedeiro, como dor prévia ao tratamento, pacientes do sexo feminino, idade superior a 40 anos, dentes inferiores, história de alergia e casos de retratamento. Qual o diagnóstico correto de acordo com a situação descrita?
Provas
Caderno Container