Foram encontradas 749 questões.
Em uma Central de abastecimento Farmacêutico (CAF), o nível de estoque que ao ser atingido sinaliza o momento de se fazer uma nova compra denomina-se
Provas
Provas
Sobre nivelamento e s tadimétrico, assinale a alternativa correta.
Provas
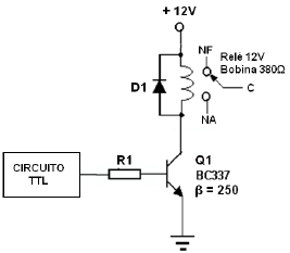
Na saída do circuito TTL, representada pela figura, o nível lógico alto corresponde a uma tensão de 5 V. A queda de tensão VBE de Q1 é igual a 0,7V.

Para que o transistor opere como chave, o valor máximo, em k, de R1 deve ser igual a
Provas
Todescan (1996) sobre os princípios fundamentais de um grampo, utilizado como retentor direto em uma prótese parcial removível, dispõe que a fixação impede o deslocamento no sentido ocluso ou incisogengival. O componente responsável por este princípio é o
Provas
Provas
Qual é a técnica utilizada para tratamento de bolsas periodontais na face distal de molares, quando há pouco ou nenhum tecido queratinizado e a quantidade de tecido hiperplásico deve ser diminuída na sua totalidade?
Provas
Disciplina: TI - Desenvolvimento de Sistemas
Banca: DIRENS Aeronáutica
Orgão: CIAAR
O PHP possui dezenas de funções adicionais para manipulação de arquivos. Associe as colunas, relacionando essas funções às respectivas características. A seguir, marque a alternativa que apresenta a sequência correta.
(1) chgrp
(2) chown
(3) feof
(4) fgetc
(5) fgets
( ) tenta alterar o proprietário do arquivo.
( ) testa se o ponteiro já alcançou o final do arquivo.
( ) lê uma linha do arquivo.
( ) tenta alterar o grupo ao qual pertence o arquivo.
( ) obtém um caractere a partir da posição atual do ponteiro do arquivo.
Provas
O T4 livre é o principal produto secretado pela tireoide. Ocorre desiodinação periférica do anel externo na posição 5’ do T4 para produzir T3 reverso. Essa transformação ocorre em vários tecidos, mas, principalmente, no(a)
Provas
Acerca da classificação dos pinos intrarradiculares para uso em dentes tratados endodonticamente, é correto afirmar que pinos intrarradiculares
Provas
Caderno Container