Foram encontradas 89 questões.
Um esqueitista treina em uma pista cujo perfil está representado na figura abaixo. O trecho horizontal AB está a uma altura h = 2,4 m em relação ao trecho, também horizontal, CD. O esqueitista percorre a pista no sentido de A para D. No trecho AB, ele está com velocidade constante, de módulo v = 4 m/s; em seguida, desce a rampa BC, percorre o trecho CD, o mais baixo da pista, e sobe a outra rampa até atingir uma altura máxima H, em relação a CD. A velocidade do esqueitista no trecho CD e a altura máxima H são, respectivamente, iguais a

Provas
Questão presente nas seguintes provas
Seja x>0 tal que a sequência !$ a_1= log_2 x !$, !$ a_2=log_4 (4x) !$. !$ a_3=log_8 (8x) !$ forme, nessa ordem, uma progressão aritmética. Então, !$ a_1+a_2+a_3 !$ é igual a
Provas
Questão presente nas seguintes provas
Poema ZEN, Pedro Xisto, 1966.

Diagrama referente ao poema ZEN.

Observe as figuras acima e assinale a alternativa correta.
Provas
Questão presente nas seguintes provas
NOTE E ADOTE
g = 10 m/s2 Desconsiderar:
- Efeitos dissipativos.
- Movimentos do esqueitista em relação ao esqueite.

Um gavião avista, abaixo dele, um melro e, para apanhá-lo, passa a voar verticalmente, conseguindo agarrá-lo. Imediatamente antes do instante em que o gavião, de massa MG = 300 g, agarra o melro, de massa MM = 100 g, as velocidades do gavião e do melro são, respectivamente, VG = 80 km/h na direção vertical, para baixo, e VM = 24 km/h na direção horizontal, para a direita, como ilustra a figura acima. Imediatamente após a caça, o vetor velocidade u do gavião, que voa segurando o melro, forma um ângulo com o plano horizontal tal que tg é aproximadamente igual a
Provas
Questão presente nas seguintes provas
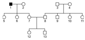
No heredograma abaixo, o símbolo
representa um homem afetado por uma doença genética rara, causada por mutação num gene localizado no cromossomo X. Os demais indivíduos são clinicamente normais.
representa um homem afetado por uma doença genética rara, causada por mutação num gene localizado no cromossomo X. Os demais indivíduos são clinicamente normais.
As probabilidades de os indivíduos 7, 12 e 13 serem portadores do alelo mutante são, respectivamente,
Provas
Questão presente nas seguintes provas
Em 1910, cerca de 50 indivíduos de uma espécie de mamíferos foram introduzidos numa determinada região. O gráfico abaixo mostra quantos indivíduos dessa população foram registrados a cada ano, desde 1910 até 1950.

Esse gráfico mostra que,
Provas
Questão presente nas seguintes provas
A metrópole se transforma num ritmo intenso. A mudança mais evidente refere-se ao deslocamento de indústrias da cidade de São Paulo [para outras cidades paulistas ou outros estados], uma tendência que presenciamos no processo produtivo – como condição de competitividade – que obriga as empresas a se modernizarem.
A. F. A. Carlos, São Paulo: do capital industrial ao capital financeiro, 2004. Adaptado.
Com base no texto acima e em seus conhecimentos, considere as afirmações:
I. Um dos fatores que explica o deslocamento de indústrias da capital paulista é o seu trânsito congestionado, que aumenta o tempo e os custos da circulação de mercadorias.
II. O deslocamento de indústrias da capital paulista tem acarretado transformações no mercado de trabalho, como a diminuição relativa do emprego industrial na cidade.
III. O deslocamento de indústrias da cidade de São Paulo decorre, entre outros fatores, do alto grau de organização e da forte atuação dos sindicatos de trabalhadores nessa cidade.
Está correto o que se afirma em
Provas
Questão presente nas seguintes provas
Foi precisamente a divisão da economia mundial em múltiplas jurisdições políticas, competindo entre si pelo capital circulante, que deu aos agentes capitalistas as maiores oportunidades de continuar a expandir o valor de seu capital, nos períodos de estagnação material generalizada da economia mundial.
Giovanni Arrighi, O longo século XX. Dinheiro, poder e as origens do nosso tempo. Rio de Janeiro/São Paulo: Contraponto/Edunesp, p.237, 1996.
Conforme o texto, uma das características mais marcantes da história da formação e desenvolvimento do sistema capitalista é a
Provas
Questão presente nas seguintes provas
Os confeitos de chocolate de determinada marca são apresentados em seis cores. Com eles, foi feito o seguinte experimento, destinado a separar os corantes utilizados em sua fabricação: Confeitos de cada uma das seis diferentes cores foram umedecidos com água e pressionados contra uma folha de papel especial, de modo a deixar amostras dos corantes em pontos igualmente espaçados, sempre a 2 cm da base da folha. A seguir, a folha foi colocada em um recipiente com água, de forma a mergulhar somente a base da folha de papel na água, sem que o líquido tocasse os pontos coloridos. Após algum tempo, quando a água havia atingido o topo da folha, observou-se a formação de manchas de diferentes cores, aqui simbolizadas por diferentes formas e tamanhos:
Os confeitos em cuja fabricação é empregado um corante amarelo são os de cor
Provas
Questão presente nas seguintes provas
Todo o barbeiro é tagarela, e principalmente quando tem pouco que fazer; começou portanto a puxar conversa com o freguês. Foi a sua salvação e fortuna.
O navio a que o marujo pertencia viajava para a Costa e ocupava-se no comércio de negros; era um dos combóis que traziam fornecimento para o Valongo, e estava pronto a largar.
— Ó mestre! disse o marujo no meio da conversa, você também não é sangrador?
— Sim, eu também sangro...
— Pois olhe, você estava bem bom, se quisesse ir conosco... para curar a gente a bordo; morre-se ali que é uma praga.
— Homem, eu da cirurgia não entendo muito...
— Pois já não disse que sabe também sangrar?
— Sim...
— Então já sabe até demais.
No dia seguinte saiu o nosso homem pela barra fora: a fortuna tinha-lhe dado o meio, cumpria sabê-lo aproveitar; de oficial de barbeiro dava um salto mortal a médico de navio negreiro; restava unicamente saber fazer render a nova posição. Isso ficou por sua conta.
Por um feliz acaso logo nos primeiros dias de viagem adoeceram dois marinheiros; chamou-se o médico; ele fez tudo o que sabia... sangrou os doentes, e em pouco tempo estavam bons, perfeitos. Com isto ganhou imensa reputação, e começou a ser estimado.
Chegaram com feliz viagem ao seu destino; tomaram o seu carregamento de gente, e voltaram para o Rio. Graças à lanceta do nosso homem, nem um só negro morreu, o que muito contribuiu para aumentar-lhe a sólida reputação de entendedor do riscado.
Manuel Antônio de Almeida,
Memórias de um sargento de milícias.
Assim como faz o barbeiro, nesse trecho de Memórias de um sargento de milícias, também a personagem José Dias, de Dom Casmurro, irá se passar por médico (homeopata), para obter meios de subsistência. Essa correlação indica que
I. estamos diante de uma linha de continuidade temática entre o romance de Manuel Antônio de Almeida e o romance machadiano da maturidade.
II. agregados transgrediam com bastante desenvoltura princípios morais básicos, razão pela qual eram proibidos de conviver com a rígida família patriarcal do Império.
III. os protagonistas desses romances decalcam um mesmo modelo literário: o do pícaro, herói do romance picaresco espanhol.
Está correto o que se afirma em
Provas
Questão presente nas seguintes provas
Cadernos
Caderno Container