Foram encontradas 516 questões.
Assinale a alternativa que traz o uso correto da vírgula:
Provas
Questão presente nas seguintes provas
Em relação ao cateterismo nasogástrico, é correto afirmar que:
Provas
Questão presente nas seguintes provas
Para o esquema representado na figura abaixo, os elementos enumerados representam respectivamente:

Provas
Questão presente nas seguintes provas
As Políticas Sociais, num sistema capitalista monopolista, como no Brasil, colocam-se como espaço de atuação do Serviço Social:
Provas
Questão presente nas seguintes provas
O uso de formaldeído em estruturas do sistema nervoso deve ser evitado devido ao (à):
Provas
Questão presente nas seguintes provas
O decimal é o mais importante dos sistemas numéricos. Além do sistema numérico decimal, existem o octal, hexadecimal, binário entre outros. Sabendo que certa quantidade é representada por 134 no sistema octal (1348), determine esta mesma quantidade no sistema decimal e hexadecimal, respectivamente.
Provas
Questão presente nas seguintes provas
A diferença básica entre soldagem e brasagem é:
Provas
Questão presente nas seguintes provas
Texto 1
Diploma latino-americano vale menos na Espanha, diz estudo
Um diploma universitário latino-americano vale menos do que um diploma de uma faculdade européia no mercado de trabalho da Espanha, fazendo com que apenas 4% dos imigrantes latino-americanos consigam emprego em sua área, segundo um estudo da Universidade de Barcelona.
"Os mais prejudicados são os sul-americanos, sem dúvida, porque muitos chegam aqui com formações qualificadas, mas não conseguem o reconhecimento de seus diplomas", disse, em um comunicado à imprensa, o Chefe de Projetos da Faculdade de Sociologia da Universidade, Pascual Bayarri, um dos autores do relatório.
Bayarri citou, como exemplo, o caso dos médicos. "É como se começassem do zero, mesmo que tenham exercido a medicina em seus países", afirmou.
A média salarial também muda dependendo da origem do imigrante. Para as mesmas funções, os imigrantes europeus ganham mais do que o dobro que os trabalhadores latino-americanos, asiáticos ou africanos.
"Existe um claro desequilíbrio entre europeus e não-europeus. O fato de duas pessoas fazerem o mesmo trabalho e receberem salários diferentes por ter passaportes distintos indica discriminação", indicou o relatório.
Os casos mais claros são os das empresas terceirizadas que prestam serviços ao Estado. Os trabalhadores europeus recebem, em média, 15 euros por hora. Já os latino-americanos ganham em torno de sete euros por hora (...)
(ANELISE INFANTE De Madri para a BBC Brasil)
Na frase, usada no texto:
"É como se começassem do zero, mesmo que tenham exercido a medicina em seus países"
Ainda na frase da questão 01 pode-se afirmar que há:
Provas
Questão presente nas seguintes provas
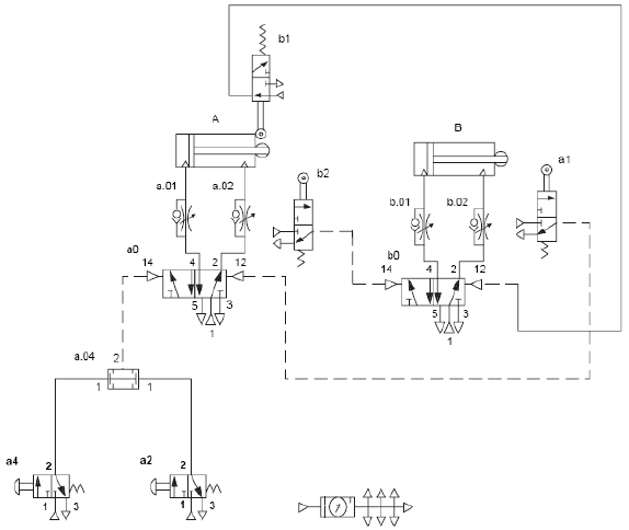
De acordo com o circuito pneumático representado na figura abaixo, qual item apresenta a seqüência correta de movimentos dos atuadores lineares A e B, quando as válvulas a4 e a2 são acionadas simultaneamente?

Provas
Questão presente nas seguintes provas
Marque a opção CORRETA.
Madonna is a________________. She recorded “Material Girl” in 1985.
Provas
Questão presente nas seguintes provas
Cadernos
Caderno Container