Foram encontradas 60 questões.

I. Os filtros de personalização, uma vez que isolam os indivíduos no universo de suas próprias ideias, são incompatíveis com certas premissas básicas da democracia, como a de que é necessário considerar sempre o ponto de vista do outro. II. Ao concluir o texto, o autor explicita as forças políticas e sociais que vêm contribuindo para o fortalecimento da tendência de personalizar o conteúdo acessado pela internet e manifesta o intuito de combatê-las por meio da própria rede. III. Um dos motivos para o caráter fascinante dos filtros personalizados reside no fato de que, embora atualmente desmedida, a personalização aprofunda o contato com nossas próprias experiências e ideias, contribuindo assim para que tiremos proveito da casualidade e do inusitado.
Está correto o que se afirma APENAS em
Provas
Provas
Disciplina: Legislação dos Tribunais do Trabalho (TST e TRTs)
Banca: FCC
Orgão: TRT-15
- TRTs: Tribunais Regionais do TrabalhoTRT-15: Tribunal Regional do Trabalho da 15ª RegiãoTRT-15: Regimento Interno
Considere as seguintes atribuições do Órgão Especial:
I. Determinar às Varas do Trabalho a realização dos atos processuais e das diligências necessárias ao esclarecimento dos feitos sob sua apreciação.
II. Praticar quaisquer outros atos necessários ao bom funcionamento da Justiça do Trabalho da 15ª Região, assim como deliberar o que for cabível, nos casos não previstos no Regimento Interno do Tribunal.
III. Convocar Desembargador para a formação de quórum, respeitada a ordem de antiguidade.
Mediante resolução aprovada pela maioria de seus Desembargadores efetivos, poderá o Órgão Especial delegar, integral ou parcialmente, ao Presidente do Tribunal ou a qualquer órgão do Tribunal, o que consta de
Provas
Disciplina: Legislação dos Tribunais do Trabalho (TST e TRTs)
Banca: FCC
Orgão: TRT-15
- TRTs: Tribunais Regionais do TrabalhoTRT-15: Tribunal Regional do Trabalho da 15ª RegiãoTRT-15: Regimento Interno
Provas
Disciplina: Legislação dos Tribunais do Trabalho (TST e TRTs)
Banca: FCC
Orgão: TRT-15
- TRTs: Tribunais Regionais do TrabalhoTRT-15: Tribunal Regional do Trabalho da 15ª RegiãoTRT-15: Regimento Interno
Provas
Provas
Disciplina: Estatuto da Pessoa com Deficiência - Lei 13.146/2015
Banca: FCC
Orgão: TRT-15
Provas
Disciplina: Estatuto da Pessoa com Deficiência - Lei 13.146/2015
Banca: FCC
Orgão: TRT-15
Provas
Provas
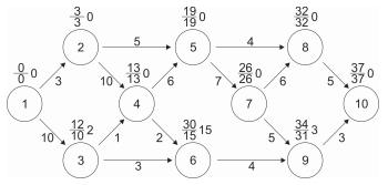
Considere, abaixo, o cronograma, seu caminho crítico e respectivas folgas:

Nesse caso, o caminho crítico passa pelas atividades
Provas
Caderno Container