Foram encontradas 1.387 questões.
Considere que A e B sejam dois subconjuntos não vazios de um conjunto X. Com relação a operações com conjuntos, julgue os itens seguintes.
![]()
Provas
Disciplina: Atualidades e Conhecimentos Gerais
Banca: CESPE / CEBRASPE
Orgão: TJ-CE

Com referência a figura acima e à organização das informações dos desenhos no AutoCAD, julgue os próximos itens.
De acordo com a imagem, o Layer3 encontra-se com a opção lock on (ligado). Isso significa que os objetos contidos nesse layer não poderão ser impressos.
Provas
Disciplina: TI - Gestão e Governança de TI
Banca: CESPE / CEBRASPE
Orgão: TJ-CE

A figura ao lado, obtida de TSO (The Stationery Office), apresenta, graficamente, o relacionamento entre elementos do modelo de gestão de ciclo de vida de serviços do modelo ITIL, em sua versão 3. Julgue os itens que se seguem, relativos às informações apresentadas e aos conceitos de planejamento de sistemas de informação e modelos de gestão de TI.
O modelo ITIL, especialmente no que concerne ao planejamento da estratégia de serviços, aplica-se com a mesma eficácia a empresas prestadoras de serviços de TI, bem como a empresas produtoras de software.
Provas
Disciplina: TI - Gestão e Governança de TI
Banca: CESPE / CEBRASPE
Orgão: TJ-CE

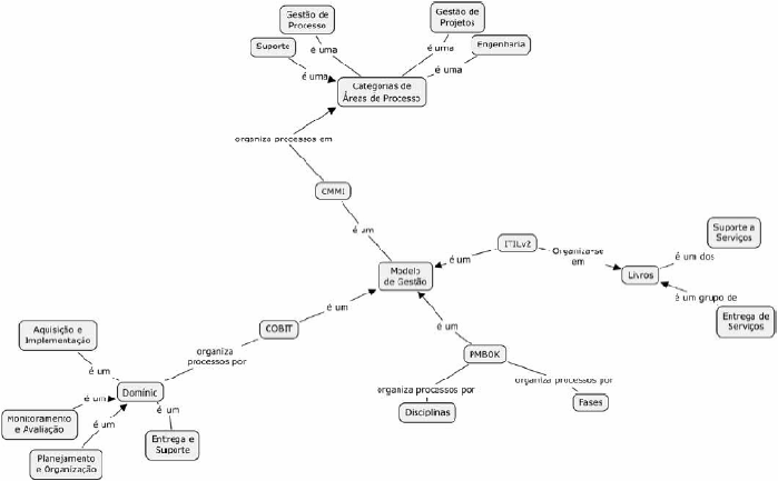
A figura acima apresenta um esquema de relacionamento entre conceitos de modelos de gestão de tecnologia da informação (TI). Julgue os itens subseqüentes, acerca das informações apresentadas e dos conceitos de modelos de qualidade em TI, engenharia de software, planejamento de sistemas de informação, formalização e controle.
Métodos de planejamento organizacional são descritos nos modelos PMBOK e COBIT.
Provas
O código IV apresenta um conjunto de quatro comandos SQL. Suponha que a execução dos comandos desse código ocorra após a execução bem-sucedida dos comandos do código III. Julgue os próximos itens, acerca das informações apresentadas, dos conceitos da linguagem SQL e do desenvolvimento de bancos de dados.
A execução do comando iniciado na linha 1 do código IV produzirá um conjunto de quatro tuplas, sendo que a última tupla apresenta, na coluna interessado, o nome PEDRO.
Provas


O comando da linha 39 pode ser chamado de comando de DML e não poderia ser executado antes do comando da linha 14.
Provas

A figura acima corresponde à interface de uma ferramenta que apresenta um modelo que adota a notação de entidade relacionamento estendida, com a notação alternativa [min, max] para indicar o grau de participação de cada entidade em cada relacionamento. Julgue os itens que se seguem com base nas informações apresentadas no modelo e nos conceitos de desenvolvimento de aplicações e bancos de dados.
Conforme o modelo apresentado, um processo só tramita em uma vara, e uma vara possui apenas uma natureza.
Provas
Disciplina: TI - Desenvolvimento de Sistemas
Banca: CESPE / CEBRASPE
Orgão: TJ-CE

O programa Java representado pelo código II acima implementa uma interface gráfica com o usuário, e utiliza as funções providas pela classe Estrutura, apresentadas no código I. Considere que, a partir da execução do programa acima, seguida da interação com o usuário, tenha sido produzido como resultado a interface gráfica apresentada na figura abaixo.

A partir da análise do programa acima e da saída de dados por ele produzida, julgue os itens que se seguem.
Para produzir a interface gráfica ilustrada acima, a linha 30 do código II foi executada pelo menos uma vez, sem produzir erros ou exceções, mas não há como determinar, com as informações apresentadas, se o botão
foi acionado mais de uma vez.
Provas
Disciplina: TI - Desenvolvimento de Sistemas
Banca: CESPE / CEBRASPE
Orgão: TJ-CE

O código I representa um programa Java plenamente funcional. Julgue os itens de 51 a 59, acerca das informações apresentadas no código e dos conceitos de construção de algoritmos, estrutura de dados, orientação a objetos e linguagem de programação Java.
O programa declara dois tipos de dados no package default e faz referência a três outros tipos de dados que são declarados no package java.lang.
Provas
Em geral, as concessionárias de serviço de eletricidade estabelecem limites de carga dentro dos quais os consumidores podem ser atendidos em tensão secundária de distribuição ou baixa tensão. Extrapolados esses limites, é necessário construir uma subestação abaixadora para suprir esses consumidores. Com relação a esse assunto, julgue os itens de 114 a 117.
Considere que um consumidor precise ser atendido por uma subestação a ser projetada e construída. Nesse caso, a carga demandada pela instalação do consumidor é um dos dados necessários para o projeto da subestação.
Provas
Caderno Container