Foram encontradas 1.387 questões.
Uma proposição é uma oração declarativa — não é exclamativa nem interrogativa — que pode ser julgada como verdadeira (V) ou falsa (F). As proposições são representadas por letras p, q, r, s etc. Dada uma proposição p, a negação de p, indicada por ¬p, tem sempre o valor oposto ao de p. A partir de proposições dadas, pode-se construir novas proposições mediante o emprego de conectivos: o conectivo
colocado entre as proposições p e q dá origem à proposição p
q (lê-se: p e q), que é V somente se ambas as proposições forem V, caso contrário, será F; o conectivo
colocado entre as proposições p e q origina a proposição p
q (lê-se: p ou q), que é F somente se ambas as proposições forem F, caso contrário, será V; e o conectivo → colocado entre as proposições p e q forma a proposição p → q (lê-se: se p então q), que é F somente se p for V e q for F, caso contrário, será sempre V. Uma proposição r formada a partir de outras proposições é uma tautologia se r tiver sempre o valor lógico V independentemente dos valores lógicos das proposições que a formam. A partir dessas informações, julgue os itens que se seguem.
As tabelas-verdade das proposições "Pedro não é analista judiciário, ou Paulo é engenheiro" e "Se Pedro é analista judiciário então Paulo é engenheiro" apresentam os mesmos valores lógicos.
Provas
Uma proposição é uma oração declarativa — não é exclamativa nem interrogativa — que pode ser julgada como verdadeira (V) ou falsa (F). As proposições são representadas por letras p, q, r, s etc. Dada uma proposição p, a negação de p, indicada por ¬p, tem sempre o valor oposto ao de p. A partir de proposições dadas, pode-se construir novas proposições mediante o emprego de conectivos: o conectivo
colocado entre as proposições p e q dá origem à proposição p
q (lê-se: p e q), que é V somente se ambas as proposições forem V, caso contrário, será F; o conectivo
colocado entre as proposições p e q origina a proposição p
q (lê-se: p ou q), que é F somente se ambas as proposições forem F, caso contrário, será V; e o conectivo → colocado entre as proposições p e q forma a proposição p → q (lê-se: se p então q), que é F somente se p for V e q for F, caso contrário, será sempre V. Uma proposição r formada a partir de outras proposições é uma tautologia se r tiver sempre o valor lógico V independentemente dos valores lógicos das proposições que a formam. A partir dessas informações, julgue os itens que se seguem.
Provas
Uma proposição é uma oração declarativa — não é exclamativa nem interrogativa — que pode ser julgada como verdadeira (V) ou falsa (F). As proposições são representadas por letras p, q, r, s etc. Dada uma proposição p, a negação de p, indicada por ¬p, tem sempre o valor oposto ao de p. A partir de proposições dadas, pode-se construir novas proposições mediante o emprego de conectivos: o conectivo
colocado entre as proposições p e q dá origem à proposição p
q (lê-se: p e q), que é V somente se ambas as proposições forem V, caso contrário, será F; o conectivo
colocado entre as proposições p e q origina a proposição p
q (lê-se: p ou q), que é F somente se ambas as proposições forem F, caso contrário, será V; e o conectivo → colocado entre as proposições p e q forma a proposição p → q (lê-se: se p então q), que é F somente se p for V e q for F, caso contrário, será sempre V. Uma proposição r formada a partir de outras proposições é uma tautologia se r tiver sempre o valor lógico V independentemente dos valores lógicos das proposições que a formam. A partir dessas informações, julgue os itens que se seguem.
A negação da proposição "No estado democrático, não há soberano e ninguém exercerá o poder de forma ilimitada" é a proposição "No estado democrático, há um soberano e ninguém exercerá o poder de forma ilimitada".
Provas
Uma proposição é uma oração declarativa — não é exclamativa nem interrogativa — que pode ser julgada como verdadeira (V) ou falsa (F). As proposições são representadas por letras p, q, r, s etc. Dada uma proposição p, a negação de p, indicada por ¬p, tem sempre o valor oposto ao de p. A partir de proposições dadas, pode-se construir novas proposições mediante o emprego de conectivos: o conectivo
colocado entre as proposições p e q dá origem à proposição p
q (lê-se: p e q), que é V somente se ambas as proposições forem V, caso contrário, será F; o conectivo
colocado entre as proposições p e q origina a proposição p
q (lê-se: p ou q), que é F somente se ambas as proposições forem F, caso contrário, será V; e o conectivo → colocado entre as proposições p e q forma a proposição p → q (lê-se: se p então q), que é F somente se p for V e q for F, caso contrário, será sempre V. Uma proposição r formada a partir de outras proposições é uma tautologia se r tiver sempre o valor lógico V independentemente dos valores lógicos das proposições que a formam. A partir dessas informações, julgue os itens que se seguem.
A frase "No ano de 2007, o índice de criminalidade da cidade caiu pela metade em relação ao ano de 2006" é uma sentença aberta.
Provas
Uma proposição é uma oração declarativa — não é exclamativa nem interrogativa — que pode ser julgada como verdadeira (V) ou falsa (F). As proposições são representadas por letras p, q, r, s etc. Dada uma proposição p, a negação de p, indicada por ¬p, tem sempre o valor oposto ao de p. A partir de proposições dadas, pode-se construir novas proposições mediante o emprego de conectivos: o conectivo
colocado entre as proposições p e q dá origem à proposição p
q (lê-se: p e q), que é V somente se ambas as proposições forem V, caso contrário, será F; o conectivo
colocado entre as proposições p e q origina a proposição p
q (lê-se: p ou q), que é F somente se ambas as proposições forem F, caso contrário, será V; e o conectivo → colocado entre as proposições p e q forma a proposição p → q (lê-se: se p então q), que é F somente se p for V e q for F, caso contrário, será sempre V. Uma proposição r formada a partir de outras proposições é uma tautologia se r tiver sempre o valor lógico V independentemente dos valores lógicos das proposições que a formam. A partir dessas informações, julgue os itens que se seguem.
A frase "O triplo de quatro é menor do que dez?" é uma proposição falsa.
Provas
Disciplina: TI - Gestão e Governança de TI
Banca: CESPE / CEBRASPE
Orgão: TJ-CE

A figura ao lado, obtida de TSO (The Stationery Office), apresenta, graficamente, o relacionamento entre elementos do modelo de gestão de ciclo de vida de serviços do modelo ITIL, em sua versão 3. Julgue os itens que se seguem, relativos às informações apresentadas e aos conceitos de planejamento de sistemas de informação e modelos de gestão de TI.
O ciclo de melhoria contínua do ITIL, apresentado de forma gráfica na circunferência mais externa da figura, baseia-se em um ciclo de qualidade composto por quatro fases que são executadas de forma sucessiva na seguinte ordem: planejar (plan), executar (do), verificar (check) e agir (act).
Provas
Disciplina: TI - Gestão e Governança de TI
Banca: CESPE / CEBRASPE
Orgão: TJ-CE

A figura ao lado, obtida de TSO (The Stationery Office), apresenta, graficamente, o relacionamento entre elementos do modelo de gestão de ciclo de vida de serviços do modelo ITIL, em sua versão 3. Julgue os itens que se seguem, relativos às informações apresentadas e aos conceitos de planejamento de sistemas de informação e modelos de gestão de TI.
Considerando-se que a área de TI de um tribunal encontre-se na fase de definição da sua estratégia de serviços e que a realização dessa fase esteja subordinada totalmente às definições produzidas durante o planejamento estratégico global da organização, a essa subordinação dáse o nome de governança de TI.
Provas
Disciplina: TI - Gestão e Governança de TI
Banca: CESPE / CEBRASPE
Orgão: TJ-CE

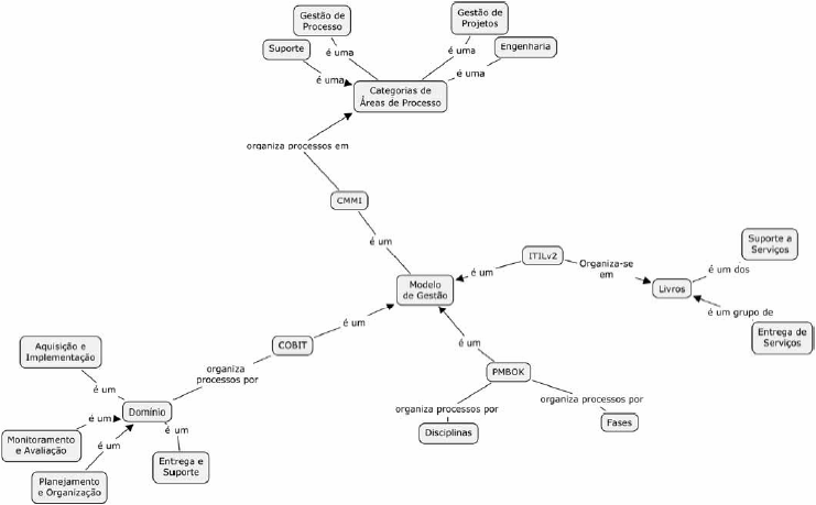
A figura acima apresenta um esquema de relacionamento entre conceitos de modelos de gestão de tecnologia da informação (TI). Julgue os itens subseqüentes, acerca das informações apresentadas e dos conceitos de modelos de qualidade em TI, engenharia de software, planejamento de sistemas de informação, formalização e controle.
As práticas de gestão do conhecimento tácito de uma organização de TI são atividades mais relacionadas com os processos de execução propostos pelo modelo PMBOK que com os processos de suporte a serviços propostos pelo modelo ITIL.
Provas
Disciplina: TI - Gestão e Governança de TI
Banca: CESPE / CEBRASPE
Orgão: TJ-CE

A figura acima apresenta um esquema de relacionamento entre conceitos de modelos de gestão de tecnologia da informação (TI). Julgue os itens subseqüentes, acerca das informações apresentadas e dos conceitos de modelos de qualidade em TI, engenharia de software, planejamento de sistemas de informação, formalização e controle.
Entre as áreas de processo de gestão de processos do CMMI, a de treinamento organizacional prescreve como meta genérica para o nível 2 o estabelecimento de necessidades de treinamentos estratégicos da organização.
Provas
Disciplina: TI - Gestão e Governança de TI
Banca: CESPE / CEBRASPE
Orgão: TJ-CE

A figura acima apresenta um esquema de relacionamento entre conceitos de modelos de gestão de tecnologia da informação (TI). Julgue os itens subseqüentes, acerca das informações apresentadas e dos conceitos de modelos de qualidade em TI, engenharia de software, planejamento de sistemas de informação, formalização e controle.
Descrições explícitas de características exibidas por processos de gestão da qualidade, especialmente o ciclo PDCA, estão presentes nos modelos COBIT, CMMI, ITIL e PMBOK.
Provas
Caderno Container