Foram encontradas 366 questões.

Ainda considerando que o script SQL apresentado esteja sintaticamente correto e possa ser executado em um banco de dados adequadamente configurado, assinale a opção correta a respeito de bancos de dados.
I Na arquitetura típica de um SGBD relacional que está executando os comandos das linhas de 25 a 30 do script, o processador de runtime recebe planos de execução não-otimizados.
II Entre as operações da álgebra relacional derivadas da produção de uma árvore de consulta para o comando iniciado na linha 27, destacam-se, entre outras, projeção, seleção e junção.
III O modelo apresentado está normalizado, pelo menos, até a terceira forma normal.
IV Caso um sistema de software que empregue o modelo acima esteja em funcionamento durante vários anos, nesse caso, o plano de execução otimizado relativo ao comando iniciado na linha 27 realizará a seleção dos registros da tabela tipo licitacao após a seleção dos registros da tabela licitacao.
Estão certos apenas os itens
Provas

Provas

A figura acima apresenta um modelo lógico de banco de dados simplificado para suporte a operações de OLTP. No modelo, relativo a processos licitatórios, uma licitação recebe várias propostas de licitantes, relacionadas aos vários itens que compõem um evento como esse. Cada licitação é conduzida por uma organização específica, que pode ser subordinada a outra organização. Considerando que seja necessário desenvolver um modelo de dados para uma data warehouse, a fim de permitir a análise das licitações adjudicadas (licitante que ganhou o processo licitatório para fornecimento de itens), julgue os itens seguintes acerca das características desse modelo e sua relação com data warehouses.
I Mais de duas tabelas fato devem estar presentes no modelo, uma delas relativa aos itens de proposta que foram adjudicados aos licitantes e outra relativa aos tipos de licitação.
II Pelo menos três dimensões são claramente possíveis no modelo: organização; licitante; e tipo de licitação.
III Um esquema do tipo floco de neve, caso esteja presente no modelo, poderia ser desenvolvido em função da natureza hierárquica das organizações que promovem processos licitatórios.
IV O modelo de dados gerado para a data warehouse produz menor nível de redundância de dados e está mais sujeito a anomalias de atualização, quando comparado ao modelo atual.
A quantidade de itens certos é igual a
Provas

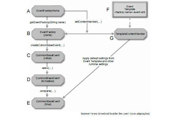
O diagrama da figura acima apresenta um esquema de arquitetura de tratamento de eventos empregado no desenvolvimento de aplicações, no qual se destacam objetos, mensagens e outros relacionamentos entre os elementos do diagrama. Considerando essa figura, assinale a opção correta a respeito dos conceitos de engenharia de software.
Provas

A figura acima apresenta uma proposta de relacionamento entre diversos diagramas empregados em análise e projeto orientado a objetos e apoiados por várias ferramentas CASE. Considerando essa figura, assinale a opção correta acerca dos conceitos de engenharia de software.
Provas

Ainda considerando a figura apresentada, julgue os próximos itens a respeito dos conceitos de infraestrutura de TI.
I No interior de H, espera-se que esteja presente um dispositivo de armazenamento de acesso direto do tipo SCSI ou FC.
II A vazão de dados entre os elementos F e I deve ser maior que a vazão de dados entre os elementos F e H.
III Na arquitetura apresentada, um serviço DNS estaria mais bem posicionado, por questões de segurança, junto ao host M do que junto ao host L. Em qualquer dessas situações, o host em que se localizaria este serviço deveria permitir a entrada de pacotes UDP na porta 53, a fim de que o serviço DNS possa funcionar com uma configuração padronizada.
IV Na arquitetura apresentada, um servidor Oracle OID estaria mais bem posicionado, por questões de segurança, junto ao dispositivo L do que junto ao dispositivo M. Este servidor, por meio do provimento de um serviço LDAP, implementa serviços de autenticação e single sign-on.
Estão certos apenas os itens
Provas

Considerando a figura acima, que apresenta uma página web do Tribunal de Contas do Estado do Acre (TCE/AC) acessada por meio do Internet Explorer 6.0, assinale a opção correta.
Provas
- LinguagensC++
- Paradigmas de ProgramaçãoOrientação a ObjetosOrientação a Objetos: Encapsulamento
- Paradigmas de ProgramaçãoOrientação a ObjetosOrientação a Objetos: Herança
- Paradigmas de ProgramaçãoOrientação a ObjetosOrientação a Objetos: Métodos
Provas
- Fundamentos de ProgramaçãoTipos de Dados
- LinguagensJava
- Paradigmas de ProgramaçãoOrientação a ObjetosOrientação a Objetos: Classes e Objetos
Provas
Com relação a Internet e intranet, assinale a opção correta.
Provas
Caderno Container