Foram encontradas 95 questões.
Analise o quadro a seguir em que se resume as características de um sensor de pressão.
• Alta precisão de medida.
• Baixo custo.
• Excelente resposta dinâmica.
• Excelente linearidade.
• Facilidade de instalação.
• Pode ser utilizado imerso em água ou em atmosfera de gás corrosivo.
• Possibilidade de efetuar medidas a distância.
Essas características referem-se ao seguinte dispositivo:
Provas
Analise o quadro a seguir em que se resume as características de um dispositivo utilizado nos circuitos de comando.
• Operação simples.
• Geralmente de baixo custo.
• Deve ser trocado após a atuação.
• Sem a capacidade de realizar manobras.
• Sem capacidade de operação repetitiva.
• Característica tempo-corrente não ajustável.
• Apresenta uma faixa de atuação tempo X corrente.
• Constitui proteção contra corrente de curto-circuito.
Essas características referem-se ao:
Provas
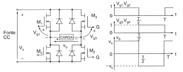
Analise o circuito a seguir e suas respectivas formas de onda.

Nesse caso, representou-se a operação de um
Provas
Observe o cabo e as ferramentas a seguir.

Tendo em vista a montagem deste cabo, analise estas ferramentas.

São necessárias para a montagem desse cabo as ferramentas
Provas
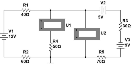
Com relação a esse circuito, é correto afirmar:
Provas
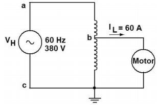
Analise este circuito considerando os instrumentos de medida.

No circuito apresentado, as indicações desses instrumentos de medida serão, respectivamente, iguais a
Provas
Analise o mapa de Karnaugh a seguir.

A equação simplificada a partir desse mapa é:
Provas
Analise o circuito a seguir em que um autotransformador, regulado em um ponto de derivação de 58,8%, alimenta um motor de indução por meio de um módulo de corrente.

Nesse caso, a potência nominal desse autotransformador é igual a
Provas
Provas
- Direitos e Garantias FundamentaisDireitos e Deveres Individuais e ColetivosRemédios ConstitucionaisHabeas Corpus
- Direitos e Garantias FundamentaisDireitos e Deveres Individuais e ColetivosRemédios ConstitucionaisMandado de Injunção
- Direitos e Garantias FundamentaisDireitos e Deveres Individuais e ColetivosRemédios ConstitucionaisAção Popular
Sobre os remédios constitucionais trazidos na Constituição Federal, no artigo 5º, incisos LXVIII a LXXIII, assinale com V as afirmativas verdadeiras e com F as falsas.
( ) O habeas corpus poderá ser impetrado por qualquer pessoa, mas, na hipótese de ter sido ajuizado por advogado, não precisará de procuração, tendo em vista se tratar de hipótese de legitimação extraordinária ou substituição processual, podendo ser ajuizado em nome próprio, para tutela direito alheio.
( ) O mandado de injunção só é possível em caso de inviabilização do exercício dos direitos e liberdades constitucionais e das prerrogativas inerentes à nacionalidade, à soberania e à cidadania, podendo ser proposta por qualquer pessoa detentora de um direito que não é possível ser realizado pela inexistência de norma regulamentadora.
( ) No Brasil, é vedada a eficácia concretista do mandado de injunção, uma vez que somente após concedido prazo razoável para que o impetrado promova a edição da norma regulamentadora é que o Judiciário estabelecerá as condições em que se dará o exercício dos direitos, das liberdades ou das prerrogativas reclamados.
( ) A ação popular visa a evitar ou anular atos lesivos ao patrimônio público ou de entidade de que o Estado participe, à moralidade administrativa, ao meio ambiente e ao patrimônio histórico e cultural, ficando o autor isento de custas judiciais.
Assinale a sequência correta.
Provas
Caderno Container