Foram encontradas 40 questões.
Provas
Disciplina: Engenharia Eletrônica
Banca: FUNDATEC
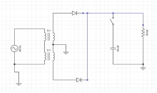
Orgão: Pref. Farroupilha-RS
Observando-se o circuito da Figura 3 abaixo, pode-se afirmar que se trata de um:

Figura 3
Provas
Disciplina: Engenharia Elétrica
Banca: FUNDATEC
Orgão: Pref. Farroupilha-RS
Em uma vistoria de um prédio onde ocorreu recentemente um curto-circuito com danos expressivos às instalações elétricas, inutilizando o quadro de distribuição, para entender o mapeamento da instalação elétrica, foi feito um acesso aos eletrodutos que chegavam ao quadro, observando-se neles: três cabos de cor vermelha (2,5 mm2), três cabos de cor marrom (2,5 mm2), três cabos de cor preta (1,5 mm2), 1 cabo azul claro (2,5 mm2) e 1 cabo verde (2,5 mm2). Com base nesses dados, pode-se entender que o quadro de distribuição:
Provas
Disciplina: Engenharia Elétrica
Banca: FUNDATEC
Orgão: Pref. Farroupilha-RS
A Figura 5 apresenta um corte de um projeto elétrico. Sobre ele, assinale a alternativa correta.

Figura 5
Provas
Disciplina: Engenharia Elétrica
Banca: FUNDATEC
Orgão: Pref. Farroupilha-RS
O circuito da Figura 4 representa uma carga industrial Z1, com comportamento indutivo caracterizado pela potência total consumida pela máquina, de valor: S = 4,4kVA /45º. Considere que a carga em questão está na capital, e a máquina está alimentada em 220V /0º. A corrente I1 circulante no circuito será:

Figura 4
Provas
Disciplina: Engenharia Elétrica
Banca: FUNDATEC
Orgão: Pref. Farroupilha-RS
Um prédio em reformas será a futura sede de uma academia de esportes, cuja descrição para fins de projeto é a seguinte:
- Dois vestiários (um masculino e outro feminino) cada um com:
* 4 chuveiros de 6000W bifásicos
* 6 luminárias fluorescentes 60W
* 2 tomadas de bancada de 100W
- Três salas para atividades esportivas variadas, cada uma delas com:
* 4 luminárias fluorescentes tipo “daylight” 60W
* 2 tomadas simples de 100W
* 1 tomada de potência (ventilador de teto) 600W
Considere que haverá um circuito para cada chuveiro, um circuito de iluminação para cada sala e para cada vestiário, um circuito de tomadas simples para cada sala e para cada vestiário e um circuito para cada tomada de potência. Desse modo, o correto dimensionamento dos cabos para o projeto elétrico, de acordo com a norma NBR 5410, visando segurança e economia, será:
Provas
Disciplina: Engenharia Elétrica
Banca: FUNDATEC
Orgão: Pref. Farroupilha-RS
Um empresário no interior do estado, cuja tensão de alimentação é de 220V, recebeu uma oportunidade de fixar-se temporariamente na capital e mudou-se com alguns utensílios domésticos em pleno verão. O apartamento alugado na capital já possuía boa parte dos utensílios de linha branca, mas o empresário trouxe o ventilador do interior, pois não havia um no apartamento. Ao ligar o ventilador na capital, cuja tensão de alimentação é de 127V, pode-se afirmar que:
Provas
Disciplina: Engenharia Elétrica
Banca: FUNDATEC
Orgão: Pref. Farroupilha-RS
Observe o triângulo de potências do circuito em funcionamento de corrente alternada apresentado na Figura 2:

Figura 2
Sabendo que S=5kVA, P=4kW e Q=3kVAr, pode-se afirmar que:
Provas
Disciplina: Engenharia Elétrica
Banca: FUNDATEC
Orgão: Pref. Farroupilha-RS
Uma academia de esportes encomendou um estudo de viabilidade econômica para decidir sobre a substituição de seu sistema de aquecimento de água atual, elétrico, por outro, solar. O cenário atual consiste em dois vestiários, um masculino e outro feminino, cada um com 4 chuveiros elétricos de 6000W e sem água quente nas torneiras dos lavatórios. Para uma estimativa de pior caso, observou-se que, no mês de maior frio, no inverno, a utilização média diária desses chuveiros é de 3 horas para cada um, totalizando-se a permanência média de 20 minutos por usuário, durante o decorrer do dia. Nessas condições de pior caso, considerando que a academia funcione 6 dias por semana (24 dias no mês), e o valor de 1 kWh é de R$0,50, assinale a alternativa que determina o valor total em reais do consumo no mês de pior caso, para fundamentar o estudo de viabilidade.
Provas
Disciplina: Engenharia Elétrica
Banca: FUNDATEC
Orgão: Pref. Farroupilha-RS
Uma academia de esportes na capital necessita instalar uma caldeira elétrica para o aquecimento de água, dos chuveiros e demais pontos de água quente do prédio. Dimensione adequadamente o disjuntor de proteção do circuito de alimentação da caldeira considerando os dados técnicos abaixo e assinale a alternativa correta.
Capacidade: 800 litros
Potência nominal: 8000 W
Tensão bifásica:220 V
Aterramento segundo NBR 5410, TN-C-S.
Provas
Caderno Container